Suppr超能文献

IL-4 信号通过增强 MyoD、Myogenin 和 Myomerger 的表达促进成肌细胞分化和融合。

IL-4 Signaling Promotes Myoblast Differentiation and Fusion by Enhancing the Expression of MyoD, Myogenin, and Myomerger.

机构信息

Department of Physiology, St. Marianna University School of Medicine, Kanagawa 216-8511, Japan.

Institute of Health and Sports & Medicine, Juntendo University, Chiba 270-1695, Japan.

出版信息

Cells. 2023 Apr 29;12(9):1284. doi: 10.3390/cells12091284.

Abstract

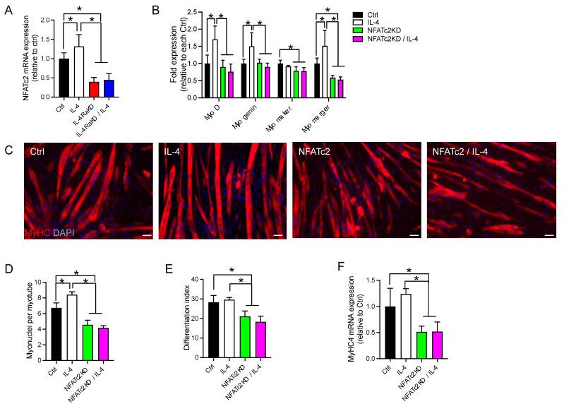
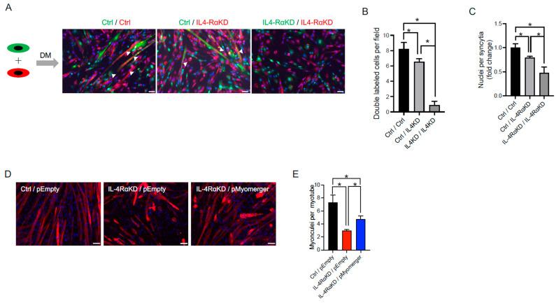
Myoblast fusion is essential for skeletal muscle development, growth, and regeneration. However, the molecular mechanisms underlying myoblast fusion and differentiation are not fully understood. Previously, we reported that interleukin-4 (IL-4) promotes myoblast fusion; therefore, we hypothesized that IL-4 signaling might regulate the expression of the molecules involved in myoblast fusion. In this study, we showed that in addition to fusion, IL-4 promoted the differentiation of C2C12 myoblast cells by inducing myoblast determination protein 1 (MyoD) and myogenin, both of which regulate the expression of myomerger and myomaker, the membrane proteins essential for myoblast fusion. Unexpectedly, IL-4 treatment increased the expression of myomerger, but not myomaker, in C2C12 cells. Knockdown of IL-4 receptor alpha (IL-4Rα) in C2C12 cells by small interfering RNA impaired myoblast fusion and differentiation. We also demonstrated a reduction in the expression of MyoD, myogenin, and myomerger by knockdown of IL-4Rα in C2C12 cells, while the expression level of myomaker remained unchanged. Finally, cell mixing assays and the restoration of myomerger expression partially rescued the impaired fusion in the IL-4Rα-knockdown C2C12 cells. Collectively, these results suggest that the IL-4/IL-4Rα axis promotes myoblast fusion and differentiation via the induction of myogenic regulatory factors, MyoD and myogenin, and myomerger.

摘要

成肌细胞融合对于骨骼肌的发育、生长和再生至关重要。然而,成肌细胞融合和分化的分子机制尚不完全清楚。先前,我们报道白细胞介素-4(IL-4)可促进成肌细胞融合;因此,我们假设 IL-4 信号可能调节参与成肌细胞融合的分子的表达。在这项研究中,我们表明,除了融合之外,IL-4 通过诱导成肌决定蛋白 1(MyoD)和肌生成素促进 C2C12 成肌细胞的分化,这两种蛋白均调节着肌融合蛋白和肌形成蛋白的表达,后者是成肌细胞融合所必需的膜蛋白。出乎意料的是,IL-4 处理会增加 C2C12 细胞中肌融合蛋白的表达,但不会增加肌形成蛋白的表达。通过小干扰 RNA 敲低 C2C12 细胞中的白细胞介素-4 受体 alpha(IL-4Rα)会损害成肌细胞融合和分化。我们还证明,在 C2C12 细胞中敲低 IL-4Rα 会降低 MyoD、myogenin 和肌融合蛋白的表达水平,而肌形成蛋白的表达水平保持不变。最后,细胞混合实验和肌融合蛋白表达的恢复部分挽救了 IL-4Rα 敲低的 C2C12 细胞中融合受损的情况。总之,这些结果表明,IL-4/IL-4Rα 轴通过诱导肌调节因子 MyoD 和 myogenin 以及肌融合蛋白来促进成肌细胞融合和分化。

https://cdn.ncbi.nlm.nih.gov/pmc/blobs/91b6/10177410/3e2db98cb815/cells-12-01284-g001.jpg

文献AI研究员

20分钟写一篇综述,助力文献阅读效率提升50倍。

立即体验

用中文搜PubMed

大模型驱动的PubMed中文搜索引擎

马上搜索

文档翻译

学术文献翻译模型,支持多种主流文档格式。

立即体验