Suppr超能文献

精细映射、跨祖先和基因组分析确定了 1 型糖尿病的因果变异、细胞、基因和药物靶点。

Fine-mapping, trans-ancestral and genomic analyses identify causal variants, cells, genes and drug targets for type 1 diabetes.

机构信息

Center for Public Health Genomics, University of Virginia, Charlottesville, VA, USA.

Department of Biochemistry and Molecular Genetics, University of Virginia, Charlottesville, VA, USA.

出版信息

Nat Genet. 2021 Jul;53(7):962-971. doi: 10.1038/s41588-021-00880-5. Epub 2021 Jun 14.

Abstract

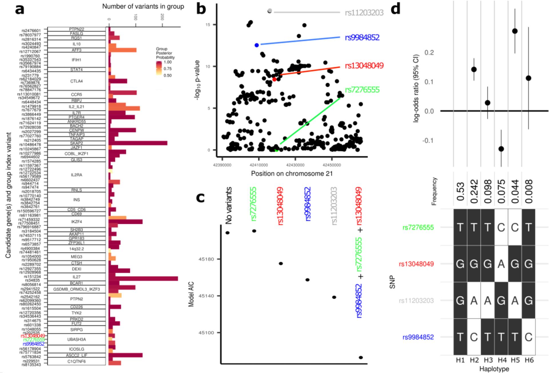
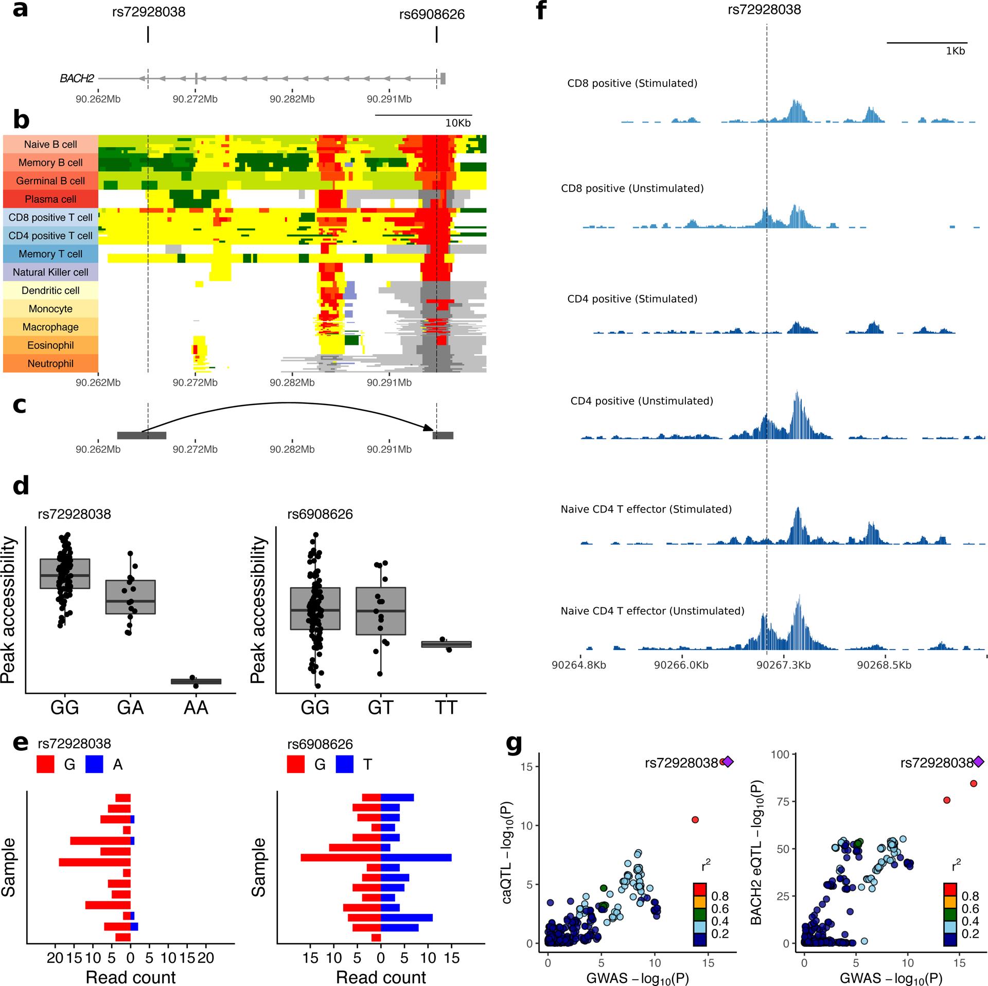
We report the largest and most diverse genetic study of type 1 diabetes (T1D) to date (61,427 participants), yielding 78 genome-wide-significant (P < 5 × 10) regions, including 36 that are new. We define credible sets of T1D-associated variants and show that they are enriched in immune-cell accessible chromatin, particularly CD4 effector T cells. Using chromatin-accessibility profiling of CD4 T cells from 115 individuals, we map chromatin-accessibility quantitative trait loci and identify five regions where T1D risk variants co-localize with chromatin-accessibility quantitative trait loci. We highlight rs72928038 in BACH2 as a candidate causal T1D variant leading to decreased enhancer accessibility and BACH2 expression in T cells. Finally, we prioritize potential drug targets by integrating genetic evidence, functional genomic maps and immune protein-protein interactions, identifying 12 genes implicated in T1D that have been targeted in clinical trials for autoimmune diseases. These findings provide an expanded genomic landscape for T1D.

摘要

我们报告了迄今为止最大和最多样化的 1 型糖尿病(T1D)的全基因组关联研究(61,427 名参与者),产生了 78 个具有全基因组显著性(P<5×10)的区域,其中包括 36 个新区域。我们定义了 T1D 相关变异的可信集,并表明它们在免疫细胞可及染色质中富集,特别是 CD4 效应 T 细胞。使用来自 115 个人的 CD4 T 细胞的染色质可及性分析,我们绘制了染色质可及性数量性状基因座图谱,并鉴定了 T1D 风险变异与染色质可及性数量性状基因座共定位的五个区域。我们强调 BACH2 中的 rs72928038 是一个候选的 T1D 变体,导致 T 细胞中增强子可及性和 BACH2 表达降低。最后,我们通过整合遗传证据、功能基因组图谱和免疫蛋白-蛋白相互作用,优先考虑潜在的药物靶点,确定了 12 个在临床试验中针对自身免疫性疾病的 T1D 相关基因,这些发现为 T1D 提供了扩展的基因组图谱。

https://cdn.ncbi.nlm.nih.gov/pmc/blobs/71c4/8273124/25692dd64844/nihms-1701167-f0004.jpg

文献AI研究员

20分钟写一篇综述,助力文献阅读效率提升50倍。

立即体验

用中文搜PubMed

大模型驱动的PubMed中文搜索引擎

马上搜索

文档翻译

学术文献翻译模型,支持多种主流文档格式。

立即体验