Suppr超能文献

50S核糖体基因在[具体物种或环境]中的水平基因转移证据

Evidence of Horizontal Gene Transfer of 50S Ribosomal Genes , , and in .

作者信息

Manoharan-Basil Sheeba Santhini, Laumen Jolein Gyonne Elise, Van Dijck Christophe, De Block Tessa, De Baetselier Irith, Kenyon Chris

机构信息

Department of Clinical Sciences, Institute of Tropical Medicine Antwerp, Antwerp, Belgium.

Laboratory of Medical Microbiology, Vaccine and Infectious Disease Institute, University of Antwerp, Antwerp, Belgium.

出版信息

Front Microbiol. 2021 Jun 10;12:683901. doi: 10.3389/fmicb.2021.683901. eCollection 2021.

Abstract

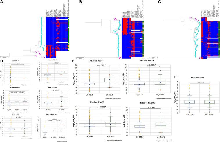
Horizontal gene transfer (HGT) in the and multidrug efflux pump genes has been shown to play a key role in the genesis of antimicrobial resistance in . In this study, we evaluated if there was evidence of HGT in the genes coding for the ribosomal proteins in the genus. We did this in a collection of 11,659 isolates of , including and commensal species (, , , , , and ). Comparative genomic analyses identified HGT events in three genes: , , and coding for ribosomal proteins L2, L4 and L25, respectively. Recombination events were predicted in and , , and were identified as likely progenitors. In total, 2,337, 2,355, and 1,127 isolates possessed L2, L4, and L25 HGT events. Strong associations were found between HGT in L2/L4 and the C2597T 23S rRNA mutation that confers reduced susceptibility to macrolides. Whilst previous studies have found evidence of HGT of entire genes coding for ribosomal proteins in other bacterial species, this is the first study to find evidence of HGT-mediated chimerization of ribosomal proteins.

摘要

已证明水平基因转移(HGT)以及多药外排泵基因在[具体细菌名称未给出]的抗菌药物耐药性产生中起关键作用。在本研究中,我们评估了在[具体细菌名称未给出]属中编码核糖体蛋白的基因中是否存在水平基因转移的证据。我们对11,659株[具体细菌名称未给出]菌株进行了此项评估,其中包括[具体细菌名称未给出]以及共生的[具体细菌名称未给出]物种([具体细菌名称未给出]、[具体细菌名称未给出]、[具体细菌名称未给出]、[具体细菌名称未给出]、[具体细菌名称未给出]和[具体细菌名称未给出])。比较基因组分析在三个基因中鉴定出水平基因转移事件:分别编码核糖体蛋白L2、L4和L25的[具体基因名称未给出]、[具体基因名称未给出]和[具体基因名称未给出]。在[具体基因名称未给出]和[具体基因名称未给出]中预测到重组事件,[具体细菌名称未给出]、[具体细菌名称未给出]和[具体细菌名称未给出]被确定为可能的祖先。总共有2337、2355和1127株菌株发生了L2、L4和L25的水平基因转移事件。在L2/L4的水平基因转移与赋予对大环内酯类药物敏感性降低的C2597T 23S rRNA突变之间发现了强关联。虽然先前的研究在其他细菌物种中发现了编码核糖体蛋白的完整基因发生水平基因转移的证据,但这是首次发现水平基因转移介导的核糖体蛋白嵌合化的证据。

https://cdn.ncbi.nlm.nih.gov/pmc/blobs/4a83/8222677/cc46705d7db2/fmicb-12-683901-g001.jpg

文献AI研究员

20分钟写一篇综述,助力文献阅读效率提升50倍。

立即体验

用中文搜PubMed

大模型驱动的PubMed中文搜索引擎

马上搜索

文档翻译

学术文献翻译模型,支持多种主流文档格式。

立即体验