Suppr超能文献

在胚胎着床的子宫内膜窗口期,子宫液来源的细胞外囊泡中会发生整体转录组变化。

Global transcriptomic changes occur in uterine fluid-derived extracellular vesicles during the endometrial window for embryo implantation.

作者信息

Giacomini E, Scotti G M, Vanni V S, Lazarevic D, Makieva S, Privitera L, Signorelli S, Cantone L, Bollati V, Murdica V, Tonon G, Papaleo E, Candiani M, Viganò P

机构信息

Reproductive Sciences Laboratory, Obstetrics and Gynecology Unit, IRCCS San Raffaele Scientific Institute, Milan, Ital, Milan, Italy.

Center for Omics Sciences, IRCCS San Raffaele Scientific Institute, Milan, Italy.

出版信息

Hum Reprod. 2021 Jul 19;36(8):2249-2274. doi: 10.1093/humrep/deab123.

Abstract

STUDY QUESTION

Are uterine fluid-derived extracellular vesicles (UF-EVs) a 'liquid biopsy' reservoir of biomarkers for real-time monitoring of endometrial status?

SUMMARY ANSWER

The transcriptomic cargo of UF-EVs reflects the RNA profile of the endometrial tissue as well as changes between the non-receptive and the receptive phase, possibly supporting its use for a novel endometrial receptivity test.

WHAT IS KNOWN ALREADY

EVs have been previously isolated from uterine fluid, where they likely contribute to the embryo-endometrium crosstalk during implantation. Based on a meta-analysis of studies on endometrial tissue implantation-associated genes and the human exosomes database, 28 of the 57 transcripts considered as receptivity markers refer to proteins present in human exosomes. However, the specific transcriptomic content of receptive phase UF-EVs has yet to be defined.

STUDY DESIGN, SIZE, DURATION: Two experimental series were set up. First, we simultaneously sequenced RNA species derived from paired UF-EVs and endometrial tissue samples collected from physiologically cycling women. Second, we analyzed RNA species of UF-EVs collected during the non-receptive (LH + 2) and receptive (LH + 7) phase of proven fertile women and from the receptive (LH + 7) phase of a population of women undergoing ART and transfer of euploid blastocysts.

PARTICIPANTS/MATERIALS, SETTING, METHODS: For paired UF-endometrial tissue sampling, endometrial tissue biopsies were obtained with the use of a Pipelle immediately after UF collection performed by lavage of the endometrial cavity. Overall, n = 87 UF samples were collected and fresh-processed for EV isolation and total RNA extraction, while western blotting was used to confirm the expression of EV protein markers of the isolated vesicles. Physical characterization of UF-EVs was performed by Nanoparticle Tracking Analysis. To define the transcriptomic cargo of UF-EV samples, RNA-seq libraries were successfully prepared from n = 83 UF-EVs samples and analyzed by RNA-seq analysis. Differential gene expression (DGE) analysis was used to compare RNA-seq results between different groups of samples. Functional enrichment analysis was performed by gene set enrichment analysis with g:Profiler. Pre-ranked gene set enrichment analysis (GSEA) with WebGestalt was used to compare RNA-seq results with the gene-set evaluated in a commercially available endometrial receptivity array.

MAIN RESULTS AND THE ROLE OF CHANCE

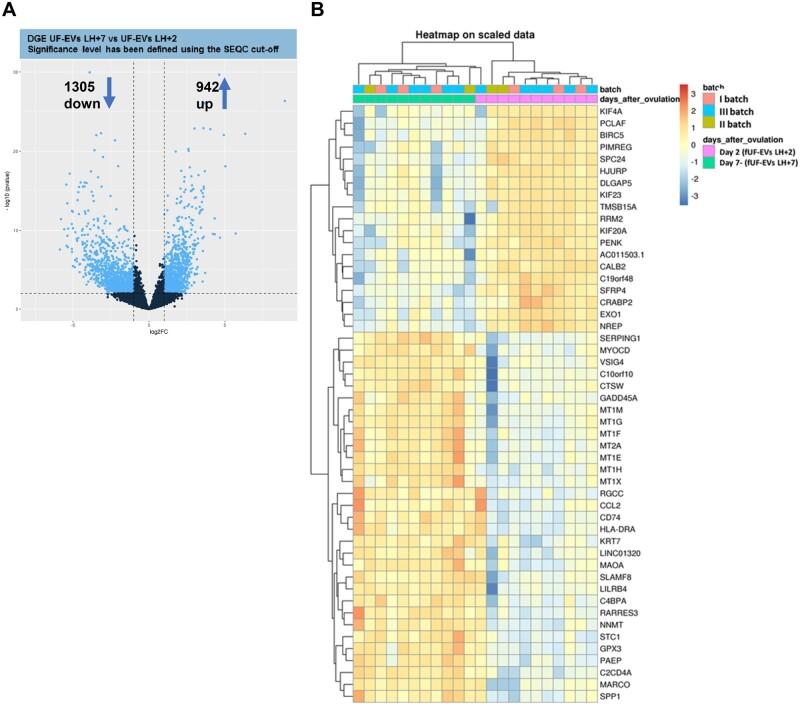
A highly significant correlation was found between transcriptional profiles of endometrial biopsies and pairwise UF-EV samples (Pearson's r = 0.70 P < 0.0001; Spearman's ρ = 0.65 P < 0.0001). In UF-EVs from fertile controls, 942 gene transcripts were more abundant and 1305 transcripts less abundant in the LH + 7 receptive versus the LH + 2 non-receptive phase. GSEA performed to evaluate concordance in transcriptional profile between the n = 238 genes included in the commercially available endometrial receptivity array and the LH + 7 versus LH + 2 UF-EV comparison demonstrated an extremely significant and consistent enrichment, with a normalized enrichment score (NES)=9.38 (P < 0.001) for transcripts up-regulated in LH + 7 in the commercial array and enriched in LH + 7 UF-EVs, and a NES = -5.40 (P < 0.001) for transcripts down-regulated in LH + 7 in the commercial array and depleted in LH + 7 UF-EVs. When analyzing LH + 7 UF-EVs of patients with successful versus failed implantation after transfer of one euploid blastocyst in the following cycle, we found 97 genes whose transcript levels were increased and 64 genes whose transcript levels were decreased in the group of women who achieved a pregnancy. GSEA performed to evaluate concordance in transcriptional profile between the commercially available endometrial receptivity array genes and the comparison of LH + 7 UF-EVs of women with successful versus failed implantation, demonstrated a significant enrichment with a NES = 2.14 (P = 0.001) for transcripts up-regulated in the commercial array in the receptive phase and enriched in UF-EVs of women who conceived, and a not significant NES = -1.18 (P = 0.3) for transcripts down-regulated in the commercial array and depleted in UF-EVs. In terms of physical features, UF-EVs showed a homogeneity among the different groups analyzed except for a slight but significant difference in EV size, being smaller in women with a successful implantation compared to patients who failed to conceive after euploid blastocyst transfer (mean diameter ± SD 205.5± 22.97 nm vs 221.5 ± 20.57 nm, respectively, P = 0.014).

LARGE SCALE DATA

Transcriptomic data were deposited in NCBI Gene Expression Omnibus (GEO) and can be retrieved using GEO series accession number: GSE158958.

LIMITATIONS, REASONS FOR CAUTION: Separation of RNA species associated with EV membranes might have been incomplete, and membrane-bound RNA species-rather than the internal RNA content of EVs-might have contributed to our RNA-seq results. Also, we cannot definitely distinguish the relative contribution of exosomes, microvesicles and apoptotic bodies to our findings. When considering patients undergoing ART, we did not collect UFs in the same cycle of the euploid embryo transfer but in the one immediately preceding. We considered this approach as the most appropriate in relation to the novel, explorative nature of our study. Based on our results, a validation of UF-EV RNA-seq analyses in the same cycle in which embryo transfer is performed could be hypothesized.

WIDER IMPLICATIONS OF THE FINDINGS

On the largest sample size of human EVs ever analyzed with RNA-seq, this study establishes a gene signature to use for less-invasive endometrial receptivity tests. This report is indeed the first to show that the transcriptome of UF-EVs correlates with the endometrial tissue transcriptome, that RNA signatures in UF-EVs change with endometrial status, and that UF-EVs could serve as a reservoir for potential less-invasive collection of receptivity markers. This article thus represents a step forward in the design of less-invasive approaches for real-time monitoring of endometrial status, necessary for advancing the field of reproductive medicine.

STUDY FUNDING/COMPETING INTEREST(S): The study was funded by a competitive grant from European Society of Human Reproduction and Embryology (ESHRE Research Grant 2016-1). The authors have no financial or non-financial competing interests to disclose.

TRIAL REGISTRATION NUMBER

NA.

摘要

研究问题

子宫液来源的细胞外囊泡(UF-EVs)是否是用于实时监测子宫内膜状态的生物标志物“液体活检”库?

总结答案

UF-EVs的转录组货物反映了子宫内膜组织的RNA谱以及非接受期和接受期之间的变化,这可能支持其用于新型子宫内膜容受性测试。

已知信息

此前已从子宫液中分离出细胞外囊泡,它们可能在植入过程中促进胚胎与子宫内膜的相互作用。基于对子宫内膜组织植入相关基因研究和人类外泌体数据库的荟萃分析,57种被视为容受性标志物的转录本中有28种涉及人类外泌体中存在的蛋白质。然而,接受期UF-EVs的具体转录组内容尚未确定。

研究设计、规模、持续时间:设立了两个实验系列。首先,我们同时对来自生理周期女性的配对UF-EVs和子宫内膜组织样本中的RNA种类进行测序。其次,我们分析了从经证实可育女性的非接受期(LH+2)和接受期(LH+7)以及接受体外受精(ART)并移植整倍体囊胚的女性群体的接受期(LH+7)收集的UF-EVs的RNA种类。

参与者/材料、设置、方法:对于配对的UF-子宫内膜组织采样,在通过冲洗子宫内膜腔收集UF后,立即使用Pipelle获得子宫内膜组织活检样本。总体而言,共收集了n=87个UF样本,并对其进行新鲜处理以分离EV并提取总RNA,同时使用蛋白质印迹法确认分离的囊泡的EV蛋白标志物的表达。通过纳米颗粒跟踪分析对UF-EVs进行物理表征。为了确定UF-EV样本的转录组货物,成功从n=83个UF-EV样本中制备了RNA-seq文库,并通过RNA-seq分析进行分析。使用差异基因表达(DGE)分析比较不同组样本之间的RNA-seq结果。通过使用g:Profiler进行基因集富集分析来进行功能富集分析。使用WebGestalt进行预排名基因集富集分析(GSEA),以将RNA-seq结果与在市售子宫内膜容受性阵列中评估的基因集进行比较。

主要结果及偶然性的作用

在子宫内膜活检样本和配对的UF-EV样本的转录谱之间发现了高度显著的相关性(Pearson's r=0.70,P<0.0001;Spearman's ρ=0.65,P<0.0001)。在来自可育对照的UF-EVs中,与LH+2非接受期相比,LH+7接受期有942个基因转录本丰度更高,1305个转录本丰度更低。对市售子宫内膜容受性阵列中包含的n=238个基因与LH+7与LH+2 UF-EV比较之间的转录谱一致性进行的GSEA分析显示,具有极高的显著且一致的富集,对于在市售阵列中LH+7上调且在LH+7 UF-EVs中富集的转录本,标准化富集分数(NES)=9.38(P<0.001),对于在市售阵列中LH+7下调且在LH+7 UF-EVs中耗尽的转录本,NES=-5.40(P<0.001)。在分析在下一个周期移植一个整倍体囊胚后植入成功与失败患者的LH+7 UF-EVs时,我们发现,在成功妊娠的女性组中,有97个基因的转录水平升高,64个基因的转录水平降低。对市售子宫内膜容受性阵列基因与植入成功与失败女性的LH+7 UF-EVs比较之间的转录谱一致性进行的GSEA分析显示,对于在接受期市售阵列中上调且在受孕女性的UF-EVs中富集的转录本,有显著富集,NES=2.14(P=0.001),对于在市售阵列中下调且在UF-EVs中耗尽的转录本,NES=-1.18(P=0.3),不显著。在物理特征方面,除了EV大小存在轻微但显著的差异外,UF-EVs在分析的不同组之间表现出同质性,与整倍体囊胚移植后未受孕的患者相比,成功植入的女性的EV较小(平均直径±标准差分别为205.5±22.97nm和221.5±20.57nm,P=0.014)。

大规模数据

转录组数据已存入NCBI基因表达综合数据库(GEO),可使用GEO系列登录号:GSE158958检索。

局限性、注意事项:与EV膜相关的RNA种类的分离可能不完全,并且可能是膜结合的RNA种类而非EV的内部RNA含量对我们的RNA-seq结果有贡献。此外,我们无法明确区分外泌体、微囊泡和凋亡小体对我们研究结果的相对贡献。在考虑接受ART的患者时,我们不是在整倍体胚胎移植的同一周期收集UF,而是在紧接其前的一个周期收集。鉴于我们研究的新颖探索性质,我们认为这种方法是最合适的。基于我们的结果,可以设想在进行胚胎移植的同一周期对UF-EV RNA-seq分析进行验证。

研究结果的更广泛意义

在有史以来用RNA-seq分析的最大规模的人类EV样本中,本研究建立了一种基因特征,用于侵入性较小的子宫内膜容受性测试。本报告确实首次表明,UF-EVs的转录组与子宫内膜组织转录组相关,UF-EVs中的RNA特征随子宫内膜状态而变化,并且UF-EVs可以作为潜在的侵入性较小的容受性标志物收集库。因此,本文代表了在设计用于实时监测子宫内膜状态的侵入性较小的方法方面向前迈出的一步,这对于推进生殖医学领域是必要的。

研究资金/利益冲突:本研究由欧洲人类生殖与胚胎学会(ESHRE研究基金2016-1)的竞争性赠款资助。作者没有财务或非财务利益冲突需要披露。

试验注册号

无。

https://cdn.ncbi.nlm.nih.gov/pmc/blobs/6eeb/8289330/f38a43298fbc/deab123f1.jpg

文献AI研究员

20分钟写一篇综述,助力文献阅读效率提升50倍。

立即体验

用中文搜PubMed

大模型驱动的PubMed中文搜索引擎

马上搜索

文档翻译

学术文献翻译模型,支持多种主流文档格式。

立即体验