Suppr超能文献

靶向严重急性呼吸综合征冠状病毒2(SARS-CoV-2)受体结合域的超强微型蛋白可预防感染和疾病。

Ultrapotent miniproteins targeting the SARS-CoV-2 receptor-binding domain protect against infection and disease.

作者信息

Case James Brett, Chen Rita E, Cao Longxing, Ying Baoling, Winkler Emma S, Johnson Max, Goreshnik Inna, Pham Minh N, Shrihari Swathi, Kafai Natasha M, Bailey Adam L, Xie Xuping, Shi Pei-Yong, Ravichandran Rashmi, Carter Lauren, Stewart Lance, Baker David, Diamond Michael S

机构信息

Department of Medicine, Washington University School of Medicine, St. Louis, MO 63110, USA.

Department of Medicine, Washington University School of Medicine, St. Louis, MO 63110, USA; Department of Pathology & Immunology, Washington University School of Medicine, St. Louis, MO 63110, USA.

出版信息

Cell Host Microbe. 2021 Jul 14;29(7):1151-1161.e5. doi: 10.1016/j.chom.2021.06.008. Epub 2021 Jun 24.

Abstract

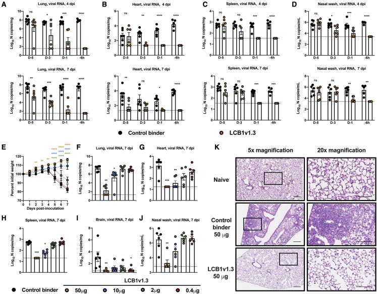
Despite the introduction of public health measures and spike protein-based vaccines to mitigate the COVID-19 pandemic, SARS-CoV-2 infections and deaths continue to have a global impact. Previously, we used a structural design approach to develop picomolar range miniproteins targeting the SARS-CoV-2 spike receptor-binding domain. Here, we investigated the capacity of modified versions of one lead miniprotein, LCB1, to protect against SARS-CoV-2-mediated lung disease in mice. Systemic administration of LCB1-Fc reduced viral burden, diminished immune cell infiltration and inflammation, and completely prevented lung disease and pathology. A single intranasal dose of LCB1v1.3 reduced SARS-CoV-2 infection in the lung when given as many as 5 days before or 2 days after virus inoculation. Importantly, LCB1v1.3 protected in vivo against a historical strain (WA1/2020), an emerging B.1.1.7 strain, and a strain encoding key E484K and N501Y spike protein substitutions. These data support development of LCB1v1.3 for prevention or treatment of SARS-CoV-2 infection.

摘要

尽管已采取公共卫生措施并引入基于刺突蛋白的疫苗来缓解新冠疫情,但新冠病毒感染和死亡仍在全球产生影响。此前,我们采用结构设计方法开发了针对新冠病毒刺突受体结合域的皮摩尔级微型蛋白。在此,我们研究了一种先导微型蛋白LCB1的修饰版本在小鼠中预防新冠病毒介导的肺部疾病的能力。全身给予LCB1-Fc可降低病毒载量,减少免疫细胞浸润和炎症,并完全预防肺部疾病和病理变化。在病毒接种前多达5天或接种后2天给予单次鼻内剂量的LCB1v1.3可减少肺部的新冠病毒感染。重要的是,LCB1v1.3在体内对历史毒株(WA1/2020)、新兴的B.1.1.7毒株以及编码关键E484K和N501Y刺突蛋白替代物的毒株均具有保护作用。这些数据支持开发LCB1v1.3用于预防或治疗新冠病毒感染。

https://cdn.ncbi.nlm.nih.gov/pmc/blobs/ec9c/8221914/246e4c785e53/fx1_lrg.jpg

文献AI研究员

20分钟写一篇综述,助力文献阅读效率提升50倍。

立即体验

用中文搜PubMed

大模型驱动的PubMed中文搜索引擎

马上搜索

文档翻译

学术文献翻译模型,支持多种主流文档格式。

立即体验