Suppr超能文献

高能线性碳离子辐照比 X 射线更显著地上调人骨肉瘤 U2OS 细胞中 PD-L1 的表达。

High linear energy transfer carbon-ion irradiation upregulates PD-L1 expression more significantly than X-rays in human osteosarcoma U2OS cells.

机构信息

Department of Radiation Oncology, Gunma University, Maebashi, Gunma, 371-8511, Japan.

Department of Radiation Oncology, Faculty of Medicine Universitas Indonesia - Dr. Cipto Mangunkusumo Hospital, Jakarta, 10430, Indonesia.

出版信息

J Radiat Res. 2021 Sep 13;62(5):773-781. doi: 10.1093/jrr/rrab050.

Abstract

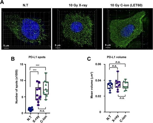
Programmed death ligand 1 (PD-L1) expression on the surface of cancer cells affects the efficacy of anti-PD-1/PD-L1 immune checkpoint therapy. However, the mechanism underlying PD-L1 expression in cancer cells is not fully understood, particularly after ionizing radiation (IR). Here, we examined the impact of high linear energy transfer (LET) carbon-ion irradiation on the expression of PD-L1 in human osteosarcoma U2OS cells. We found that the upregulation of PD-L1 expression after high LET carbon-ion irradiation was greater than that induced by X-rays at the same physical and relative biological effectiveness (RBE) dose, and that the upregulation of PD-L1 induced by high LET carbon-ion irradiation was predominantly dependent on ataxia telangiectasia and Rad3-related (ATR) kinase activity. Moreover, we showed that the downstream signaling, e.g. STAT1 phosphorylation and IRF1 expression, was upregulated to a greater extent after high LET carbon-ion irradiation than X-rays, and that IRF1 upregulation was also ATR dependent. Finally, to visualize PD-L1 molecules on the cell surface in 3D, we applied immunofluorescence-based super-resolution imaging. The three-dimensional structured illumination microscopy (3D-SIM) analyses revealed substantial increases in the number of presented PD-L1 molecules on the cell surface after high LET carbon-ion irradiation compared with X-ray irradiation.

摘要

程序性死亡配体 1(PD-L1)在癌细胞表面的表达影响抗 PD-1/PD-L1 免疫检查点治疗的疗效。然而,癌细胞中 PD-L1 表达的机制尚不完全清楚,特别是在电离辐射(IR)之后。在这里,我们研究了高传能线密度(LET)碳离子照射对人骨肉瘤 U2OS 细胞中 PD-L1 表达的影响。我们发现,高 LET 碳离子照射后 PD-L1 表达的上调大于相同物理和相对生物效应(RBE)剂量下 X 射线诱导的上调,并且高 LET 碳离子照射诱导的 PD-L1 上调主要依赖于共济失调毛细血管扩张症和 Rad3 相关(ATR)激酶活性。此外,我们表明,下游信号,如 STAT1 磷酸化和 IRF1 表达,在高 LET 碳离子照射后比 X 射线诱导的上调更明显,并且 IRF1 的上调也依赖于 ATR。最后,为了在 3D 中可视化细胞表面上的 PD-L1 分子,我们应用了基于免疫荧光的超分辨率成像。三维结构照明显微镜(3D-SIM)分析表明,与 X 射线照射相比,高 LET 碳离子照射后细胞表面呈现的 PD-L1 分子数量显著增加。

https://cdn.ncbi.nlm.nih.gov/pmc/blobs/95e8/8438258/fb068a1b7952/rrab050f1.jpg

文献AI研究员

20分钟写一篇综述,助力文献阅读效率提升50倍。

立即体验

用中文搜PubMed

大模型驱动的PubMed中文搜索引擎

马上搜索

文档翻译

学术文献翻译模型,支持多种主流文档格式。

立即体验