Suppr超能文献

VE-821,一种ATR抑制剂,在用高传能线密度辐射照射的人类肿瘤细胞中会引起放射增敏作用。

VE-821, an ATR inhibitor, causes radiosensitization in human tumor cells irradiated with high LET radiation.

作者信息

Fujisawa Hiroshi, Nakajima Nakako Izumi, Sunada Shigeaki, Lee Younghyun, Hirakawa Hirokazu, Yajima Hirohiko, Fujimori Akira, Uesaka Mitsuru, Okayasu Ryuichi

机构信息

Department of Bioengineering, School of Engineering, The University of Tokyo, 7-3-1 Hongo, Bunkyo, Tokyo, 113-8656, Japan.

Research Center for Radiation Protection, National Institute of Radiological Sciences, 4-9-1 Anagawa, Inage, Chiba, 263-8555, Japan.

出版信息

Radiat Oncol. 2015 Aug 19;10:175. doi: 10.1186/s13014-015-0464-y.

Abstract

BACKGROUND

High linear energy transfer (LET) radiation such as carbon ion particles is successfully used for treatment of solid tumors. The reason why high LET radiation accomplishes greater tumor-killing than X-rays is still not completely understood. One factor would be the clustered or complex-type DNA damages. We previously reported that complex DNA double-strand breaks produced by high LET radiation enhanced DNA end resection, and this could lead to higher kinase activity of ATR protein recruited to RPA-coated single-stranded DNA. Although the effect of ATR inhibition on cells exposed to low LET gamma-rays has recently been reported, little is known regarding the effect of ATR inhibitor on cells treated with high LET radiation. The purpose of this study is to investigate the effects of the ATR inhibitor VE-821 in human tumor and normal cells irradiated with high LET carbon ions.

FINDINGS

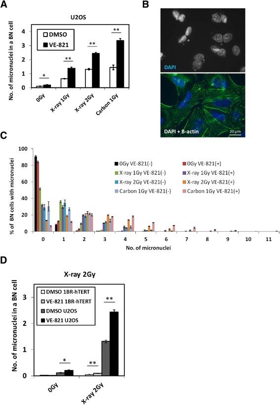
HeLa, U2OS, and 1BR-hTERT (normal) cells were pre-treated with 1 μM VE-821 for 1 hour and irradiated with either high LET carbon ions or X-rays. Cell survival, cell cycle distribution, cell growth, and micronuclei formation were evaluated. VE-821 caused abrogation of G2/M checkpoint and forced irradiated cells to divide into daughter cells. We also found that carbon ions caused a higher number of multiple micronuclei than X-rays, leading to decreased cell survival in tumor cells when treated with VE-821, while the survival of irradiated normal cells were not significantly affected by this inhibitor.

CONCLUSIONS

ATR inhibitor would be an effective tumor radiosensitizer with carbon ion irradiation.

摘要

背景

高传能线密度(LET)辐射,如碳离子粒子,已成功用于实体肿瘤的治疗。高LET辐射比X射线具有更强肿瘤杀伤作用的原因仍未完全明确。其中一个因素可能是簇状或复合型DNA损伤。我们之前报道过高LET辐射产生的复杂DNA双链断裂会增强DNA末端切除,这可能导致募集到RPA包被的单链DNA上的ATR蛋白激酶活性升高。尽管最近有报道ATR抑制对暴露于低LETγ射线的细胞的影响,但关于ATR抑制剂对高LET辐射处理的细胞的影响知之甚少。本研究的目的是探讨ATR抑制剂VE - 821对接受高LET碳离子照射的人肿瘤细胞和正常细胞的影响。

研究结果

HeLa、U2OS和1BR - hTERT(正常)细胞用1μM VE - 821预处理1小时,然后用高LET碳离子或X射线照射。评估细胞存活、细胞周期分布、细胞生长和微核形成情况。VE - 821导致G2/M期检查点消失,并迫使受照射细胞分裂为子细胞。我们还发现,与X射线相比,碳离子导致更多的多个微核,在用VE - 821处理时,肿瘤细胞的存活率降低,而该抑制剂对受照射正常细胞的存活没有显著影响。

结论

ATR抑制剂对碳离子照射而言是一种有效的肿瘤放射增敏剂。

https://cdn.ncbi.nlm.nih.gov/pmc/blobs/a9b7/4554350/88e02883b709/13014_2015_464_Fig1_HTML.jpg

文献AI研究员

20分钟写一篇综述,助力文献阅读效率提升50倍。

立即体验

用中文搜PubMed

大模型驱动的PubMed中文搜索引擎

马上搜索

文档翻译

学术文献翻译模型,支持多种主流文档格式。

立即体验