Suppr超能文献

脂滴形成是 LPS 诱导的内皮炎症的一个组成部分。

Lipid Droplets Formation Represents an Integral Component of Endothelial Inflammation Induced by LPS.

机构信息

Jagiellonian Centre of Experimental Therapeutics (JCET), Jagiellonian University, Bobrzynskiego 14, 30-348 Krakow, Poland.

Faculty of Chemistry, Jagiellonian University, Gronostajowa 2, 30-387 Krakow, Poland.

出版信息

Cells. 2021 Jun 6;10(6):1403. doi: 10.3390/cells10061403.

Abstract

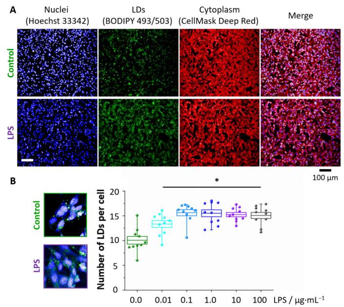
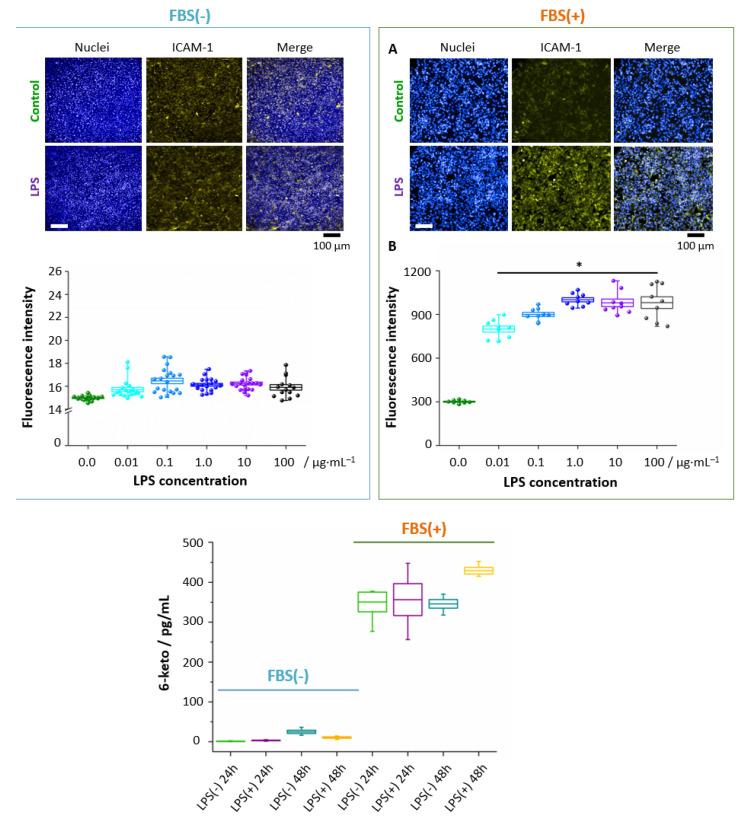
Endothelial inflammation is the hallmark of vascular pathology often proceeding with cardiovascular diseases. Here, we adopted a multiparameter approach combining various imaging techniques at the nano- and microscale (Raman, AFM and fluorescence) to investigate endothelial inflammation in response to lipopolysaccharides (LPS) in vitro in human microvascular endothelial cells (HMEC-1) with a focus on lipid droplets (LDs) formation. Our results show that LPS-induced LDs in HMEC-1 have a composition depending on LPS-incubation time and their formation requires the presence of serum. Robust endothelial inflammation induced by LPS was linked to LDs composed of highly unsaturated lipids, as well as prostacyclin release. LPS-induced LDs were spatially associated with nanostructural changes in the cell membrane architecture. In summary, LDs formation represents an integral component of endothelial inflammation induced by LPS.

摘要

内皮炎症是血管病理学的标志,常伴有心血管疾病。在这里,我们采用了一种多参数方法,结合了纳米和微观尺度的各种成像技术(拉曼、原子力显微镜和荧光),研究了人微血管内皮细胞(HMEC-1)中对脂多糖(LPS)的内皮炎症反应,重点是脂滴(LDs)的形成。我们的结果表明,LPS 诱导的 HMEC-1 中的 LD 具有取决于 LPS 孵育时间的组成,并且它们的形成需要血清的存在。LPS 诱导的内皮炎症与富含高度不饱和脂质的 LD 以及前列环素释放有关。LPS 诱导的 LD 与细胞膜结构的纳米结构变化在空间上相关。总之,LD 的形成是 LPS 诱导的内皮炎症的一个组成部分。

https://cdn.ncbi.nlm.nih.gov/pmc/blobs/01aa/8227392/6a7e503576b4/cells-10-01403-g001.jpg

文献AI研究员

20分钟写一篇综述,助力文献阅读效率提升50倍。

立即体验

用中文搜PubMed

大模型驱动的PubMed中文搜索引擎

马上搜索

文档翻译

学术文献翻译模型,支持多种主流文档格式。

立即体验