Suppr超能文献

血管中依赖于脂肪甘油三酯脂肪酶(ATGL)的脂解作用以及胞浆型磷脂酶A-前列环素(cPLA-PGI)途径的激活可预防餐后内皮功能障碍。

Vascular ATGL-dependent lipolysis and the activation of cPLA-PGI pathway protect against postprandial endothelial dysfunction.

作者信息

Sternak M, Stojak M, Banasik T, Kij A, Bar A, Pacia M Z, Wojnar-Lason K, Chorazy N, Mohaissen T, Marczyk B, Czyzynska-Cichon I, Berkimbayeva Z, Mika A, Chlopicki S

机构信息

Jagiellonian Centre for Experimental Therapeutics (JCET), Jagiellonian University, Bobrzynskiego 14, Krakow, Poland.

Medical College, Chair of Pharmacology, Jagiellonian University, Grzegorzecka 16, Krakow, Poland.

出版信息

Cell Mol Life Sci. 2024 Mar 12;81(1):125. doi: 10.1007/s00018-024-05167-6.

Abstract

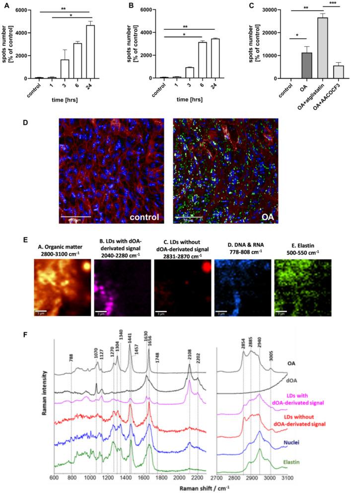
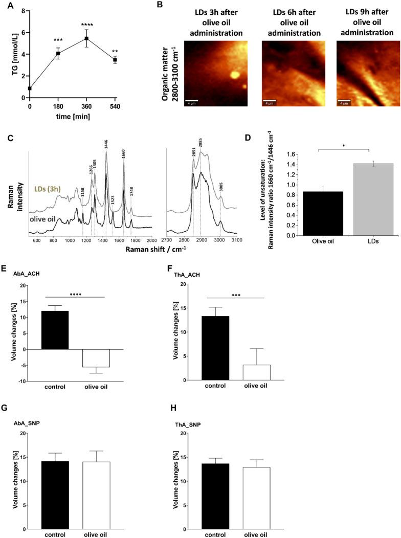
Adipose triglyceride lipase (ATGL) is involved in lipolysis and displays a detrimental pathophysiological role in cardio-metabolic diseases. However, the organo-protective effects of ATGL-induced lipolysis were also suggested. The aim of this work was to characterize the function of lipid droplets (LDs) and ATGL-induced lipolysis in the regulation of endothelial function. ATGL-dependent LDs hydrolysis and cytosolic phospholipase A (cPLA)-derived eicosanoids production were studied in the aorta, endothelial and smooth muscle cells exposed to exogenous oleic acid (OA) or arachidonic acid (AA). Functional effects of ATGL-dependent lipolysis and subsequent activation of cPLA/PGI pathway were also studied in vivo in relation to postprandial endothelial dysfunction.The formation of LDs was invariably associated with elevated production of endogenous AA-derived prostacyclin (PGI). In the presence of the inhibitor of ATGL or the inhibitor of cytosolic phospholipase A, the production of eicosanoids was reduced, with a concomitant increase in the number of LDs. OA administration impaired endothelial barrier integrity in vitro that was further impaired if OA was given together with ATGL inhibitor. Importantly, in vivo, olive oil induced postprandial endothelial dysfunction that was significantly deteriorated by ATGL inhibition, cPLA inhibition or by prostacyclin (IP) receptor blockade.In summary, vascular LDs formation induced by exogenous AA or OA was associated with ATGL- and cPLA-dependent PGI production from endogenous AA. The inhibition of ATGL resulted in an impairment of endothelial barrier function in vitro. The inhibition of ATGL-cPLA-PGI dependent pathway resulted in the deterioration of endothelial function upon exposure to olive oil in vivo. In conclusion, vascular ATGL-cPLA-PGI dependent pathway activated by lipid overload and linked to LDs formation in endothelium and smooth muscle cells has a vasoprotective role by counterbalancing detrimental effects of lipid overload on endothelial function.

摘要

脂肪甘油三酯脂肪酶(ATGL)参与脂肪分解,并在心脏代谢疾病中发挥有害的病理生理作用。然而,也有人提出ATGL诱导的脂肪分解具有器官保护作用。这项工作的目的是表征脂滴(LDs)的功能以及ATGL诱导的脂肪分解在内皮功能调节中的作用。在暴露于外源性油酸(OA)或花生四烯酸(AA)的主动脉、内皮细胞和平滑肌细胞中,研究了ATGL依赖性的LDs水解和胞质磷脂酶A(cPLA)衍生的类花生酸生成。还在体内研究了ATGL依赖性脂肪分解以及随后cPLA/PGI途径激活与餐后内皮功能障碍的关系。LDs的形成始终与内源性AA衍生的前列环素(PGI)生成增加有关。在存在ATGL抑制剂或胞质磷脂酶A抑制剂的情况下,类花生酸的生成减少,同时LDs数量增加。体外给予OA会损害内皮屏障完整性,如果OA与ATGL抑制剂一起给予,则会进一步受损。重要的是,在体内,橄榄油会诱导餐后内皮功能障碍,而ATGL抑制、cPLA抑制或前列环素(IP)受体阻断会使其显著恶化。总之,外源性AA或OA诱导的血管LDs形成与内源性AA的ATGL和cPLA依赖性PGI生成有关。ATGL的抑制导致体外内皮屏障功能受损。体内暴露于橄榄油时,抑制ATGL-cPLA-PGI依赖性途径会导致内皮功能恶化。总之,由脂质过载激活并与内皮和平滑肌细胞中LDs形成相关的血管ATGL-cPLA-PGI依赖性途径通过抵消脂质过载对内皮功能的有害影响而具有血管保护作用。

https://cdn.ncbi.nlm.nih.gov/pmc/blobs/5dbc/11072426/37d768045933/18_2024_5167_Fig1_HTML.jpg

文献AI研究员

20分钟写一篇综述,助力文献阅读效率提升50倍。

立即体验

用中文搜PubMed

大模型驱动的PubMed中文搜索引擎

马上搜索

文档翻译

学术文献翻译模型,支持多种主流文档格式。

立即体验