Suppr超能文献

雄激素拮抗剂恩扎卢胺下调 TMPRSS2,减少 SARS-CoV-2 在人肺细胞中的细胞进入。

The antiandrogen enzalutamide downregulates TMPRSS2 and reduces cellular entry of SARS-CoV-2 in human lung cells.

机构信息

Department of Surgery and Cancer, Imperial College London, London, UK.

School of Life Sciences, University of Essex, Colchester, Essex, UK.

出版信息

Nat Commun. 2021 Jul 1;12(1):4068. doi: 10.1038/s41467-021-24342-y.

Abstract

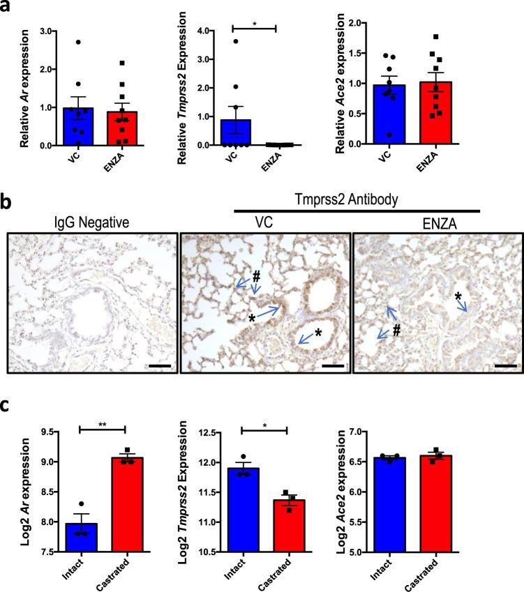
SARS-CoV-2 attacks various organs, most destructively the lung, and cellular entry requires two host cell surface proteins: ACE2 and TMPRSS2. Downregulation of one or both of these is thus a potential therapeutic approach for COVID-19. TMPRSS2 is a known target of the androgen receptor, a ligand-activated transcription factor; androgen receptor activation increases TMPRSS2 levels in various tissues, most notably prostate. We show here that treatment with the antiandrogen enzalutamide-a well-tolerated drug widely used in advanced prostate cancer-reduces TMPRSS2 levels in human lung cells and in mouse lung. Importantly, antiandrogens significantly reduced SARS-CoV-2 entry and infection in lung cells. In support of this experimental data, analysis of existing datasets shows striking co-expression of AR and TMPRSS2, including in specific lung cell types targeted by SARS-CoV-2. Together, the data presented provides strong evidence to support clinical trials to assess the efficacy of antiandrogens as a treatment option for COVID-19.

摘要

SARS-CoV-2 攻击各种器官,对肺部的破坏最大,而细胞进入需要两种宿主细胞表面蛋白:ACE2 和 TMPRSS2。因此,下调其中一种或两种蛋白都可能是 COVID-19 的潜在治疗方法。TMPRSS2 是雄激素受体的已知靶点,雄激素受体是一种配体激活的转录因子;雄激素受体激活会增加各种组织中 TMPRSS2 的水平,在前列腺中最为明显。我们在这里表明,用广泛用于晚期前列腺癌的抗雄激素恩扎鲁胺治疗会降低人肺细胞和小鼠肺中的 TMPRSS2 水平。重要的是,抗雄激素显著降低了 SARS-CoV-2 在肺细胞中的进入和感染。支持这一实验数据的是,对现有数据集的分析表明,AR 和 TMPRSS2 明显共表达,包括 SARS-CoV-2 靶向的特定肺细胞类型。总之,所提供的数据提供了强有力的证据,支持进行临床试验,以评估抗雄激素作为 COVID-19 治疗选择的疗效。

https://cdn.ncbi.nlm.nih.gov/pmc/blobs/2ed9/8249423/6f9b7993c0ec/41467_2021_24342_Fig1_HTML.jpg

文献AI研究员

20分钟写一篇综述,助力文献阅读效率提升50倍。

立即体验

用中文搜PubMed

大模型驱动的PubMed中文搜索引擎

马上搜索

文档翻译

学术文献翻译模型,支持多种主流文档格式。

立即体验