Suppr超能文献

脊髓性肌萎缩症自噬谱具有组织依赖性:肌肉和运动神经元之间的差异调节。

Spinal Muscular Atrophy autophagy profile is tissue-dependent: differential regulation between muscle and motoneurons.

机构信息

Neuronal Signaling Unit, Experimental Medicine Department, Universitat de Lleida-IRBLleida, Rovira Roure, 80, 25198, Lleida, Spain.

Paediatric Neuromuscular Disorders Unit, Pediatric Neurology Group, Vall d'Hebron University Hospital and Vall d'Hebron Institute of Research (VHIR), Barcelona, Spain.

出版信息

Acta Neuropathol Commun. 2021 Jul 3;9(1):122. doi: 10.1186/s40478-021-01223-5.

Abstract

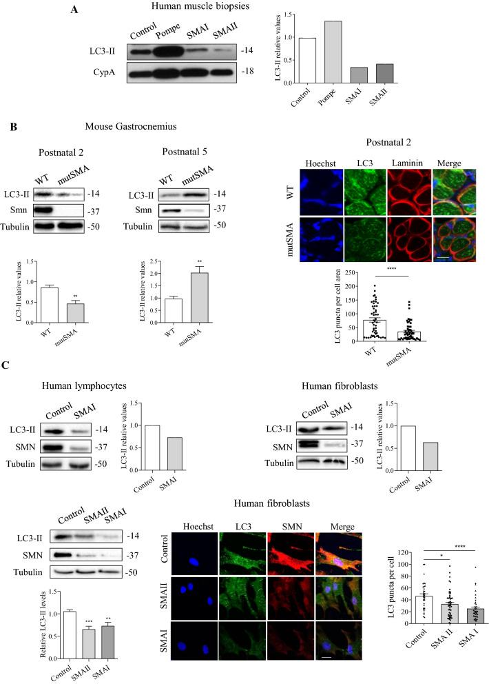
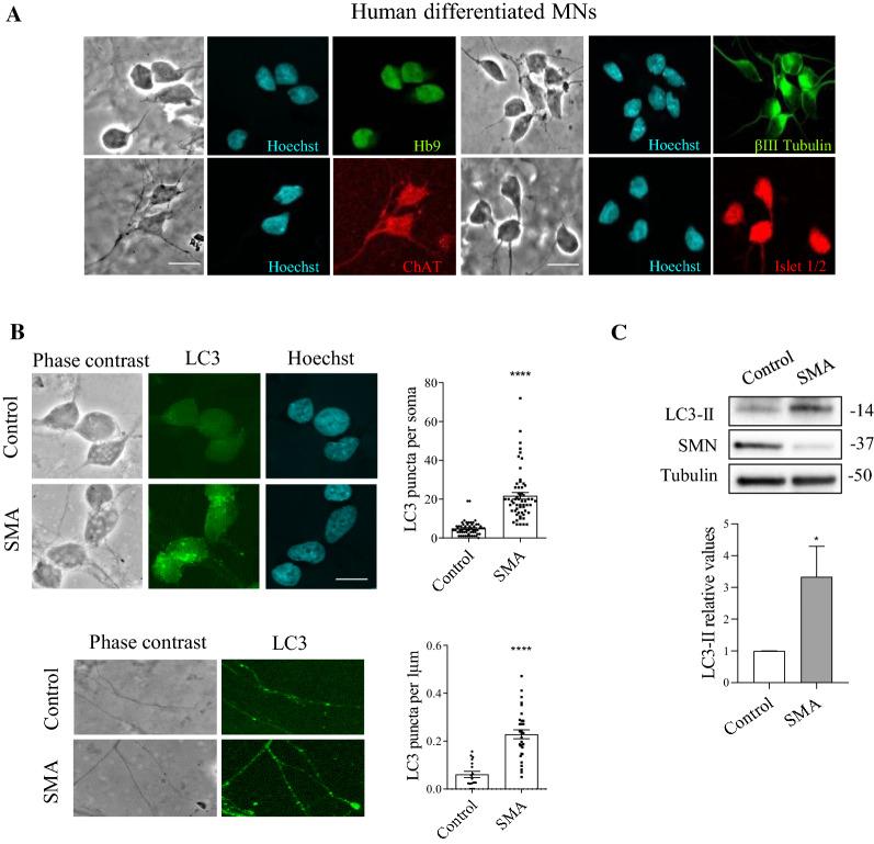
Spinal muscular atrophy (SMA) is a neuromuscular genetic disease caused by reduced survival motor neuron (SMN) protein. SMN is ubiquitous and deficient levels cause spinal cord motoneurons (MNs) degeneration and muscle atrophy. Nevertheless, the mechanism by which SMN reduction in muscle contributes to SMA disease is not fully understood. Therefore, studies evaluating atrophy mechanisms in SMA muscles will contribute to strengthening current knowledge of the pathology. Here we propose to evaluate autophagy in SMA muscle, a pathway altered in myotube atrophy. We analized autophagy proteins and mTOR in muscle biopsies, fibroblasts, and lymphoblast cell lines from SMA patients and in gastrocnemius muscles from a severe SMA mouse model. Human MNs differentiated from SMA and unaffected control iPSCs were also included in the analysis of the autophagy. Muscle biopsies, fibroblasts, and lymphoblast cell lines from SMA patients showed reduction of the autophagy marker LC3-II. In SMA mouse gastrocnemius, we observed lower levels of LC3-II, Beclin 1, and p62/SQSTM1 proteins at pre-symptomatic stage. mTOR phosphorylation at Ser2448 was decreased in SMA muscle cells. However, in mouse and human cultured SMA MNs mTOR phosphorylation and LC3-II levels were increased. These results suggest a differential regulation in SMA of the autophagy process in muscle cells and MNs. Opposite changes in autophagy proteins and mTOR phosphorylation between muscle cells and neurons were observed. These differences may reflect a specific response to SMN reduction, which could imply diverse tissue-dependent reactions to therapies that should be taken into account when treating SMA patients.

摘要

脊髓性肌萎缩症(SMA)是一种由运动神经元存活基因(SMN)蛋白减少引起的神经肌肉遗传性疾病。SMN 广泛存在,水平降低会导致脊髓运动神经元(MN)变性和肌肉萎缩。然而,SMN 在肌肉中的减少如何导致 SMA 疾病的机制尚不完全清楚。因此,评估 SMA 肌肉萎缩机制的研究将有助于加强对该病理学的现有认识。在这里,我们提出评估 SMA 肌肉中的自噬,这是一种在肌管萎缩中改变的途径。我们分析了 SMA 患者的肌肉活检、成纤维细胞和淋巴母细胞系以及严重 SMA 小鼠模型的腓肠肌中的自噬蛋白和 mTOR。还将从 SMA 和未受影响的对照 iPSC 分化的人类 MN 纳入自噬分析。SMA 患者的肌肉活检、成纤维细胞和淋巴母细胞系显示自噬标志物 LC3-II 减少。在 SMA 小鼠腓肠肌中,我们在出现症状前阶段观察到 LC3-II、Beclin 1 和 p62/SQSTM1 蛋白水平降低。SMA 肌肉细胞中的 mTOR 磷酸化在 Ser2448 减少。然而,在培养的 SMA MN 中,mTOR 磷酸化和 LC3-II 水平增加。这些结果表明,在肌肉细胞和 MN 中,自噬过程在 SMA 中受到不同的调节。在肌肉细胞和神经元中观察到自噬蛋白和 mTOR 磷酸化的相反变化。这些差异可能反映了对 SMN 减少的特定反应,这可能意味着对治疗 SMA 患者的治疗有不同的组织依赖性反应,在治疗 SMA 患者时应考虑这些反应。

https://cdn.ncbi.nlm.nih.gov/pmc/blobs/ff63/8254901/059d32ea4bb7/40478_2021_1223_Fig1_HTML.jpg

文献AI研究员

20分钟写一篇综述,助力文献阅读效率提升50倍。

立即体验

用中文搜PubMed

大模型驱动的PubMed中文搜索引擎

马上搜索

文档翻译

学术文献翻译模型,支持多种主流文档格式。

立即体验