Suppr超能文献

窦房结微脉管系统的组织在区域上有所差异,以匹配局部心肌细胞的兴奋性。

The Organization of the Sinoatrial Node Microvasculature Varies Regionally to Match Local Myocyte Excitability.

机构信息

Department of Physiology and Membrane Biology, University of California, Davis, Davis, CA 95618, USA.

出版信息

Function (Oxf). 2021 Jun 12;2(4):zqab031. doi: 10.1093/function/zqab031. eCollection 2021.

Abstract

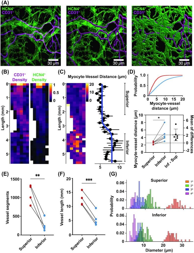
The cardiac cycle starts when an action potential is produced by pacemaking cells in the sinoatrial node. This cycle is repeated approximately 100 000 times in humans and 1 million times in mice per day, imposing a monumental metabolic demand on the heart, requiring efficient blood supply via the coronary vasculature to maintain cardiac function. Although the ventricular coronary circulation has been extensively studied, the relationship between vascularization and cellular pacemaking modalities in the sinoatrial node is poorly understood. Here, we tested the hypothesis that the organization of the sinoatrial node microvasculature varies regionally, reflecting local myocyte firing properties. We show that vessel densities are higher in the superior versus inferior sinoatrial node. Accordingly, sinoatrial node myocytes are closer to vessels in the superior versus inferior regions. Superior and inferior sinoatrial node myocytes produce stochastic subthreshold voltage fluctuations and action potentials. However, the intrinsic action potential firing rate of sinoatrial node myocytes is higher in the superior versus inferior node. Our data support a model in which the microvascular densities vary regionally within the sinoatrial node to match the electrical and Ca dynamics of nearby myocytes, effectively determining the dominant pacemaking site within the node. In this model, the high vascular density in the superior sinoatrial node places myocytes with metabolically demanding, high-frequency action potentials near vessels. The lower vascularization and electrical activity of inferior sinoatrial node myocytes could limit these cells to function to support sinoatrial node periodicity with sporadic voltage fluctuations via a stochastic resonance mechanism.

摘要

心动周期始于窦房结起搏细胞产生动作电位。在人类中,这个周期每天重复约 100000 次,在小鼠中重复约 100 万次,这对心脏造成了巨大的代谢需求,需要通过冠状动脉血管系统提供有效的血液供应来维持心脏功能。尽管心室冠状循环已经得到了广泛的研究,但窦房结中血管化与细胞起搏方式之间的关系还知之甚少。在这里,我们检验了这样一个假设,即窦房结微脉管系统的组织在区域上是不同的,反映了局部心肌细胞的发射特性。我们表明,窦房结上部的血管密度高于下部。相应地,窦房结心肌细胞距上部和下部区域的血管更近。窦房结上部和下部的心肌细胞会产生随机的阈下电压波动和动作电位。然而,窦房结心肌细胞的固有动作电位发放率在上部高于下部。我们的数据支持这样一种模型,即在窦房结内,微脉管密度在区域上变化,以匹配附近心肌细胞的电和 Ca 动力学,从而有效地确定了节点内的主导起搏部位。在这个模型中,窦房结上部的高血管密度使代谢需求高、高频动作电位的心肌细胞靠近血管。窦房结下部心肌细胞的血管化程度较低,电活动较弱,可能通过随机共振机制限制这些细胞通过随机电压波动来发挥功能,以支持窦房结的周期性。

https://cdn.ncbi.nlm.nih.gov/pmc/blobs/8ce9/8788841/0322d278d2b3/zqab031gra.jpg

文献AI研究员

20分钟写一篇综述,助力文献阅读效率提升50倍。

立即体验

用中文搜PubMed

大模型驱动的PubMed中文搜索引擎

马上搜索

文档翻译

学术文献翻译模型,支持多种主流文档格式。

立即体验