Suppr超能文献

建立一个包含 EMP3 的列线图模型,用于预测胶质母细胞瘤患者的临床结局:一项双中心研究。

Establishment of a nomogram with EMP3 for predicting clinical outcomes in patients with glioma: A bi-center study.

机构信息

Department of Neurosurgery, School of Medicine, The Second Affiliated Hospital, Zhejiang University, Hangzhou, China.

Department of Neurosurgery, School of Medicine, Shanghai General Hospital, Shanghai Jiao Tong University, Shanghai, China.

出版信息

CNS Neurosci Ther. 2021 Oct;27(10):1238-1250. doi: 10.1111/cns.13701. Epub 2021 Jul 16.

Abstract

AIM

To demonstrate the clinical value of epithelial membrane protein 3 (EMP3) with bioinformatic analysis and clinical data, and then to establish a practical nomogram predictive model with bicenter validation.

METHODS

The data from CGGA and TCGA database were used to analyze the expression of EMP3 and its correlation with clinical prognosis. Then, we analyzed EMP3 expression in samples from 179 glioma patients from 2013 to 2017. Univariate and multivariate cox regression were used to predict the prognosis with multiple factors. Finally, a nomogram to predict poor outcomes was formulated. The accuracy and discrimination of nomograms were determined with ROC curve and calibration curve in training and validation cohorts.

RESULTS

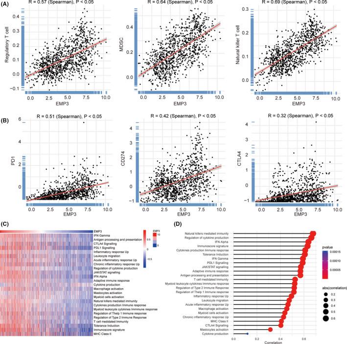
EMP3 was significantly higher in higher-grade glioma and predicted poor prognosis. In multivariate analysis, high expression of EMP3 (HR = 2.842, 95% CI 1.984-4.071), WHO grade (HR = 1.991, 95% CI 1.235-3.212), and IDH1 mutant (HR = 0.503, 95% CI 0.344-0.737) were included. The nomogram was constructed based on the above features, which represented great predictive value in clinical outcomes.

CONCLUSION

This study demonstrated EMP3 as a novel predictor for clinical progression and clinical outcomes in glioma. Moreover, the nomogram with EMP3 expression represented a practical approach to provide individualized risk assessment for glioma patients.

摘要

目的

通过生物信息学分析和临床数据来展示上皮膜蛋白 3(EMP3)的临床价值,并通过两中心验证建立实用的列线图预测模型。

方法

使用 CGGA 和 TCGA 数据库中的数据来分析 EMP3 的表达及其与临床预后的相关性。然后,我们分析了来自 2013 年至 2017 年的 179 名胶质瘤患者样本中的 EMP3 表达。使用单因素和多因素 cox 回归分析来预测多种因素的预后。最后,制定了一个用于预测不良结局的列线图。通过训练和验证队列中的 ROC 曲线和校准曲线来确定列线图的准确性和区分度。

结果

在高级别胶质瘤中 EMP3 的表达明显升高,且预测预后不良。在多因素分析中,高表达的 EMP3(HR=2.842,95%CI 1.984-4.071)、WHO 分级(HR=1.991,95%CI 1.235-3.212)和 IDH1 突变(HR=0.503,95%CI 0.344-0.737)均包含在内。该列线图是基于上述特征构建的,在预测临床结局方面具有很好的预测价值。

结论

本研究表明 EMP3 是胶质瘤临床进展和临床结局的一个新的预测指标。此外,基于 EMP3 表达的列线图为胶质瘤患者提供了个体化风险评估的实用方法。

https://cdn.ncbi.nlm.nih.gov/pmc/blobs/33cc/8446216/cdb4a646296d/CNS-27-1238-g004.jpg

文献AI研究员

20分钟写一篇综述,助力文献阅读效率提升50倍。

立即体验

用中文搜PubMed

大模型驱动的PubMed中文搜索引擎

马上搜索

文档翻译

学术文献翻译模型,支持多种主流文档格式。

立即体验