Suppr超能文献

基于加权基因共表达网络分析和癌症基因组图谱临床数据鉴定结直肠癌的枢纽基因。

Identification of hub genes in colorectal cancer based on weighted gene co-expression network analysis and clinical data from The Cancer Genome Atlas.

机构信息

College of Life Sciences, Xinyang Normal University, Xinyang 464000, China.

Department of Computer Science, City University of Hong Kong, Hong Kong 999077, China.

出版信息

Biosci Rep. 2021 Jul 30;41(7). doi: 10.1042/BSR20211280.

Abstract

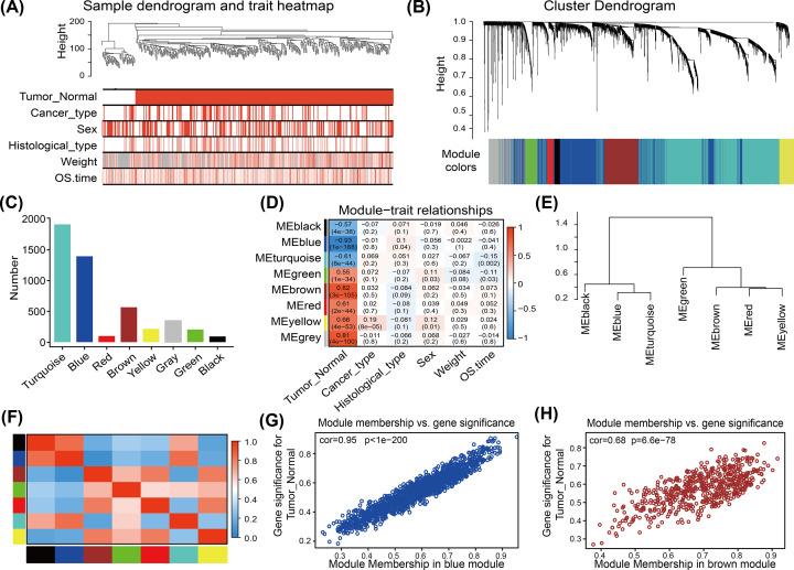
Colorectal cancer (CRC) is one of the most common tumors worldwide and is associated with high mortality. Here we performed bioinformatics analysis, which we validated using immunohistochemistry in order to search for hub genes that might serve as biomarkers or therapeutic targets in CRC. Based on data from The Cancer Genome Atlas (TCGA), we identified 4832 genes differentially expressed between CRC and normal samples (1562 up-regulated and 3270 down-regulated in CRC). Gene ontology (GO) analysis showed that up-regulated genes were enriched mainly in organelle fission, cell cycle regulation, and DNA replication; down-regulated genes were enriched primarily in the regulation of ion transmembrane transport and ion homeostasis. Weighted gene co-expression network analysis (WGCNA) identified eight gene modules that were associated with clinical characteristics of CRC patients, including brown and blue modules that were associated with cancer onset. Analysis of the latter two hub modules revealed the following six hub genes: adhesion G protein-coupled receptor B3 (BAI3, also known as ADGRB3), cyclin F (CCNF), cytoskeleton-associated protein 2 like (CKAP2L), diaphanous-related formin 3 (DIAPH3), oxysterol binding protein-like 3 (OSBPL3), and RERG-like protein (RERGL). Expression levels of these hub genes were associated with prognosis, based on Kaplan-Meier survival analysis of data from the Gene Expression Profiling Interactive Analysis database. Immunohistochemistry of CRC tumor tissues confirmed that OSBPL3 is up-regulated in CRC. Our findings suggest that CCNF, DIAPH3, OSBPL3, and RERGL may be useful as therapeutic targets against CRC. BAI3 and CKAP2L may be novel biomarkers of the disease.

摘要

结直肠癌(CRC)是全球最常见的肿瘤之一,与高死亡率相关。在这里,我们进行了生物信息学分析,并通过免疫组织化学进行了验证,以寻找可能作为 CRC 生物标志物或治疗靶点的枢纽基因。基于癌症基因组图谱(TCGA)的数据,我们鉴定了 CRC 和正常样本之间差异表达的 4832 个基因(CRC 中上调 1562 个,下调 3270 个)。基因本体论(GO)分析表明,上调基因主要富集在细胞器分裂、细胞周期调控和 DNA 复制中;下调基因主要富集在离子跨膜转运和离子稳态的调节中。加权基因共表达网络分析(WGCNA)确定了与 CRC 患者临床特征相关的 8 个基因模块,包括与癌症发生相关的棕色和蓝色模块。对后两个枢纽模块的分析揭示了以下 6 个枢纽基因:粘附 G 蛋白偶联受体 B3(BAI3,也称为 ADGRB3)、细胞周期蛋白 F(CCNF)、细胞骨架相关蛋白 2 样(CKAP2L)、盘状相关形态发生因子 3(DIAPH3)、氧化固醇结合蛋白样 3(OSBPL3)和 RERG 样蛋白(RERGL)。基于基因表达谱交互式分析数据库的 Kaplan-Meier 生存分析,这些枢纽基因的表达水平与预后相关。CRC 肿瘤组织的免疫组织化学证实 OSBPL3 在 CRC 中上调。我们的研究结果表明,CCNF、DIAPH3、OSBPL3 和 RERGL 可能是治疗 CRC 的有用靶点。BAI3 和 CKAP2L 可能是该疾病的新型生物标志物。

https://cdn.ncbi.nlm.nih.gov/pmc/blobs/fc6f/8314434/5e8a63c47efd/bsr-41-bsr20211280-g1.jpg

文献AI研究员

20分钟写一篇综述,助力文献阅读效率提升50倍。

立即体验

用中文搜PubMed

大模型驱动的PubMed中文搜索引擎

马上搜索

文档翻译

学术文献翻译模型,支持多种主流文档格式。

立即体验