Suppr超能文献

缺陷相关异染色质在肺腺癌中诱导内在DNA复制应激并导致对ATR抑制敏感。

deficiency-associated heterochromatin induces intrinsic DNA replication stress and susceptibility to ATR inhibition in lung adenocarcinoma.

作者信息

Kurashima Kiminori, Kashiwagi Hideto, Shimomura Iwao, Suzuki Ayako, Takeshita Fumitaka, Mazevet Marianne, Harata Masahiko, Yamashita Takayuki, Yamamoto Yusuke, Kohno Takashi, Shiotani Bunsyo

机构信息

Division of Cellular Signaling, National Cancer Center Research Institute, Chuo-ku, Tokyo 104-0045, Japan.

Division of Molecular and Cellular Medicine, National Cancer Center Research Institute, Chuo-ku, Tokyo 104-0045, Japan.

出版信息

NAR Cancer. 2020 May 1;2(2):zcaa005. doi: 10.1093/narcan/zcaa005. eCollection 2020 Jun.

Abstract

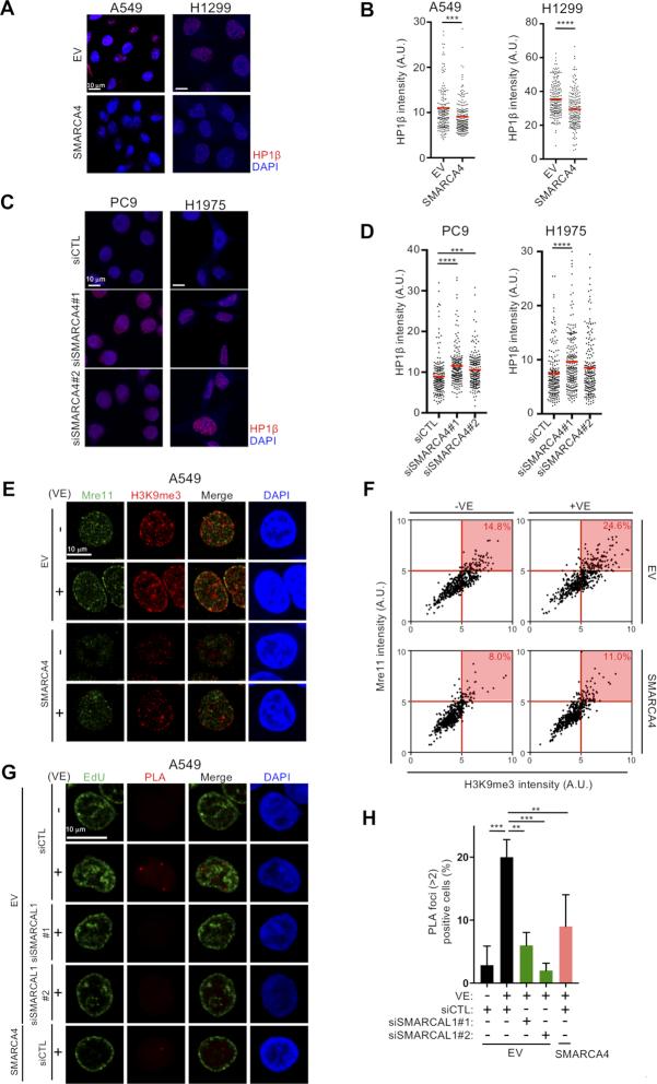
The SWI/SNF chromatin remodeling complex regulates transcription through the control of chromatin structure and is increasingly thought to play an important role in human cancer. Lung adenocarcinoma (LADC) patients frequently harbor mutations in SMARCA4, a core component of this multisubunit complex. Most of these mutations are loss-of-function mutations, which disrupt critical functions in the regulation of chromatin architecture and can cause DNA replication stress. This study reports that LADC cells deficient in SMARCA4 showed increased DNA replication stress and greater sensitivity to the ATR inhibitor (ATRi) and . Mechanistically, loss of SMARCA4 increased heterochromatin formation, resulting in stalled forks, a typical DNA replication stress. In the absence of SMARCA4, severe ATRi-induced single-stranded DNA, which caused replication catastrophe, was generated on nascent DNA near the reversed forks around heterochromatin in an Mre11-dependent manner. Thus, loss of SMARCA4 confers susceptibility to ATRi, both by increasing heterochromatin-associated replication stress and by allowing Mre11 to destabilize reversed forks. These two mechanisms synergistically increase susceptibility of SMARCA4-deficient LADC cells to ATRi. These results provide a preclinical basis for assessing SMARCA4 defects as a biomarker of ATRi efficacy.

摘要

SWI/SNF染色质重塑复合物通过控制染色质结构来调节转录,并且越来越被认为在人类癌症中起重要作用。肺腺癌(LADC)患者常携带该多亚基复合物的核心成分SMARCA4的突变。这些突变大多是功能丧失性突变,会破坏染色质结构调控中的关键功能,并可导致DNA复制应激。本研究报告称,缺乏SMARCA4的LADC细胞显示出DNA复制应激增加,并且对ATR抑制剂(ATRi)更敏感。从机制上讲,SMARCA4的缺失增加了异染色质的形成,导致复制叉停滞,这是典型的DNA复制应激。在没有SMARCA4的情况下,严重的ATRi诱导的单链DNA以Mre11依赖的方式在异染色质周围反向叉附近的新生DNA上产生,从而导致复制灾难。因此,SMARCA4的缺失通过增加异染色质相关的复制应激以及使Mre11破坏反向叉的稳定性,赋予了对ATRi的敏感性。这两种机制协同增加了缺乏SMARCA4的LADC细胞对ATRi的敏感性。这些结果为评估SMARCA4缺陷作为ATRi疗效的生物标志物提供了临床前依据。

https://cdn.ncbi.nlm.nih.gov/pmc/blobs/1920/8210217/32f96669a4bd/narcancer_2_2_zcaa005_f1.jpg

文献AI研究员

20分钟写一篇综述,助力文献阅读效率提升50倍。

立即体验

用中文搜PubMed

大模型驱动的PubMed中文搜索引擎

马上搜索

文档翻译

学术文献翻译模型,支持多种主流文档格式。

立即体验