Suppr超能文献

《癌症衰老词典》:癌症细胞衰老描绘。

The Cancer SENESCopedia: A delineation of cancer cell senescence.

机构信息

Division of Molecular Carcinogenesis, Oncode Institute, Netherlands Cancer Institute, Plesmanlaan 121, 1066 Amsterdam, the Netherlands.

Division of Molecular Carcinogenesis, The NKI Robotics and Screening Center, Netherlands Cancer Institute, Plesmanlaan 121, 1066 Amsterdam, the Netherlands.

出版信息

Cell Rep. 2021 Jul 27;36(4):109441. doi: 10.1016/j.celrep.2021.109441.

Abstract

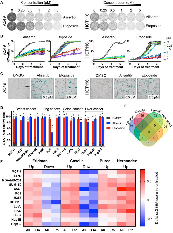
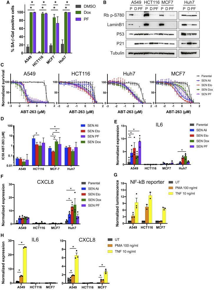
Cellular senescence is characterized as a stable proliferation arrest that can be triggered by multiple stresses. Most knowledge about senescent cells is obtained from studies in primary cells. However, senescence features may be different in cancer cells, since the pathways that are involved in senescence induction are often deregulated in cancer. We report here a comprehensive analysis of the transcriptome and senolytic responses in a panel of 13 cancer cell lines rendered senescent by two distinct compounds. We show that in cancer cells, the response to senolytic agents and the composition of the senescence-associated secretory phenotype are more influenced by the cell of origin than by the senescence trigger. Using machine learning, we establish the SENCAN gene expression classifier for the detection of senescence in cancer cell samples. The expression profiles and senescence classifier are available as an interactive online Cancer SENESCopedia.

摘要

细胞衰老的特征是一种稳定的增殖停滞,可以被多种应激所触发。大多数关于衰老细胞的知识都是通过对原代细胞的研究获得的。然而,由于参与衰老诱导的途径在癌症中经常失调,因此癌细胞中的衰老特征可能会有所不同。我们在这里报告了对通过两种不同化合物使 13 种癌细胞系衰老的一组细胞进行转录组和 senolytic 反应的综合分析。我们表明,在癌细胞中,对 senolytic 剂的反应和衰老相关分泌表型的组成受细胞起源的影响大于受衰老触发的影响。我们使用机器学习建立了用于检测癌症细胞样本衰老的 SENCAN 基因表达分类器。表达谱和衰老分类器作为交互式在线癌症 SENESCopedia 提供。

https://cdn.ncbi.nlm.nih.gov/pmc/blobs/4a54/8333195/9ca7d7564848/fx1.jpg

文献AI研究员

20分钟写一篇综述,助力文献阅读效率提升50倍。

立即体验

用中文搜PubMed

大模型驱动的PubMed中文搜索引擎

马上搜索

文档翻译

学术文献翻译模型,支持多种主流文档格式。

立即体验