Suppr超能文献

细胞周期蛋白 C 或 CDK8 的缺失通过抑制转录相关的复制应激来提供 ATR 抑制剂耐药性。

Loss of Cyclin C or CDK8 provides ATR inhibitor resistance by suppressing transcription-associated replication stress.

机构信息

Wellcome/Cancer Research UK Gurdon Institute, and Department of Biochemistry, University of Cambridge, UK.

Bioscience, Oncology R&D, AstraZeneca, Cambridge, UK.

出版信息

Nucleic Acids Res. 2021 Sep 7;49(15):8665-8683. doi: 10.1093/nar/gkab628.

Abstract

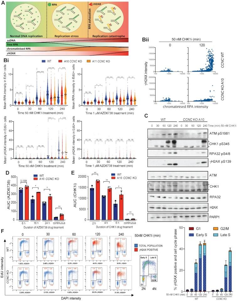
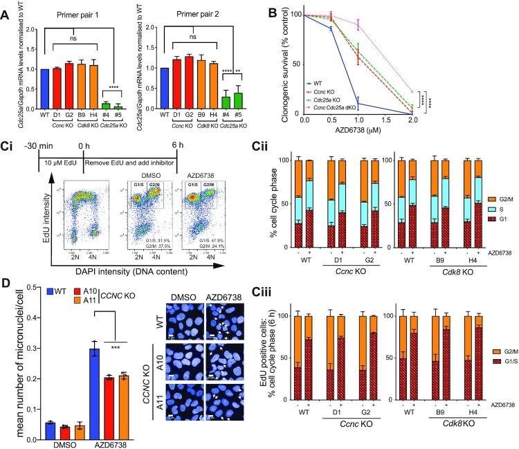
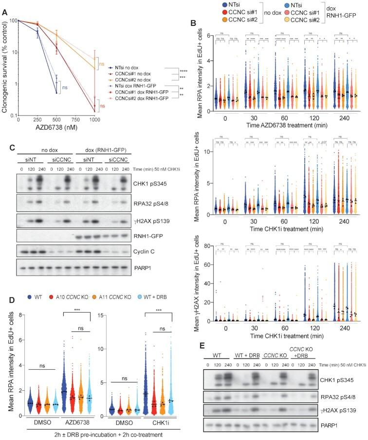
The protein kinase ATR plays pivotal roles in DNA repair, cell cycle checkpoint engagement and DNA replication. Consequently, ATR inhibitors (ATRi) are in clinical development for the treatment of cancers, including tumours harbouring mutations in the related kinase ATM. However, it still remains unclear which functions and pathways dominate long-term ATRi efficacy, and how these vary between clinically relevant genetic backgrounds. Elucidating common and genetic-background specific mechanisms of ATRi efficacy could therefore assist in patient stratification and pre-empting drug resistance. Here, we use CRISPR-Cas9 genome-wide screening in ATM-deficient and proficient mouse embryonic stem cells to interrogate cell fitness following treatment with the ATRi, ceralasertib. We identify factors that enhance or suppress ATRi efficacy, with a subset of these requiring intact ATM signalling. Strikingly, two of the strongest resistance-gene hits in both ATM-proficient and ATM-deficient cells encode Cyclin C and CDK8: members of the CDK8 kinase module for the RNA polymerase II mediator complex. We show that Cyclin C/CDK8 loss reduces S-phase DNA:RNA hybrid formation, transcription-replication stress, and ultimately micronuclei formation induced by ATRi. Overall, our work identifies novel biomarkers of ATRi efficacy in ATM-proficient and ATM-deficient cells, and highlights transcription-associated replication stress as a predominant driver of ATRi-induced cell death.

摘要

蛋白激酶 ATR 在 DNA 修复、细胞周期检查点的激活和 DNA 复制中起着关键作用。因此,ATR 抑制剂(ATRi)正在临床开发中用于治疗癌症,包括携带相关激酶 ATM 突变的肿瘤。然而,长期 ATRi 疗效的主导功能和途径,以及这些途径在临床相关遗传背景下的差异仍不清楚。阐明 ATRi 疗效的常见和遗传背景特异性机制,因此可以协助患者分层和预测耐药性。在这里,我们使用 CRISPR-Cas9 全基因组筛选在 ATM 缺陷和功能正常的小鼠胚胎干细胞中,研究在 ATRi 处理后细胞的适应性。我们确定了增强或抑制 ATRi 疗效的因素,其中一部分需要完整的 ATM 信号。引人注目的是,在 ATM 功能正常和缺陷的细胞中,两个最强的耐药基因命中都编码了周期蛋白 C 和 CDK8:RNA 聚合酶 II 中介体复合物的 CDK8 激酶模块的成员。我们表明,周期蛋白 C/CDK8 的缺失减少了 ATRi 诱导的 S 期 DNA:RNA 杂交形成、转录-复制应激,最终导致微核形成。总的来说,我们的工作确定了 ATM 功能正常和缺陷细胞中 ATRi 疗效的新型生物标志物,并强调了与转录相关的复制应激是 ATRi 诱导细胞死亡的主要驱动因素。

https://cdn.ncbi.nlm.nih.gov/pmc/blobs/bdbf/8421211/5663d663afcf/gkab628fig1.jpg

文献AI研究员

20分钟写一篇综述,助力文献阅读效率提升50倍。

立即体验

用中文搜PubMed

大模型驱动的PubMed中文搜索引擎

马上搜索

文档翻译

学术文献翻译模型,支持多种主流文档格式。

立即体验