Suppr超能文献

纤维状α-突触核蛋白通过 RIP 激酶信号和 NF-κB 诱导神经毒性星形胶质细胞活化。

Fibrillar α-synuclein induces neurotoxic astrocyte activation via RIP kinase signaling and NF-κB.

机构信息

Department of Cell Biology and Neuroscience, Rutgers University, Piscataway, NJ, USA.

出版信息

Cell Death Dis. 2021 Jul 31;12(8):756. doi: 10.1038/s41419-021-04049-0.

Abstract

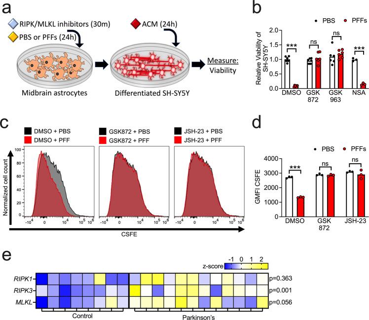
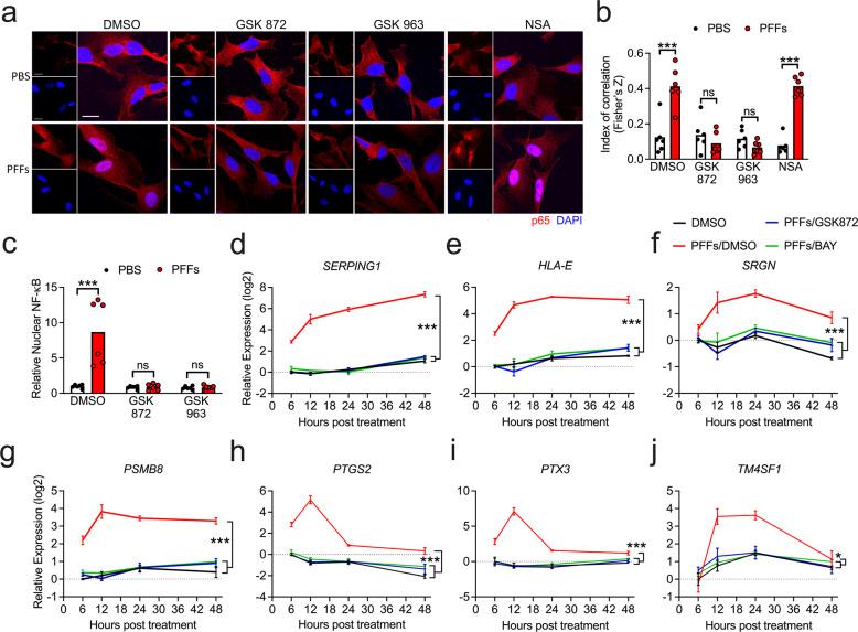
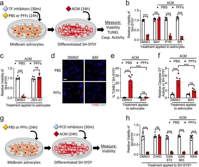
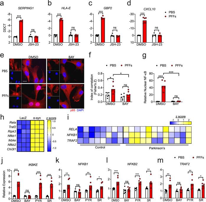
Parkinson's disease (PD) is a neurodegenerative disorder characterized by the death of midbrain dopamine neurons. The pathogenesis of PD is poorly understood, though misfolded and/or aggregated forms of the protein α-synuclein have been implicated in several neurodegenerative disease processes, including neuroinflammation and astrocyte activation. Astrocytes in the midbrain play complex roles during PD, initiating both harmful and protective processes that vary over the course of the disease. However, despite their significant regulatory roles during neurodegeneration, the cellular and molecular mechanisms that promote pathogenic astrocyte activity remain mysterious. Here, we show that α-synuclein preformed fibrils (PFFs) induce pathogenic activation of human midbrain astrocytes, marked by inflammatory transcriptional responses, downregulation of phagocytic function, and conferral of neurotoxic activity. These effects required the necroptotic kinases RIPK1 and RIPK3, but were independent of MLKL and necroptosis. Instead, both transcriptional and functional markers of astrocyte activation occurred via RIPK-dependent activation of NF-κB signaling. Our study identifies a previously unknown function for α-synuclein in promoting neurotoxic astrocyte activation, as well as new cell death-independent roles for RIP kinase signaling in the regulation of glial cell biology and neuroinflammation. Together, these findings highlight previously unappreciated molecular mechanisms of pathologic astrocyte activation and neuronal cell death with implications for Parkinsonian neurodegeneration.

摘要

帕金森病(PD)是一种神经退行性疾病,其特征是中脑多巴胺神经元死亡。尽管错误折叠和/或聚集形式的α-突触核蛋白已被牵连到几种神经退行性疾病过程中,包括神经炎症和星形胶质细胞激活,但 PD 的发病机制仍不清楚。中脑星形胶质细胞在 PD 中发挥着复杂的作用,启动了在疾病过程中不断变化的有害和保护过程。然而,尽管它们在神经退行性变过程中具有重要的调节作用,但促进致病星形胶质细胞活性的细胞和分子机制仍然神秘。在这里,我们表明α-突触核蛋白原纤维(PFFs)诱导人脑中脑星形胶质细胞的致病激活,其特征是炎症转录反应、吞噬功能下调和赋予神经毒性活性。这些效应需要坏死激酶 RIPK1 和 RIPK3,但不依赖于 MLKL 和坏死。相反,星形胶质细胞激活的转录和功能标志物均通过 RIPK 依赖性 NF-κB 信号转导激活。我们的研究确定了α-突触核蛋白在促进神经毒性星形胶质细胞激活中的一个以前未知的功能,以及 RIP 激酶信号在调节神经胶质细胞生物学和神经炎症中的新的非细胞死亡作用。总之,这些发现突出了病理星形胶质细胞激活和神经元细胞死亡的以前未被重视的分子机制,对帕金森神经退行性变具有重要意义。

https://cdn.ncbi.nlm.nih.gov/pmc/blobs/e668/8325686/d05c9dbb0fa8/41419_2021_4049_Fig1_HTML.jpg

文献AI研究员

20分钟写一篇综述,助力文献阅读效率提升50倍。

立即体验

用中文搜PubMed

大模型驱动的PubMed中文搜索引擎

马上搜索

文档翻译

学术文献翻译模型,支持多种主流文档格式。

立即体验