Suppr超能文献

大规模转录组分析确定了一种用于预测肝细胞癌患者预后的新型癌症驱动基因特征。

Large-Scale Transcriptome Analysis Identified a Novel Cancer Driver Genes Signature for Predicting the Prognostic of Patients With Hepatocellular Carcinoma.

作者信息

Li Gao, Du Xiaowei, Wu Xiaoxiong, Wu Shen, Zhang Yufei, Xu Jing, Wang Hao, Chen Tingsong

机构信息

Second Department of Oncology, Seventh People's Hospital of Shanghai University of Traditional Chinese Medicine, Shanghai, China.

Postgraduate College, Jinzhou Medical University, Jinzhou, China.

出版信息

Front Pharmacol. 2021 Jul 16;12:638622. doi: 10.3389/fphar.2021.638622. eCollection 2021.

Abstract

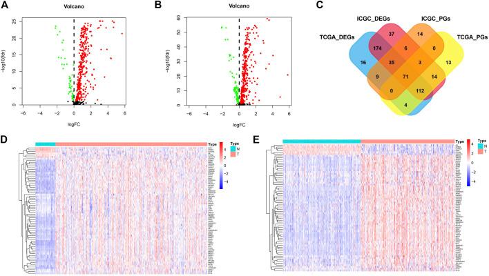
Hepatocellular carcinoma (HCC) is a common malignant tumor with high mortality and heterogeneity. Genetic mutations caused by driver genes are important contributors to the formation of the tumor microenvironment. The purpose of this study is to discuss the expression of cancer driver genes in tumor tissues and their clinical value in predicting the prognosis of HCC. All data were sourced from The Cancer Genome Atlas (TCGA), International Cancer Genome Consortium (ICGC), and Gene Expression Omnibus (GEO) public databases. Differentially expressed and prognostic genes were screened by the expression distribution of the cancer driver genes and their relationship with survival. Candidate genes were subjected to functional enrichment and transcription factor regulatory network. We further constructed a prognostic signature and analyzed the survival outcomes and immune status between different risk groups. Most cancer driver genes are specifically expressed in cancer tissues. Driver genes may influence HCC progression through processes such as transcription, cell cycle, and T-cell receptor-related pathways. Patients in different risk groups had significant survival differences ( < 0.05), and risk scores showed high predictive efficacy (AUC>0.69). Besides, risk subgroups were also associated with multiple immune functions and immune cell content. We confirmed the critical role of cancer driver genes in mediating HCC progression and the immune microenvironment. Risk subgroups contribute to the assessment of prognostic value in different patients and explain the heterogeneity of HCC.

摘要

肝细胞癌(HCC)是一种常见的恶性肿瘤,死亡率高且具有异质性。驱动基因引起的基因突变是肿瘤微环境形成的重要因素。本研究旨在探讨癌症驱动基因在肿瘤组织中的表达及其在预测HCC预后方面的临床价值。所有数据均来源于癌症基因组图谱(TCGA)、国际癌症基因组联盟(ICGC)和基因表达综合数据库(GEO)。通过癌症驱动基因的表达分布及其与生存的关系筛选差异表达和预后基因。对候选基因进行功能富集和转录因子调控网络分析。我们进一步构建了一个预后特征,并分析了不同风险组之间的生存结果和免疫状态。大多数癌症驱动基因在癌组织中特异性表达。驱动基因可能通过转录、细胞周期和T细胞受体相关途径等过程影响HCC的进展。不同风险组的患者生存差异显著(<0.05),风险评分显示出较高的预测效能(AUC>0.69)。此外,风险亚组还与多种免疫功能和免疫细胞含量相关。我们证实了癌症驱动基因在介导HCC进展和免疫微环境中的关键作用。风险亚组有助于评估不同患者的预后价值,并解释HCC的异质性。

https://cdn.ncbi.nlm.nih.gov/pmc/blobs/e31b/8322950/c31b5b167821/fphar-12-638622-g001.jpg

文献AI研究员

20分钟写一篇综述,助力文献阅读效率提升50倍。

立即体验

用中文搜PubMed

大模型驱动的PubMed中文搜索引擎

马上搜索

文档翻译

学术文献翻译模型,支持多种主流文档格式。

立即体验