Suppr超能文献

N6-甲基腺苷调节物参与乳腺癌的进展并具有临床影响。

N6-Methyladenosine Regulators Are Involved in the Progression of and Have Clinical Impact on Breast Cancer.

机构信息

Department of Breast Surgery, Harbin Medical University Cancer Hospital, Harbin, Heilongjiang, China (mainland).

Department of Plastic and Cosmetic Surgery, The First Affiliated Hospital of Harbin Medical University, Harbin, Heilongjiang, China (mainland).

出版信息

Med Sci Monit. 2021 Aug 5;27:e929615. doi: 10.12659/MSM.929615.

Abstract

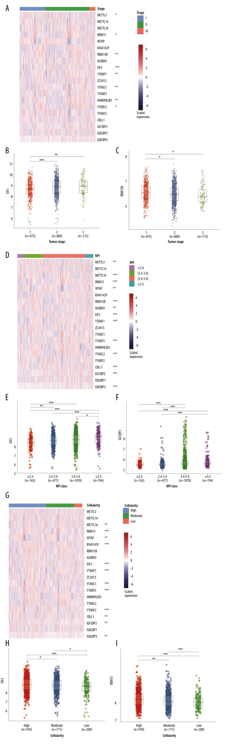
BACKGROUND N6-methyladenosine (m⁶A) modification has been widely studied in various cancers, and m6A regulators, such as METTL3, METTL14, WTAP, and YTHDF1, play crucial roles in breast cancer. However, a comprehensive study of m6A regulators in breast cancer is still lacking. MATERIAL AND METHODS Expression data of m⁶A regulators and clinicopathological information were acquired from The Cancer Genome Atlas (TCGA) program. Protein interaction was collected from the STRING database. Data on tumor purity and correlation among m6A regulators were obtained from the TIMER database. LASSO, consensus clustering, and gene set enrichment analysis (GSEA) were used to evaluate the role of m⁶A regulators. Moreover, the prognostic value of m⁶A-related genomic targets in breast cancer was analyzed by Kaplan-Meier analysis and Cox regression models. RESULTS We found most m⁶A regulators were associated with key clinicopathological parameters, such as tumor staging, Nottingham prognostic index (NPI), and cellularity. Also, consensus clustering analysis-based grouping could effectively predict patients' overall survival. Correlation analysis also showed that these regulators interacted with each other. Patients were further split into a high-risk group and low-risk group based on Cox and LASSO analysis. High-risk patients had a significantly worse overall survival than did low-risk patients. Moreover, AKT1 and MYC were enriched in patients in the high-risk group, according to GSEA analysis. The patients in the high-risk group also displayed resistance to chemoradiotherapy or hormone therapy. CONCLUSIONS The m⁶A regulators are critical participants in the development and progression of breast cancer and are likely to be used to predict prognosis and develop treatment strategies.

摘要

背景

N6-甲基腺苷(m⁶A)修饰在各种癌症中得到了广泛研究,m6A 调节因子,如 METTL3、METTL14、WTAP 和 YTHDF1,在乳腺癌中发挥着关键作用。然而,对乳腺癌中 m6A 调节因子的综合研究仍很缺乏。

材料与方法

从癌症基因组图谱(TCGA)计划中获取 m⁶A 调节因子的表达数据和临床病理信息。从 STRING 数据库中收集蛋白质相互作用。从 TIMER 数据库中获取肿瘤纯度和 m6A 调节因子之间的相关性数据。使用 LASSO、共识聚类和基因集富集分析(GSEA)来评估 m⁶A 调节因子的作用。此外,通过 Kaplan-Meier 分析和 Cox 回归模型分析 m⁶A 相关基因组靶标在乳腺癌中的预后价值。

结果

我们发现大多数 m⁶A 调节因子与关键临床病理参数,如肿瘤分期、诺丁汉预后指数(NPI)和细胞密度有关。此外,基于共识聚类分析的分组可以有效地预测患者的总生存率。相关性分析也表明这些调节因子相互作用。根据 Cox 和 LASSO 分析,患者进一步分为高危组和低危组。高危组患者的总生存率明显低于低危组患者。此外,根据 GSEA 分析,高风险组患者中 AKT1 和 MYC 被富集。高风险组患者还对放化疗或激素治疗产生耐药性。

结论

m⁶A 调节因子是乳腺癌发生和发展的关键参与者,可能用于预测预后并制定治疗策略。

https://cdn.ncbi.nlm.nih.gov/pmc/blobs/6e75/8353996/a376de3a8249/medscimonit-27-e929615-g001.jpg

文献AI研究员

20分钟写一篇综述,助力文献阅读效率提升50倍。

立即体验

用中文搜PubMed

大模型驱动的PubMed中文搜索引擎

马上搜索

文档翻译

学术文献翻译模型,支持多种主流文档格式。

立即体验