Suppr超能文献

肿瘤微环境评估促进晚期胃癌的精准检查点免疫治疗。

Tumor microenvironment evaluation promotes precise checkpoint immunotherapy of advanced gastric cancer.

机构信息

Department of Oncology, Southern Medical University Nanfang Hospital, Guangzhou, Guangdong, China.

State Key Laboratory of Oncology in South China, Collaborative Innovation Center for Cancer, Sun Yat-sen University Cancer Center, Guangzhou, Guangdong, China.

出版信息

J Immunother Cancer. 2021 Aug;9(8). doi: 10.1136/jitc-2021-002467.

Abstract

BACKGROUND

Durable efficacy of immune checkpoint blockade (ICB) occurred in a small number of patients with metastatic gastric cancer (mGC) and the determinant biomarker of response to ICB remains unclear.

METHODS

We developed an open-source TMEscore R package, to quantify the tumor microenvironment (TME) to aid in addressing this dilemma. Two advanced gastric cancer cohorts (RNAseq, N=45 and NanoString, N=48) and other advanced cancer (N=534) treated with ICB were leveraged to investigate the predictive value of TMEscore. Simultaneously, multi-omics data from The Cancer Genome Atlas of Stomach Adenocarcinoma (TCGA-STAD) and Asian Cancer Research Group (ACRG) were interrogated for underlying mechanisms.

RESULTS

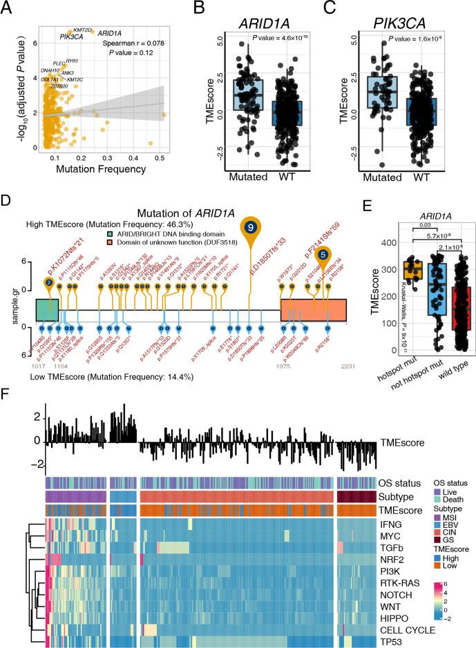
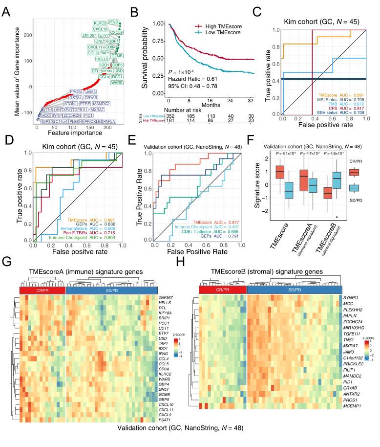
The predictive capacity of TMEscore was corroborated in patient with mGC cohorts treated with pembrolizumab in a prospective phase 2 clinical trial (NCT02589496, N=45, area under the curve (AUC)=0.891). Notably, TMEscore, which has a larger AUC than programmed death-ligand 1 combined positive score, tumor mutation burden, microsatellite instability, and Epstein-Barr virus, was also validated in the multicenter advanced gastric cancer cohort using NanoString technology (N=48, AUC=0.877). Exploration of the intrinsic mechanisms of TMEscore with TCGA and ACRG multi-omics data identified TME pertinent mechanisms including mutations, metabolism pathways, and epigenetic features.

CONCLUSIONS

Current study highlighted the promising predictive value of TMEscore for patients with mGC. Exploration of TME in multi-omics gastric cancer data may provide the impetus for precision immunotherapy.

摘要

背景

免疫检查点阻断(ICB)在少数转移性胃癌(mGC)患者中产生了持久的疗效,而对 ICB 反应的决定性生物标志物仍不清楚。

方法

我们开发了一个开源的 TMEscore R 包,用于量化肿瘤微环境(TME),以帮助解决这一难题。利用两个先进的胃癌队列(RNAseq,N=45 和 NanoString,N=48)和其他接受 ICB 治疗的晚期癌症(N=534)来研究 TMEscore 的预测价值。同时,从胃癌的癌症基因组图谱(TCGA-STAD)和亚洲癌症研究组(ACRG)的多组学数据中进行了探讨,以研究潜在的机制。

结果

在接受 pembrolizumab 治疗的 mGC 患者的前瞻性 2 期临床试验(NCT02589496,N=45,曲线下面积(AUC)=0.891)中,TMEscore 的预测能力得到了证实。值得注意的是,TMEscore 的 AUC 大于程序性死亡配体 1 联合阳性评分、肿瘤突变负担、微卫星不稳定性和 Epstein-Barr 病毒,在使用 NanoString 技术的多中心晚期胃癌队列中也得到了验证(N=48,AUC=0.877)。使用 TCGA 和 ACRG 多组学数据对 TMEscore 的内在机制进行探索,确定了与 TME 相关的机制,包括突变、代谢途径和表观遗传特征。

结论

本研究强调了 TMEscore 对 mGC 患者具有有前途的预测价值。对多组学胃癌数据中 TME 的探索可能为精准免疫治疗提供动力。

https://cdn.ncbi.nlm.nih.gov/pmc/blobs/2bda/8356190/e47b7b125699/jitc-2021-002467f01.jpg

文献AI研究员

20分钟写一篇综述,助力文献阅读效率提升50倍。

立即体验

用中文搜PubMed

大模型驱动的PubMed中文搜索引擎

马上搜索

文档翻译

学术文献翻译模型,支持多种主流文档格式。

立即体验