Suppr超能文献

SARS-CoV-2 分离株在人免疫细胞中的复制能力受损,但在肺上皮细胞中的复制能力和诱导先天免疫能力存在差异。

SARS-CoV-2 Isolates Show Impaired Replication in Human Immune Cells but Differential Ability to Replicate and Induce Innate Immunity in Lung Epithelial Cells.

机构信息

Expert Microbiology Unit, Department of Health Security, Finnish Institute for Health and Welfare, Helsinki, Finland.

Infection and Immunity, Institute of Biomedicine, University of Turkugrid.1374.1, Turku, Finland.

出版信息

Microbiol Spectr. 2021 Sep 3;9(1):e0077421. doi: 10.1128/Spectrum.00774-21. Epub 2021 Aug 11.

Abstract

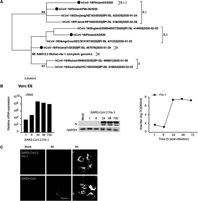
The primary target organ of coronavirus disease 2019 (COVID-19) infection is the respiratory tract. Currently, there is limited information on the ability of severe acute respiratory syndrome coronavirus 2 (SARS-CoV-2) to infect and regulate innate immunity in human immune cells and lung epithelial cells. Here, we compared the ability of four Finnish isolates of SARS-CoV-2 from COVID-19 patients to replicate and induce interferons (IFNs) and other cytokines in different human cells. All isolates failed to replicate in dendritic cells, macrophages, monocytes, and lymphocytes, and no induction of cytokine gene expression was seen. However, most of the isolates replicated in Calu-3 cells, and they readily induced type I and type III IFN gene expression. The hCoV-19/Finland/FIN-25/2020 isolate, originating from a traveler from Milan in March 2020, showed better ability to replicate and induce IFN and inflammatory responses in Calu-3 cells than other isolates of SARS-CoV-2. Our data increase the knowledge on the pathogenesis and antiviral mechanisms of SARS-CoV-2 infection in human cell systems. With the rapid spread of the coronavirus disease 2019 (COVID-19) pandemic, information on the replication of severe acute respiratory syndrome coronavirus 2 (SARS-CoV-2) and regulation of innate immunity in human immune cells and lung epithelial cells is needed. In the present study, we show that SARS-CoV-2 failed to productively infect human immune cells, but different isolates of SARS-CoV-2 showed differential ability to replicate and regulate innate interferon responses in human lung epithelial Calu-3 cells. These findings will open up the way for further studies on the mechanisms of pathogenesis of SARS-CoV-2 in human cells.

摘要

新型冠状病毒病 2019(COVID-19)的主要靶器官是呼吸道。目前,有关严重急性呼吸综合征冠状病毒 2(SARS-CoV-2)感染和调节人免疫细胞和肺上皮细胞固有免疫的能力的信息有限。在这里,我们比较了来自 COVID-19 患者的四种芬兰 SARS-CoV-2 分离株在不同人细胞中复制和诱导干扰素(IFN)和其他细胞因子的能力。所有分离株均无法在树突状细胞,巨噬细胞,单核细胞和淋巴细胞中复制,也未观察到细胞因子基因表达的诱导。但是,大多数分离株可在 Calu-3 细胞中复制,并且它们容易诱导 I 型和 III 型 IFN 基因表达。源自 2020 年 3 月来自米兰的旅行者的 hCoV-19/Finland/FIN-25/2020 分离株,比其他 SARS-CoV-2 分离株具有更好的在 Calu-3 细胞中复制和诱导 IFN 和炎症反应的能力。我们的数据增加了对 SARS-CoV-2 在人体细胞系统中感染的发病机制和抗病毒机制的了解。随着新型冠状病毒病 2019(COVID-19)大流行的迅速蔓延,人们需要了解 SARS-CoV-2 的复制及其对人免疫细胞和肺上皮细胞固有免疫的调节。在本研究中,我们表明 SARS-CoV-2 不能有效地感染人免疫细胞,但是 SARS-CoV-2 的不同分离株在人肺上皮细胞 Calu-3 中显示出不同的复制和调节固有干扰素反应的能力。这些发现将为进一步研究 SARS-CoV-2 在人细胞中的发病机制机制开辟道路。

https://cdn.ncbi.nlm.nih.gov/pmc/blobs/777a/8552721/357d3c5cd505/spectrum.00774-21-f001.jpg

文献AI研究员

20分钟写一篇综述,助力文献阅读效率提升50倍。

立即体验

用中文搜PubMed

大模型驱动的PubMed中文搜索引擎

马上搜索

文档翻译

学术文献翻译模型,支持多种主流文档格式。

立即体验