Suppr超能文献

SARS-CoV-2 的 Alpha、Beta、Delta 和奥密克戎变异株与早期大流行变异株相比,宿主细胞干扰素反应较慢。

SARS-CoV-2 variants Alpha, Beta, Delta and Omicron show a slower host cell interferon response compared to an early pandemic variant.

机构信息

Expert Microbiology Unit, Department of Health Security, Finnish Institute for Health and Welfare, Helsinki, Finland.

Infection and Immunity, Institute of Biomedicine, University of Turku, Turku, Finland.

出版信息

Front Immunol. 2022 Sep 30;13:1016108. doi: 10.3389/fimmu.2022.1016108. eCollection 2022.

Abstract

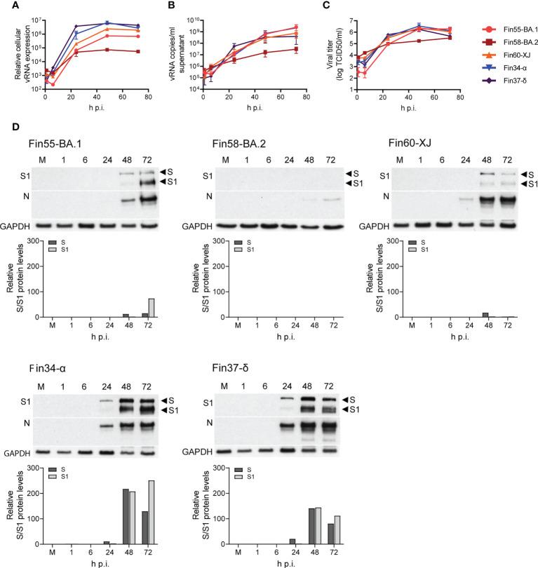
Since the start of the pandemic at the end of 2019, arising mutations in SARS-CoV-2 have improved its transmission and ability to circumvent the immunity induced by vaccination and previous COVID-19 infection. Studies on the effects of SARS-CoV-2 genomic mutations on replication and innate immunity will give us valuable insight into the evolution of the virus which can aid in further development of vaccines and new treatment modalities. Here we systematically analyzed the kinetics of virus replication, innate immune activation, and host cell antiviral response patterns in Alpha, Beta, Delta, Kappa, Omicron and two early pandemic SARS-CoV-2 variant-infected human lung epithelial Calu-3 cells. We observed overall comparable replication patterns for these variants with modest variations. Particularly, the sublineages of Omicron BA.1, BA.2 and a recombinant sublineage, XJ, all showed attenuated replication in Calu-3 cells compared to Alpha and Delta. Furthermore, there was relatively weak activation of primary innate immune signaling pathways, however, all variants produced enough interferons to induce the activation of STAT2 and production of interferon stimulated genes (ISGs). While interferon mRNA expression and STAT2 activation correlated with cellular viral RNA levels, ISG production did not. Although clear cut effects of specific SARS-CoV-2 genomic mutations could not be concluded, the variants of concern, including Omicron, showed a lower replication efficiency and a slower interferon response compared to an early pandemic variant in the study.

摘要

自 2019 年底大流行开始以来,SARS-CoV-2 的出现突变提高了其传播能力,并能够规避疫苗和以前 COVID-19 感染诱导的免疫。对 SARS-CoV-2 基因组突变对复制和先天免疫的影响的研究将使我们深入了解病毒的进化,这有助于进一步开发疫苗和新的治疗方法。在这里,我们系统地分析了 Alpha、Beta、Delta、Kappa、Omicron 和两种早期大流行 SARS-CoV-2 变体感染的人肺上皮细胞 Calu-3 中病毒复制、先天免疫激活和宿主细胞抗病毒反应模式的动力学。我们观察到这些变体的总体复制模式相似,只有微小的变化。特别是,Omicron 的 BA.1、BA.2 和重组亚系 XJ 亚系在 Calu-3 细胞中的复制均明显减弱,与 Alpha 和 Delta 相比。此外,初级先天免疫信号通路的激活相对较弱,但是所有变体都产生了足够的干扰素诱导 STAT2 的激活和干扰素刺激基因(ISGs)的产生。虽然干扰素 mRNA 表达和 STAT2 激活与细胞病毒 RNA 水平相关,但 ISG 的产生并不相关。虽然不能得出 SARS-CoV-2 基因组特定突变的明确影响,但在本研究中,与早期大流行变体相比,包括 Omicron 在内的关注变体显示出较低的复制效率和较慢的干扰素反应。

https://cdn.ncbi.nlm.nih.gov/pmc/blobs/a3b9/9561549/a8dc0bb0f4a5/fimmu-13-1016108-g001.jpg

文献AI研究员

20分钟写一篇综述,助力文献阅读效率提升50倍。

立即体验

用中文搜PubMed

大模型驱动的PubMed中文搜索引擎

马上搜索

文档翻译

学术文献翻译模型,支持多种主流文档格式。

立即体验