Suppr超能文献

mRNA 脂质纳米粒的离子化和结构特性影响其在肌内和血管内给药中的表达。

Ionization and structural properties of mRNA lipid nanoparticles influence expression in intramuscular and intravascular administration.

机构信息

Department of Bioengineering, George Mason University, Fairfax, VA, USA.

Perelman School of Medicine, University of Pennsylvania, Philadelphia, PA, USA.

出版信息

Commun Biol. 2021 Aug 11;4(1):956. doi: 10.1038/s42003-021-02441-2.

Abstract

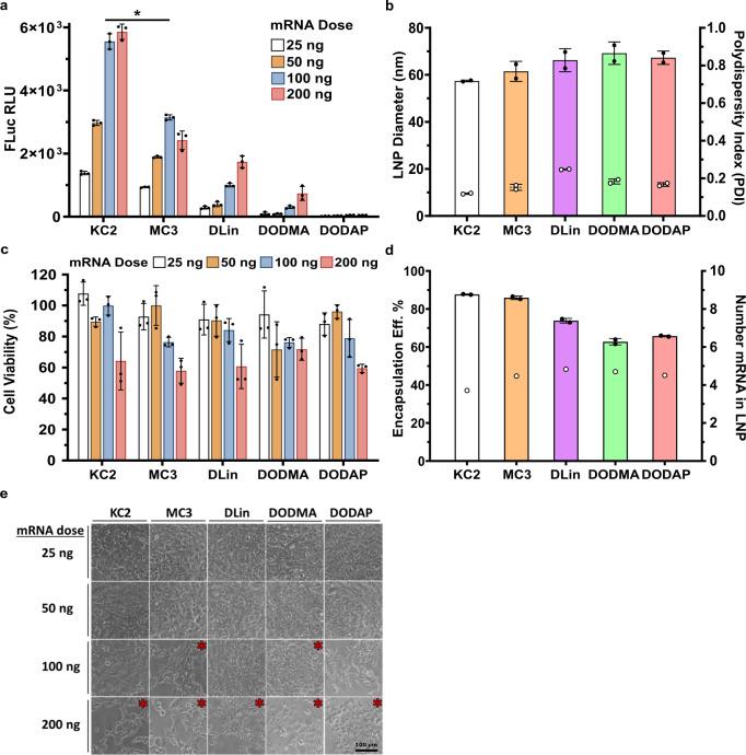
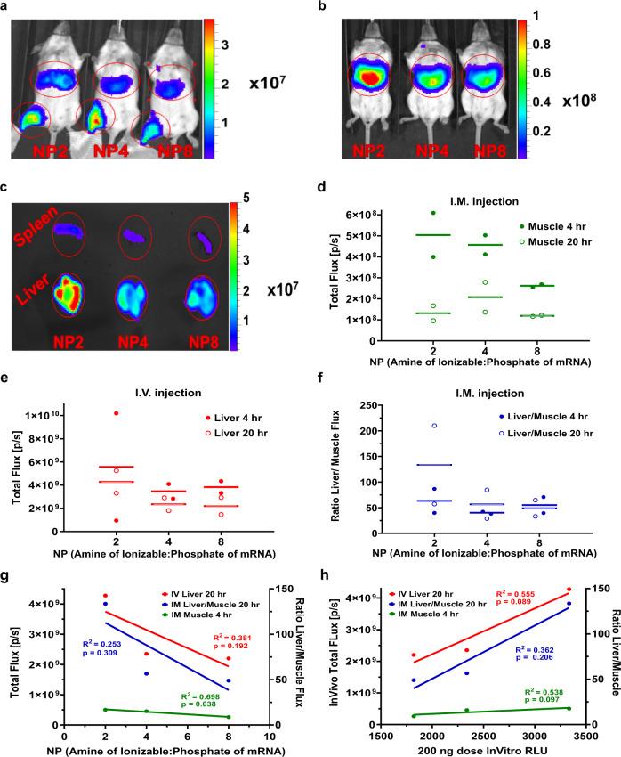
Lipid Nanoparticles (LNPs) are used to deliver siRNA and COVID-19 mRNA vaccines. The main factor known to determine their delivery efficiency is the pKa of the LNP containing an ionizable lipid. Herein, we report a method that can predict the LNP pKa from the structure of the ionizable lipid. We used theoretical, NMR, fluorescent-dye binding, and electrophoretic mobility methods to comprehensively measure protonation of both the ionizable lipid and the formulated LNP. The pKa of the ionizable lipid was 2-3 units higher than the pKa of the LNP primarily due to proton solvation energy differences between the LNP and aqueous medium. We exploited these results to explain a wide range of delivery efficiencies in vitro and in vivo for intramuscular (IM) and intravascular (IV) administration of different ionizable lipids at escalating ionizable lipid-to-mRNA ratios in the LNP. In addition, we determined that more negatively charged LNPs exhibit higher off-target systemic expression of mRNA in the liver following IM administration. This undesirable systemic off-target expression of mRNA-LNP vaccines could be minimized through appropriate design of the ionizable lipid and LNP.

摘要

脂质纳米颗粒(LNPs)被用于递送 siRNA 和 COVID-19 mRNA 疫苗。已知决定其递送效率的主要因素是包含可离子化脂质的 LNP 的 pKa。在此,我们报告了一种可以从可离子化脂质的结构预测 LNP pKa 的方法。我们使用理论、NMR、荧光染料结合和电泳迁移率方法来全面测量可离子化脂质和配方 LNP 的质子化。可离子化脂质的 pKa 比 LNP 的 pKa 高 2-3 个单位,主要是由于 LNP 和水介质之间质子溶剂化能的差异。我们利用这些结果来解释不同可离子化脂质在 LNP 中以递增的可离子化脂质与 mRNA 比进行肌内(IM)和血管内(IV)给药时,体外和体内的广泛递送效率。此外,我们确定在 IM 给药后,带更多负电荷的 LNPs 会导致 mRNA 在肝脏中的非靶向性系统表达增加。通过适当设计可离子化脂质和 LNP,可以最小化 mRNA-LNP 疫苗这种不理想的非靶向性系统 mRNA 表达。

https://cdn.ncbi.nlm.nih.gov/pmc/blobs/885c/8358000/ddacbda736d3/42003_2021_2441_Fig1_HTML.jpg

文献AI研究员

20分钟写一篇综述,助力文献阅读效率提升50倍。

立即体验

用中文搜PubMed

大模型驱动的PubMed中文搜索引擎

马上搜索

文档翻译

学术文献翻译模型,支持多种主流文档格式。

立即体验