Suppr超能文献

FOXM1-AKT正向调节环路赋予急性髓系白血病对维奈托克的抗性。

FOXM1-AKT Positive Regulation Loop Provides Venetoclax Resistance in AML.

作者信息

Chesnokov Mikhail S, Borhani Soheila, Halasi Marianna, Arbieva Zarema, Khan Irum, Gartel Andrei L

机构信息

Department of Medicine, University of Illinois at Chicago, Chicago, IL, United States.

Department of Surgery, Massachusetts General Hospital, Boston, MA, United States.

出版信息

Front Oncol. 2021 Jul 26;11:696532. doi: 10.3389/fonc.2021.696532. eCollection 2021.

Abstract

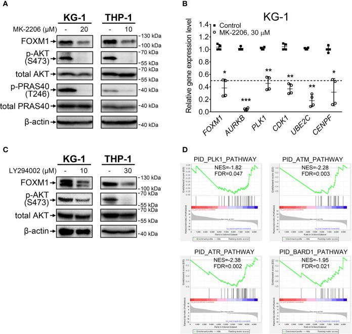
Forkhead box protein M1 (FOXM1) is a crucial regulator of cancer development and chemoresistance. It is often overexpressed in acute myeloid leukemia (AML) and is associated with poor survival and reduced efficacy of cytarabine therapy. Molecular mechanisms underlying high FOXM1 expression levels in malignant cells are still unclear. Here we demonstrate that AKT and FOXM1 constitute a positive autoregulatory loop in AML cells that sustains high activity of both pro-oncogenic regulators. Inactivation of either AKT or FOXM1 signaling results in disruption of whole loop, coordinated suppression of FOXM1 or AKT, respectively, and similar transcriptomic changes. AML cells with inhibited AKT activity or stable FOXM1 knockdown display increase in genes expression and suppression that are associated with prominent sensitization to treatment with Bcl-2 inhibitor venetoclax. Taken together, our data indicate that AKT and FOXM1 in AML cells should not be evaluated as single independent regulators but as two parts of a common FOXM1-AKT positive feedback circuit. We also report for the first time that FOXM1 inactivation can overcome AML venetoclax resistance. Thus, targeting FOXM1-AKT loop may open new possibilities in overcoming AML drug resistance and improving outcomes for AML patients.

摘要

叉头框蛋白M1(FOXM1)是癌症发展和化疗耐药性的关键调节因子。它在急性髓系白血病(AML)中常过度表达,与生存率低和阿糖胞苷治疗效果降低相关。恶性细胞中FOXM1高表达水平的分子机制仍不清楚。在此,我们证明AKT和FOXM1在AML细胞中构成一个正自调节环,维持两种促癌调节因子的高活性。AKT或FOXM1信号失活导致整个环的破坏,分别协同抑制FOXM1或AKT,并产生相似的转录组变化。AKT活性受抑制或FOXM1稳定敲低的AML细胞显示出与对Bcl-2抑制剂维奈托克治疗显著敏感相关的基因表达增加和抑制。综上所述,我们的数据表明,AML细胞中的AKT和FOXM1不应被视为单一独立的调节因子,而应被视为共同的FOXM1-AKT正反馈回路的两个部分。我们还首次报道FOXM1失活可克服AML对维奈托克的耐药性。因此,靶向FOXM1-AKT环可能为克服AML耐药性和改善AML患者的预后开辟新的可能性。

https://cdn.ncbi.nlm.nih.gov/pmc/blobs/9aaf/8350342/7060afd0d286/fonc-11-696532-g001.jpg

文献AI研究员

20分钟写一篇综述,助力文献阅读效率提升50倍。

立即体验

用中文搜PubMed

大模型驱动的PubMed中文搜索引擎

马上搜索

文档翻译

学术文献翻译模型,支持多种主流文档格式。

立即体验