Suppr超能文献

氧化还原纳米医学通过线粒体修复改善小鼠慢性肾脏病(CKD)。

Redox nanomedicine ameliorates chronic kidney disease (CKD) by mitochondrial reconditioning in mice.

机构信息

Department of Chemical, Biological and Macromolecular Sciences, S. N. Bose National Centre for Basic Sciences, Kolkata, India.

Department of Biochemistry, University of Calcutta, Kolkata, India.

出版信息

Commun Biol. 2021 Aug 26;4(1):1013. doi: 10.1038/s42003-021-02546-8.

Abstract

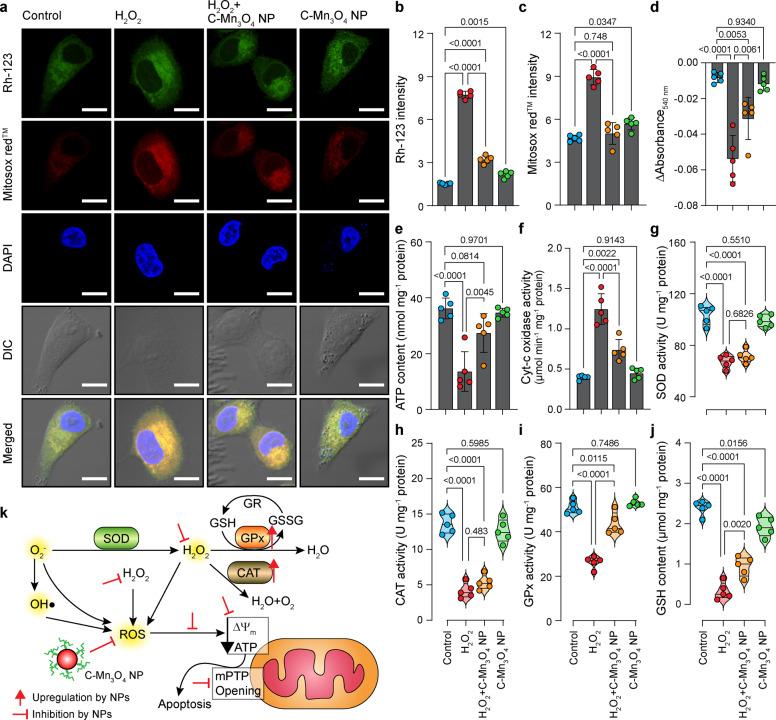
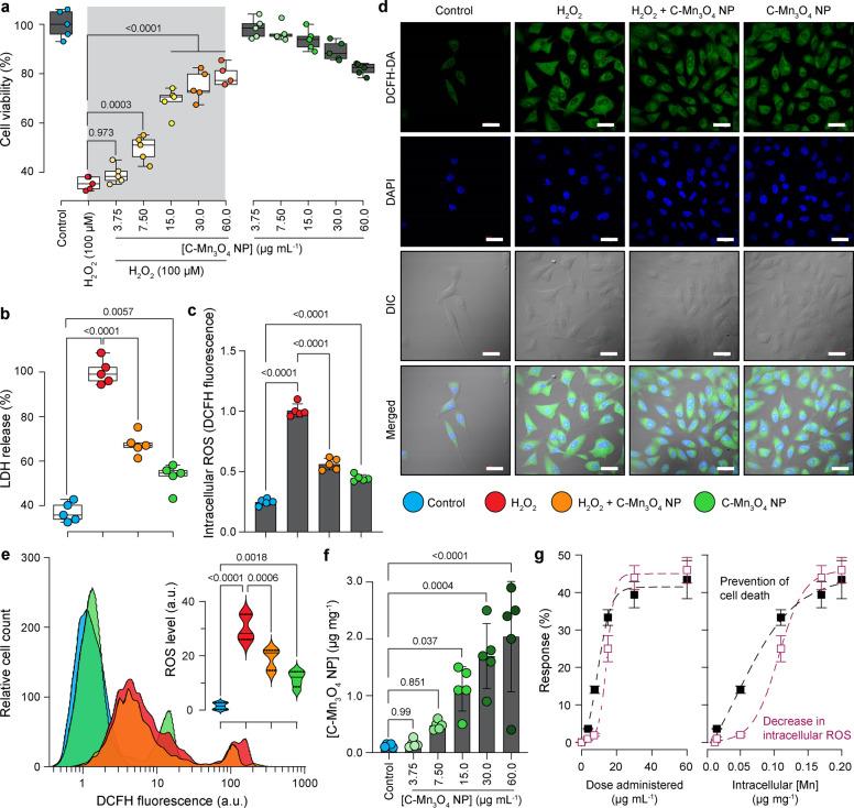
Targeting reactive oxygen species (ROS) while maintaining cellular redox signaling is crucial in the development of redox medicine as the origin of several prevailing diseases including chronic kidney disease (CKD) is linked to ROS imbalance and associated mitochondrial dysfunction. Here, we have shown that a potential nanomedicine comprising of MnO nanoparticles duly functionalized with biocompatible ligand citrate (C-MnO NPs) can maintain cellular redox balance in an animal model of oxidative injury. We developed a cisplatin-induced CKD model in C57BL/6j mice with severe mitochondrial dysfunction and oxidative distress leading to the pathogenesis. Four weeks of treatment with C-MnO NPs restored renal function, preserved normal kidney architecture, ameliorated overexpression of pro-inflammatory cytokines, and arrested glomerulosclerosis and interstitial fibrosis. A detailed study involving human embryonic kidney (HEK 293) cells and isolated mitochondria from experimental animals revealed that the molecular mechanism behind the pharmacological action of the nanomedicine involves protection of structural and functional integrity of mitochondria from oxidative damage, subsequent reduction in intracellular ROS, and maintenance of cellular redox homeostasis. To the best of our knowledge, such studies that efficiently treated a multifaceted disease like CKD using a biocompatible redox nanomedicine are sparse in the literature. Successful clinical translation of this nanomedicine may open a new avenue in redox-mediated therapeutics of several other diseases (e.g., diabetic nephropathy, neurodegeneration, and cardiovascular disease) where oxidative distress plays a central role in pathogenesis.

摘要

靶向活性氧(ROS)的同时维持细胞氧化还原信号是氧化还原医学发展的关键,因为几种流行疾病(包括慢性肾脏病(CKD))的起源与 ROS 失衡和相关的线粒体功能障碍有关。在这里,我们已经表明,一种由 MnO 纳米粒子与生物相容性配体柠檬酸盐(C-MnO NPs)适当功能化而成的潜在纳米医学可以在氧化损伤的动物模型中维持细胞氧化还原平衡。我们在 C57BL/6j 小鼠中开发了顺铂诱导的 CKD 模型,该模型具有严重的线粒体功能障碍和氧化应激,导致发病机制。用 C-MnO NPs 治疗 4 周可恢复肾功能,保持正常的肾脏结构,改善促炎细胞因子的过度表达,并阻止肾小球硬化和间质纤维化。一项涉及人胚肾(HEK 293)细胞和来自实验动物的分离线粒体的详细研究表明,纳米医学的药理作用背后的分子机制涉及保护线粒体的结构和功能完整性免受氧化损伤,随后减少细胞内 ROS,并维持细胞氧化还原稳态。据我们所知,使用生物相容性氧化还原纳米医学有效治疗 CKD 等多方面疾病的此类研究在文献中很少见。这种纳米医学的成功临床转化可能为氧化应激在发病机制中起核心作用的几种其他疾病(如糖尿病肾病、神经退行性变和心血管疾病)的氧化还原介导治疗开辟新途径。

https://cdn.ncbi.nlm.nih.gov/pmc/blobs/60b0/8390471/0d9e080911ea/42003_2021_2546_Fig1_HTML.jpg

文献AI研究员

20分钟写一篇综述,助力文献阅读效率提升50倍。

立即体验

用中文搜PubMed

大模型驱动的PubMed中文搜索引擎

马上搜索

文档翻译

学术文献翻译模型,支持多种主流文档格式。

立即体验