Suppr超能文献

盘状大同源物相关蛋白5(DLGAP5)在人类肿瘤中致癌作用的泛癌分析。

Pan-cancer analysis of the oncogenic role of discs large homolog associated protein 5 (DLGAP5) in human tumors.

作者信息

Tang Neng, Dou Xiaolin, You Xing, Shi Qiman, Ke Mujing, Liu Guodong

机构信息

Department of General Surgery, Xiangya Hospital Central South University, Changsha, 410008, Hunan Province, China.

National Clinical Research Center for Geriatric Disorders, Central South University, Changsha, 41008, Hunan Province, China.

出版信息

Cancer Cell Int. 2021 Aug 28;21(1):457. doi: 10.1186/s12935-021-02155-9.

Abstract

BACKGROUND

In recent years, there have been many studies on the relationship between DLGAP5 and different types of cancers, yet there is no pan-cancer analysis of DLGAP5. Therefore, this study aims to analyze the roles of DLGAP5 in human tumors.

METHODS

Firstly, we evaluated the expression level of DLGAP5 in 33 types of tumors throughout the datasets of TCGA (Cancer Genome Atlas) and GEO (Gene Expression Synthesis). Secondly, we used the GEPIA2 and Kaplan-Meier plotter to conduct Survival prognosis analysis. Additionally, cBioPortal web was utilized to analyze the genetic alteration of DLGAP5, after which we selected hepatocellular carcinoma (HCC) cell lines to define the function of DLGAP5. Last but not least, we performed immune infiltration analysis and DLGAP5-related gene enrichment analysis.

RESULTS

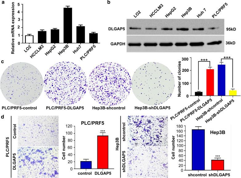
DLGAP5 is highly expressed in most type of cancers, and there is a significant correlation between the expression of DLGAP5 and the prognosis of cancer patients. We have observed that DLGAP5 promotes the proliferation and invasion of hepatocellular carcinoma (HCC) cell lines. We also found that DLGAP5 expression was related with the CD8 T-cell infiltration status in kidney renal clear cell carcinoma, uveal melanoma, and thymoma, and cancer-associated fibroblast infiltration was observed in breast invasive carcinoma, kidney renal papillary cell carcinoma and testicular germ cell tumors. In addition, enrichment analysis revealed that cell cycle- and oocyte meiosis-associated functions were involved in the functional mechanism of DLGAP5.

CONCLUSIONS

Taken together, our unpresented pan-cancer analysis of DLGAP5 provides a relatively integrative understanding of the oncogenic role of DLGAP5 in various tumors. DLGAP5 may prompt HCC cellular proliferation, invasion and metastasis. All of these provides solid basement and will promote more advanced understanding the role of DLGAP5 in tumorigenesis and development from the perspective of clinical tumor samples and cells.

摘要

背景

近年来,关于DLGAP5与不同类型癌症之间的关系已有许多研究,但尚无对DLGAP5的泛癌分析。因此,本研究旨在分析DLGAP5在人类肿瘤中的作用。

方法

首先,我们通过癌症基因组图谱(TCGA)和基因表达综合数据库(GEO)评估了DLGAP5在33种肿瘤类型中的表达水平。其次,我们使用GEPIA2和Kaplan-Meier绘图仪进行生存预后分析。此外,利用cBioPortal网站分析DLGAP5的基因改变,之后我们选择肝癌(HCC)细胞系来确定DLGAP5的功能。最后但同样重要的是,我们进行了免疫浸润分析和与DLGAP5相关的基因富集分析。

结果

DLGAP5在大多数癌症类型中高表达,并且DLGAP5的表达与癌症患者的预后之间存在显著相关性。我们观察到DLGAP5促进肝癌(HCC)细胞系的增殖和侵袭。我们还发现DLGAP5的表达与肾透明细胞癌、葡萄膜黑色素瘤和胸腺瘤中的CD8 T细胞浸润状态相关,并且在乳腺浸润性癌、肾乳头状细胞癌和睾丸生殖细胞肿瘤中观察到癌症相关成纤维细胞浸润。此外,富集分析表明细胞周期和卵母细胞减数分裂相关功能参与了DLGAP5的功能机制。

结论

综上所述,我们对DLGAP5进行的未发表的泛癌分析提供了对DLGAP5在各种肿瘤中的致癌作用的相对综合的理解。DLGAP5可能促进肝癌细胞的增殖、侵袭和转移。所有这些都提供了坚实的基础,并将从临床肿瘤样本和细胞的角度促进对DLGAP5在肿瘤发生和发展中的作用的更深入理解。

https://cdn.ncbi.nlm.nih.gov/pmc/blobs/cf45/8399833/dc56cbb53146/12935_2021_2155_Fig1_HTML.jpg

文献AI研究员

20分钟写一篇综述,助力文献阅读效率提升50倍。

立即体验

用中文搜PubMed

大模型驱动的PubMed中文搜索引擎

马上搜索

文档翻译

学术文献翻译模型,支持多种主流文档格式。

立即体验