Suppr超能文献

免疫细胞归巢基因特征与人类黑色素瘤中淋巴细胞亚群浸润的相关性:与 CD163 髓系细胞浸润的不一致性。

Associations of immune cell homing gene signatures and infiltrates of lymphocyte subsets in human melanomas: discordance with CD163 myeloid cell infiltrates.

机构信息

Department of Surgery, University of Virginia, P.O. Box 800709, Charlottesville, VA, 22908-0709, USA.

Carter Center for Immunology Research, University of Virginia, Charlottesville, VA, USA.

出版信息

J Transl Med. 2021 Aug 28;19(1):371. doi: 10.1186/s12967-021-03044-5.

Abstract

BACKGROUND

Immune cells in the tumor microenvironment have prognostic value. In preclinical models, recruitment and infiltration of these cells depends on immune cell homing (ICH) genes such as chemokines, cell adhesion molecules, and integrins. We hypothesized ICH ligands CXCL9-11 and CCL2-5 would be associated with intratumoral T-cells, while CXCL13 would be more associated with B-cell infiltrates.

METHODS

Samples of human melanoma were submitted for gene expression analysis and immune cells identified by immunohistochemistry. Associations between the two were evaluated with unsupervised hierarchical clustering using correlation matrices from Spearman rank tests. Univariate analysis performed Mann-Whitney tests.

RESULTS

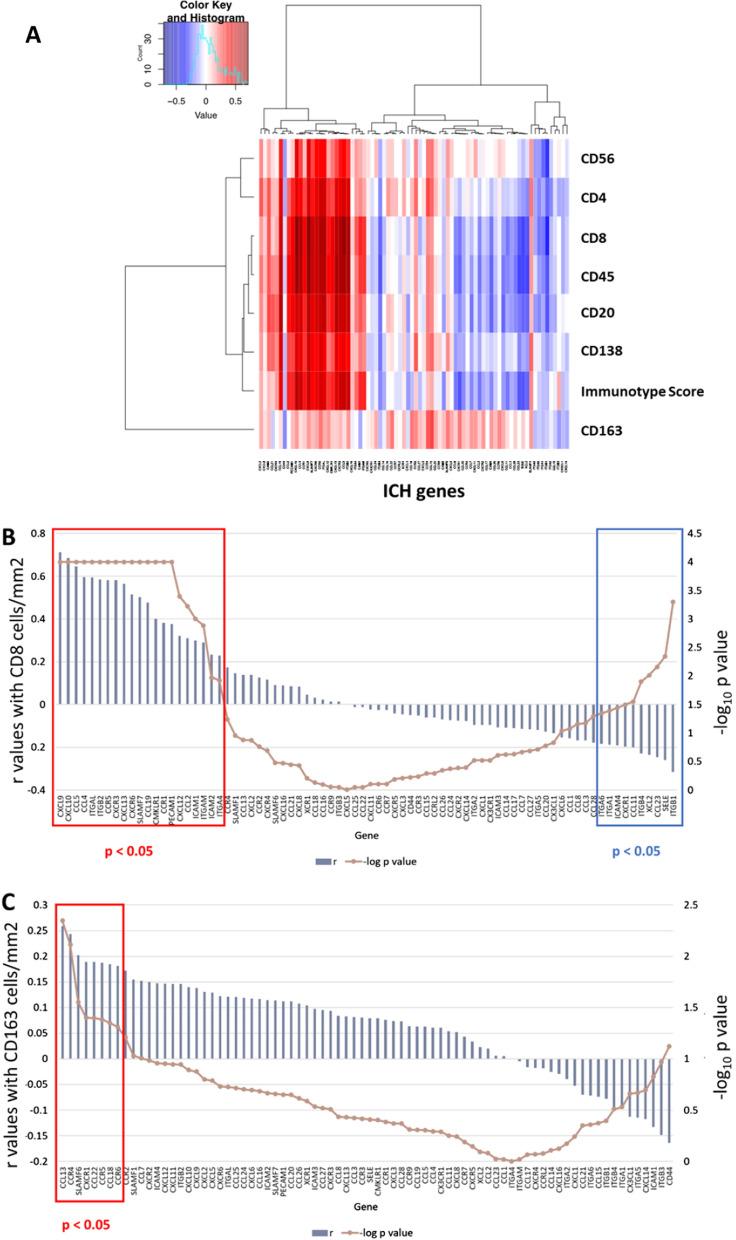
For 119 melanoma specimens, analysis of 78 ICH genes revealed association among genes with nonspecific increase of multiple immune cell subsets: CD45, CD8 and CD4 T-cells, CD20 B-cells, CD138 plasma cells, and CD56 NK-cells. ICH genes most associated with these infiltrates included ITGB2, ITGAL, CCL19, CXCL13, plus receptor/ligand pairs CXCL9 and CXCL10 with CXCR3; CCL4 and CCL5 with CCR5. This top ICH gene expression signature was also associated with genes representing immune-activation and effector function. In contrast, CD163 M2-macrophages was weakly associated with a different ICH gene signature.

CONCLUSION

These data do not support our hypothesis that each immune cell subset is uniquely associated with specific ICH genes. Instead, a larger set of ICH genes identifies melanomas with concordant infiltration of B-cell and T-cell lineages, while CD163 M2-macrophage infiltration suggesting alternate mechanisms for their recruitment. Future studies should explore the extent ICH gene signature contributes to tertiary lymphoid structures or cross-talk between homing pathways.

摘要

背景

肿瘤微环境中的免疫细胞具有预后价值。在临床前模型中,这些细胞的募集和浸润取决于免疫细胞归巢(ICH)基因,如趋化因子、细胞黏附分子和整合素。我们假设 ICH 配体 CXCL9-11 和 CCL2-5 与肿瘤内 T 细胞相关,而 CXCL13 与 B 细胞浸润更相关。

方法

提交了人类黑色素瘤样本进行基因表达分析,并通过免疫组织化学鉴定免疫细胞。使用 Spearman 秩检验的相关矩阵对两者之间的关系进行无监督层次聚类分析。单变量分析采用 Mann-Whitney 检验。

结果

对 119 个黑色素瘤标本进行分析,共分析了 78 个 ICH 基因,发现了多个免疫细胞亚群非特异性增加的基因之间的关联:CD45、CD8 和 CD4 T 细胞、CD20 B 细胞、CD138 浆细胞和 CD56 NK 细胞。与这些浸润物最相关的 ICH 基因包括 ITGB2、ITGAL、CCL19、CXCL13,以及受体/配体对 CXCL9 和 CXCL10 与 CXCR3;CCL4 和 CCL5 与 CCR5。这种顶级 ICH 基因表达特征也与代表免疫激活和效应功能的基因相关。相比之下,CD163 M2 巨噬细胞与另一个 ICH 基因特征呈弱相关。

结论

这些数据不支持我们的假设,即每种免疫细胞亚群都与特定的 ICH 基因独特相关。相反,更大的 ICH 基因集确定了 B 细胞和 T 细胞谱系浸润一致的黑色素瘤,而 CD163 M2 巨噬细胞浸润则提示其募集的替代机制。未来的研究应探讨 ICH 基因特征对三级淋巴结构或归巢途径之间的相互作用的贡献程度。

https://cdn.ncbi.nlm.nih.gov/pmc/blobs/c9fa/8403429/a56b9958613c/12967_2021_3044_Fig1_HTML.jpg

文献AI研究员

20分钟写一篇综述,助力文献阅读效率提升50倍。

立即体验

用中文搜PubMed

大模型驱动的PubMed中文搜索引擎

马上搜索

文档翻译

学术文献翻译模型,支持多种主流文档格式。

立即体验