Suppr超能文献

基于免疫特征的结肠腺癌分类:对预后和免疫治疗的影响。

Classification of colon adenocarcinoma based on immunological characterizations: Implications for prognosis and immunotherapy.

机构信息

Department of Pathology, Fudan University Shanghai Cancer Center, Shanghai, China.

Department of Oncology, Shanghai Medical college, Fudan University, Shanghai, China.

出版信息

Front Immunol. 2022 Jul 27;13:934083. doi: 10.3389/fimmu.2022.934083. eCollection 2022.

Abstract

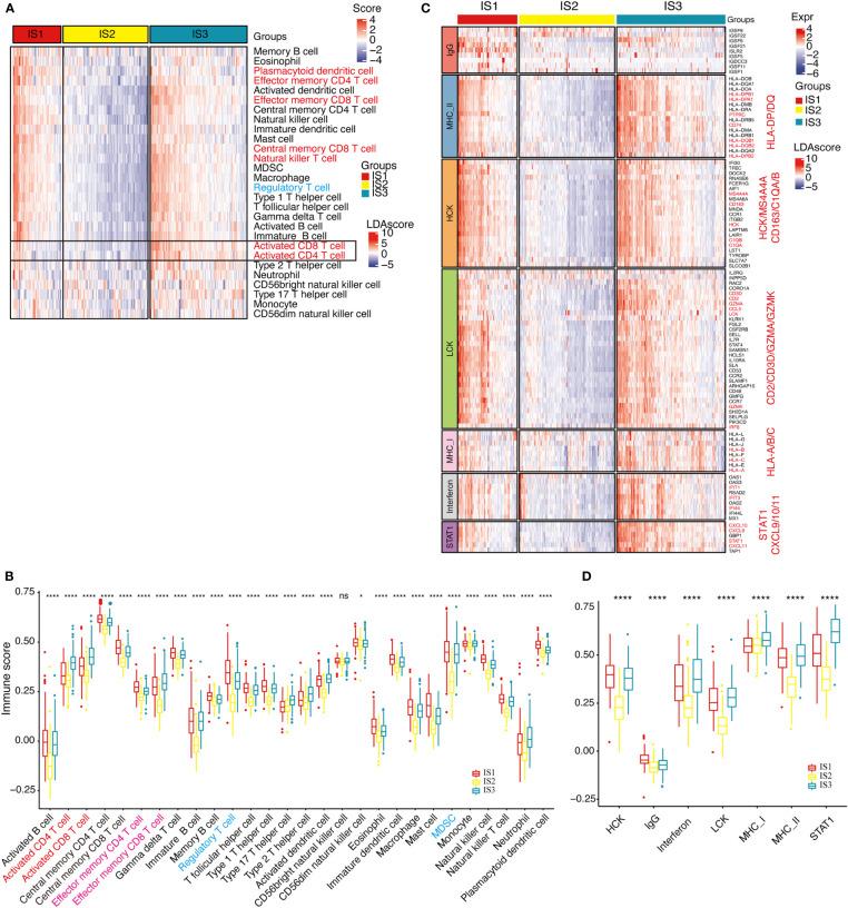
Accurate immune molecular typing is pivotal for screening out patients with colon adenocarcinoma (COAD) who may benefit from immunotherapy and whose tumor microenvironment (TME) was needed for reprogramming to beneficial immune-mediated responses. However, little is known about the immune characteristic of COAD. Here, by calculating the enrichment score of immune characteristics in three online COAD datasets (TCGA-COAD, GSE39582, and GSE17538), we identified 17 prognostic-related immune characteristics that overlapped in at least two datasets. We determined that COADs could be stratified into three immune subtypes (IS1-IS3), based on consensus clustering of these 17 immune characteristics. Each of the three ISs was associated with distinct clinicopathological characteristics, genetic aberrations, tumor-infiltrating immune cell composition, immunophenotyping (immune "hot" and immune "cold"), and cytokine profiles, as well as different clinical outcomes and immunotherapy/therapeutic response. Patients with the IS1 tumor had high immune infiltration but immunosuppressive phenotype, IS3 tumor is an immune "hot" phenotype, whereas those with the IS2 tumor had an immune "cold" phenotype. We further verified the distinct immune phenotype of IS1 and IS3 by an in-house COAD cohort. We propose that the immune subtyping can be utilized to identify COAD patients who will be affected by the tumor immune microenvironment. Furthermore, the ISs may provide a guide for personalized cancer immunotherapy and for tumor prognosis.

摘要

准确的免疫分子分型对于筛选出可能受益于免疫治疗的结直肠腺癌(COAD)患者至关重要,这些患者的肿瘤微环境(TME)需要重新编程以产生有益的免疫介导反应。然而,对于 COAD 的免疫特征知之甚少。在这里,我们通过计算三个在线 COAD 数据集(TCGA-COAD、GSE39582 和 GSE17538)中免疫特征的富集评分,鉴定出 17 个在至少两个数据集重叠的与预后相关的免疫特征。我们基于这 17 个免疫特征的共识聚类,确定 COAD 可以分为三个免疫亚型(IS1-IS3)。这三种 IS 中的每一种都与不同的临床病理特征、遗传异常、肿瘤浸润免疫细胞组成、免疫表型(免疫“热”和免疫“冷”)和细胞因子谱以及不同的临床结局和免疫治疗/治疗反应相关。具有 IS1 肿瘤的患者具有高免疫浸润但免疫抑制表型,IS3 肿瘤是免疫“热”表型,而具有 IS2 肿瘤的患者具有免疫“冷”表型。我们通过内部 COAD 队列进一步验证了 IS1 和 IS3 的不同免疫表型。我们提出,免疫分型可用于识别受肿瘤免疫微环境影响的 COAD 患者。此外,IS 可能为个性化癌症免疫治疗和肿瘤预后提供指导。

https://cdn.ncbi.nlm.nih.gov/pmc/blobs/13d0/9363576/0a332371c3b0/fimmu-13-934083-g001.jpg

文献AI研究员

20分钟写一篇综述,助力文献阅读效率提升50倍。

立即体验

用中文搜PubMed

大模型驱动的PubMed中文搜索引擎

马上搜索

文档翻译

学术文献翻译模型,支持多种主流文档格式。

立即体验