Suppr超能文献

癌症相关成纤维细胞衍生的CCL5部分通过上调lncRNA HOTAIR的表达促进A549非小细胞肺癌细胞对顺铂的耐药性。

Cancer-associated fibroblast-derived CCL5 contributes to cisplatin resistance in A549 NSCLC cells partially through upregulation of lncRNA HOTAIR expression.

作者信息

Sun Xiangjun, Chen Zhijie

机构信息

Department of Respiratory and Critical Care Medicine, Hanchuan People's Hospital, Hanchuan, Hubei 431600, P.R. China.

Department of General Surgery, Hanchuan People's Hospital, Hanchuan, Hubei 431600, P.R. China.

出版信息

Oncol Lett. 2021 Oct;22(4):696. doi: 10.3892/ol.2021.12957. Epub 2021 Aug 2.

Abstract

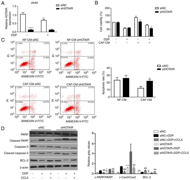
Aberrant C-C motif chemokine ligand 5 (CCL5) is associated with disease progression, poor prognosis and chemotherapy resistance in human malignancy. The tumor microenvironment (TME) contributes to chemotherapy resistance. However, the role of cancer-associated fibroblasts (CAFs)-derived CCL5 is not well documented. Hence, the present study aimed to investigate the effects of CAFs on chemotherapy resistance in A549 non-small cell lung cancer (NSCLC) cells and the underlying mechanism. Primary CAFs isolated from patients with NSCLC were found to express and secrete elevated levels of CCL5, which attenuated cisplatin (DDP)-induced apoptosis, as indicated by flow cytometry analysis. In addition, CCL5 upregulated the expression levels of long non-coding RNA (lncRNA) HOX transcript antisense RNA (HOTAIR) in the tumor cells, and silencing HOTAIR in tumor cells enhanced the cytotoxic effect of cisplatin, characterized by decreased cell viability and increased apoptotic rate. Mechanistically, HOTAIR was found to inactivate the caspase-3/BCL-2 signaling pathway in A549 NSCLC cells. Collectively, the current study demonstrated that CAFs in the TME may serve a crucial role in the higher expression levels of CCL5 in tumors and that CAF-derived CCL5 may promote cisplatin resistance via upregulating lncRNA HOTAIR expression.

摘要

异常的C-C基序趋化因子配体5(CCL5)与人类恶性肿瘤的疾病进展、预后不良和化疗耐药相关。肿瘤微环境(TME)导致化疗耐药。然而,癌症相关成纤维细胞(CAFs)衍生的CCL5的作用尚未得到充分记录。因此,本研究旨在探讨CAFs对A549非小细胞肺癌(NSCLC)细胞化疗耐药的影响及其潜在机制。从NSCLC患者中分离出的原代CAFs被发现表达并分泌升高水平的CCL5,流式细胞术分析表明,这减弱了顺铂(DDP)诱导的细胞凋亡。此外,CCL5上调了肿瘤细胞中长链非编码RNA(lncRNA)HOX转录本反义RNA(HOTAIR)的表达水平,而在肿瘤细胞中沉默HOTAIR增强了顺铂的细胞毒性作用,其特征为细胞活力降低和凋亡率增加。机制上,发现HOTAIR使A549 NSCLC细胞中的半胱天冬酶-3/BCL-2信号通路失活。总的来说,当前研究表明TME中的CAFs可能在肿瘤中CCL5的高表达水平中起关键作用,并且CAF衍生的CCL5可能通过上调lncRNA HOTAIR的表达来促进顺铂耐药。

https://cdn.ncbi.nlm.nih.gov/pmc/blobs/7dac/8358620/e567470d15c2/ol-22-04-12957-g00.jpg

文献AI研究员

20分钟写一篇综述,助力文献阅读效率提升50倍。

立即体验

用中文搜PubMed

大模型驱动的PubMed中文搜索引擎

马上搜索

文档翻译

学术文献翻译模型,支持多种主流文档格式。

立即体验