Suppr超能文献

Fab 和 Fc 有助于对 SARS-CoV-2 进行最大程度的保护,采用 Matrix-M 疫苗的 NVX-CoV2373 亚单位疫苗。

Fab and Fc contribute to maximal protection against SARS-CoV-2 following NVX-CoV2373 subunit vaccine with Matrix-M vaccination.

机构信息

Ragon Institute of MGH, MIT, and Harvard, Cambridge, MA 02139, USA.

Novavax, Inc., 21 Firstfield Road, Gaithersburg, MD 20878, USA.

出版信息

Cell Rep Med. 2021 Sep 21;2(9):100405. doi: 10.1016/j.xcrm.2021.100405. Epub 2021 Aug 31.

Abstract

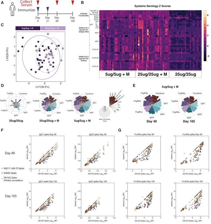
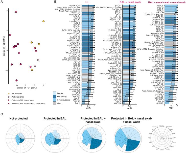
Recently approved vaccines have shown remarkable efficacy in limiting SARS-CoV-2-associated disease. However, with the variety of vaccines, immunization strategies, and waning antibody titers, defining the correlates of immunity across a spectrum of antibody titers is urgently required. Thus, we profiled the humoral immune response in a cohort of non-human primates immunized with a recombinant SARS-CoV-2 spike glycoprotein (NVX-CoV2373) at two doses, administered as a single- or two-dose regimen. Both antigen dose and boosting significantly altered neutralization titers and Fc-effector profiles, driving unique vaccine-induced antibody fingerprints. Combined differences in antibody effector functions and neutralization were associated with distinct levels of protection in the upper and lower respiratory tract. Moreover, NVX-CoV2373 elicited antibodies that functionally targeted emerging SARS-CoV-2 variants. Collectively, the data presented here suggest that a single dose may prevent disease via combined Fc/Fab functions but that two doses may be essential to block further transmission of SARS-CoV-2 and emerging variants.

摘要

最近批准的疫苗在限制与 SARS-CoV-2 相关疾病方面显示出显著的疗效。然而,由于疫苗种类、免疫策略和抗体滴度的下降,迫切需要在一系列抗体滴度范围内定义免疫相关性。因此,我们对一组用重组 SARS-CoV-2 刺突糖蛋白(NVX-CoV2373)免疫的非人类灵长类动物进行了体液免疫反应分析,这些动物接受了两种剂量的疫苗,分别采用单次或两次免疫方案进行接种。抗原剂量和加强免疫都显著改变了中和抗体滴度和 Fc 效应子谱,从而产生了独特的疫苗诱导的抗体指纹。抗体效应功能和中和的综合差异与上呼吸道和下呼吸道的不同保护水平相关。此外,NVX-CoV2373 诱导的抗体能够针对新型 SARS-CoV-2 变体发挥功能。总的来说,这里提出的数据表明,单次接种可能通过 Fc/Fab 功能预防疾病,但两次接种可能对于阻止 SARS-CoV-2 和新型变体的进一步传播是必要的。

https://cdn.ncbi.nlm.nih.gov/pmc/blobs/2d9c/8484688/d4b6a576f8ea/fx1.jpg

文献AI研究员

20分钟写一篇综述,助力文献阅读效率提升50倍。

立即体验

用中文搜PubMed

大模型驱动的PubMed中文搜索引擎

马上搜索

文档翻译

学术文献翻译模型,支持多种主流文档格式。

立即体验