Suppr超能文献

杂合免疫改变了 SARS-CoV-2 mRNA 疫苗诱导免疫的 Fc 效应子质量。

Hybrid Immunity Shifts the Fc-Effector Quality of SARS-CoV-2 mRNA Vaccine-Induced Immunity.

机构信息

Ragon Institute of MGH, MIT, and Harvard, Cambridge, Massachusetts, USA.

Department of Biological Engineering, Massachusetts Institute of Technology, Cambridge, Massachusetts, USA.

出版信息

mBio. 2022 Oct 26;13(5):e0164722. doi: 10.1128/mbio.01647-22. Epub 2022 Aug 24.

Abstract

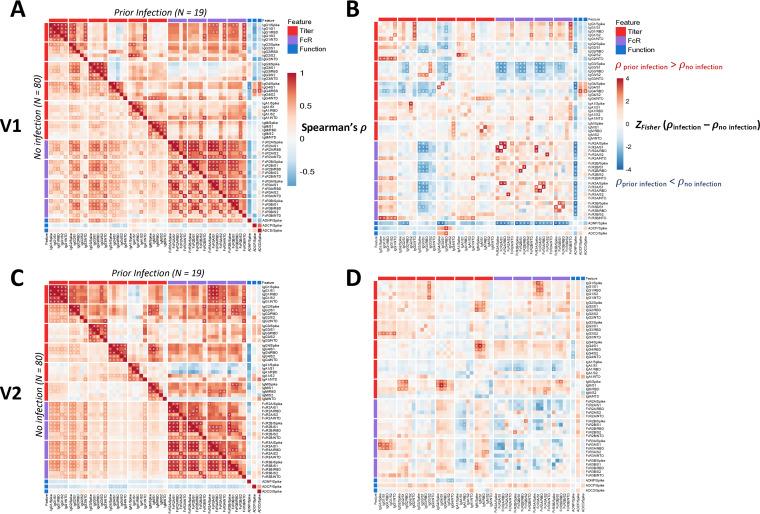
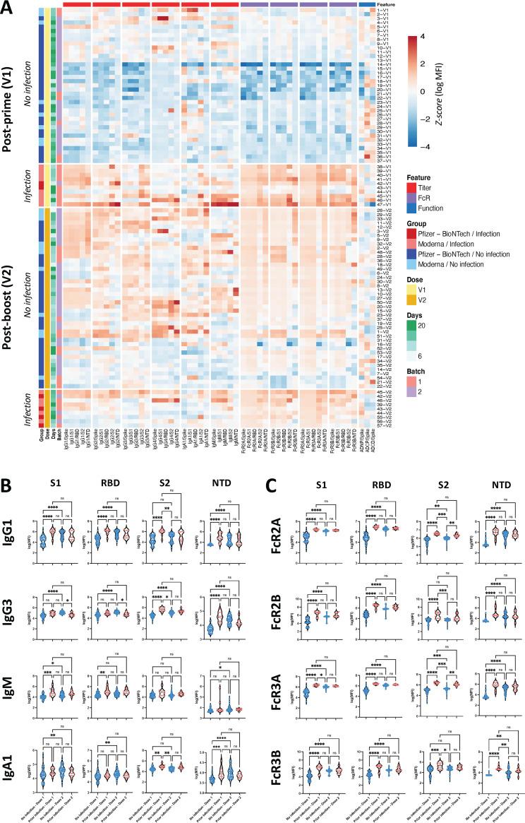
Despite the robust immunogenicity of SARS-CoV-2 mRNA vaccines, emerging data have revealed enhanced neutralizing antibody and T cell cross-reactivity among individuals that previously experienced COVID-19, pointing to a hybrid immune advantage with infection-associated immune priming. Beyond neutralizing antibodies and T cell immunity, mounting data point to a potential role for additional antibody effector functions, including opsinophagocytic activity, in the resolution of symptomatic COVID-19. Whether hybrid immunity modifies the Fc-effector profile of the mRNA vaccine-induced immune response remains incompletely understood. Thus, here we profiled the SARS-CoV-2 specific humoral immune response in a group of individuals with and without prior COVID-19. As expected, hybrid Spike-specific antibody titers were enhanced following the primary dose of the mRNA vaccine but were similar to those achieved by naive vaccinees after the second mRNA vaccine dose. Conversely, Spike-specific vaccine-induced Fc-receptor binding antibody levels were higher after the primary immunization in individuals with prior COVID-19 and remained higher following the second dose compared to those in naive individuals, suggestive of a selective improvement in the quality, rather than the quantity, of the hybrid humoral immune response. Thus, while the magnitude of antibody titers alone may suggest that any two antigen exposures-either hybrid immunity or two doses of vaccine alone-represent a comparable prime/boost immunologic education, we find that hybrid immunity offers a qualitatively improved antibody response able to better leverage Fc-effector functions against conserved regions of the virus. Recent data indicates improved immunity to SARS-CoV-2 in individuals who experience a combination of two mRNA vaccine doses and infection, "hybrid immunity," compared to individuals who receive vaccination or experience infection alone. While previous infection accelerates the vaccine-induced immune response following the first dose of mRNA vaccination, subsequent doses demonstrate negligible increases in antibody titers or T cell immunity. Here, using systems serology, we observed a unique antibody profile induced by hybrid immunity, marked by the unique induction of robust Fc-recruiting antibodies directed at the conserved region of the viral Spike antigen, the S2-domain, induced at lower levels in individuals who only received mRNA vaccination. Thus, hybrid immunity clearly redirects vaccine-induced immunodominance, resulting in the induction of a robust functional humoral immune response to the most highly conserved region of the SARS-CoV-2 Spike antigen, which may be key to protection against existing and emerging variants of concern. Thus, next-generation vaccines able to mimic hybrid immunity and drive a balanced response to conserved regions of the Spike antigen may confer enhanced protection against disease.

摘要

尽管 SARS-CoV-2 mRNA 疫苗具有强大的免疫原性,但新出现的数据显示,先前感染过 COVID-19 的个体中,中和抗体和 T 细胞交叉反应性增强,表明感染相关的免疫启动带来了混合免疫优势。除了中和抗体和 T 细胞免疫外,越来越多的证据表明,其他抗体效应功能(包括噬斑形成活性)可能在有症状 COVID-19 的缓解中发挥作用。混合免疫是否改变了 mRNA 疫苗诱导的免疫反应的 Fc 效应子谱仍不完全清楚。因此,在这里,我们在一组有和没有先前 COVID-19 感染的个体中对 SARS-CoV-2 特异性体液免疫反应进行了分析。正如预期的那样,在接受 mRNA 疫苗的基础剂量后,混合 Spike 特异性抗体滴度增强,但在接受第二剂 mRNA 疫苗后,与未感染疫苗的个体相似。相反,在先前感染过 COVID-19 的个体中,在初次免疫后, Spike 特异性疫苗诱导的 Fc 受体结合抗体水平更高,并且在第二次剂量后仍高于未感染个体,提示混合体液免疫反应的质量而非数量得到了选择性改善。因此,尽管抗体滴度的大小可能表明任何两种抗原暴露——无论是混合免疫还是两剂疫苗单独接种——代表了类似的初始/增强免疫教育,但我们发现混合免疫提供了一种质量更高的抗体反应,能够更好地利用 Fc 效应子功能对抗病毒的保守区域。最近的数据表明,与仅接种疫苗或感染的个体相比,经历两剂 mRNA 疫苗接种和感染的“混合免疫”的个体对 SARS-CoV-2 具有更好的免疫力。虽然先前的感染会加速 mRNA 疫苗接种后第一剂疫苗的免疫反应,但随后的剂量对抗体滴度或 T 细胞免疫几乎没有增加。在这里,我们使用系统血清学观察到了由混合免疫诱导的独特抗体谱,其特征是针对病毒 Spike 抗原保守区域的强烈 Fc 募集抗体的独特诱导,在仅接受 mRNA 疫苗接种的个体中以较低水平诱导。因此,混合免疫显然改变了疫苗诱导的免疫优势,导致对 SARS-CoV-2 Spike 抗原最高度保守区域产生强烈的功能性体液免疫反应,这可能是预防现有和新兴关注变体的关键。因此,能够模拟混合免疫并对 Spike 抗原的保守区域产生平衡反应的下一代疫苗可能会提供针对疾病的增强保护。

https://cdn.ncbi.nlm.nih.gov/pmc/blobs/e497/9600672/dcdb934bb404/mbio.01647-22-f001.jpg

文献AI研究员

20分钟写一篇综述,助力文献阅读效率提升50倍。

立即体验

用中文搜PubMed

大模型驱动的PubMed中文搜索引擎

马上搜索

文档翻译

学术文献翻译模型,支持多种主流文档格式。

立即体验