Suppr超能文献

GRHL3 通过激活 FSCN1 来放松迁移角质形成细胞之间的细胞-细胞黏附,从而促进伤口再上皮化。

GRHL3 activates FSCN1 to relax cell-cell adhesions between migrating keratinocytes during wound reepithelialization.

机构信息

Department of Biological Chemistry, School of Medicine.

Department of Developmental & Cell Biology, School of Biological Sciences, and.

出版信息

JCI Insight. 2021 Sep 8;6(17):e142577. doi: 10.1172/jci.insight.142577.

Abstract

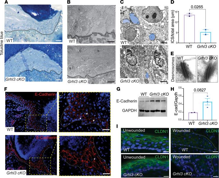
The migrating keratinocyte wound front is required for skin wound closure. Despite significant advances in wound healing research, we do not fully understand the molecular mechanisms that orchestrate collective keratinocyte migration. Here, we show that, in the wound front, the epidermal transcription factor Grainyhead like-3 (GRHL3) mediates decreased expression of the adherens junction protein E-cadherin; this results in relaxed adhesions between suprabasal keratinocytes, thus promoting collective cell migration and wound closure. Wound fronts from mice lacking GRHL3 in epithelial cells (Grhl3-cKO) have lower expression of Fascin-1 (FSCN1), a known negative regulator of E-cadherin. Assay for Transposase-Accessible Chromatin using sequencing (ATAC-seq) on wounded keratinocytes shows decreased wound-induced chromatin accessibility near the Fscn1 gene in Grhl3-cKO mice, a region enriched for GRHL3 motifs. These data reveal a wound-induced GRHL3/FSCN1/E-cadherin pathway that regulates keratinocyte-keratinocyte adhesion during wound-front migration; this pathway is activated in acute human wounds and is altered in diabetic wounds in mice, suggesting translational relevance.

摘要

迁移的角质形成细胞创面前沿对于皮肤伤口闭合是必需的。尽管在伤口愈合研究方面取得了重大进展,但我们仍不完全了解协调角质形成细胞集体迁移的分子机制。在这里,我们表明,在创面前沿,表皮转录因子 Grainyhead like-3(GRHL3)介导细胞间黏附连接蛋白 E-钙黏蛋白的表达下调;这导致基底层以上角质形成细胞之间的黏附力松弛,从而促进细胞的集体迁移和伤口闭合。缺乏上皮细胞中 GRHL3 的小鼠(Grhl3-cKO)的创面前沿 Fascin-1(FSCN1)的表达降低,FSCN1 是 E-钙黏蛋白的已知负调控因子。对受伤角质形成细胞进行转座酶可及染色质测序(ATAC-seq)的检测显示,Grhl3-cKO 小鼠中 Fscn1 基因附近的伤口诱导染色质可及性降低,该区域富含 GRHL3 基序。这些数据揭示了一种由伤口诱导的 GRHL3/FSCN1/E-钙黏蛋白通路,该通路在创面前沿迁移过程中调节角质形成细胞-角质形成细胞黏附;该通路在急性人类伤口中被激活,并且在小鼠的糖尿病伤口中被改变,提示其具有转化相关性。

https://cdn.ncbi.nlm.nih.gov/pmc/blobs/0e95/8492311/e8e33af139cc/jciinsight-6-142577-g220.jpg

文献AI研究员

20分钟写一篇综述,助力文献阅读效率提升50倍。

立即体验

用中文搜PubMed

大模型驱动的PubMed中文搜索引擎

马上搜索

文档翻译

学术文献翻译模型,支持多种主流文档格式。

立即体验