Suppr超能文献

长链非编码 RNA LINC00520 通过正反馈环促进肺腺癌细胞的增殖和迁移。

LncRNA LINC00520 aggravates cell proliferation and migration in lung adenocarcinoma via a positive feedback loop.

机构信息

Department of Oncology, The Fourth Affiliated Hospital of Nanjing Medical University, Nanjing, 210000, Jiangsu, China.

Department of Oncology, Sir Run Run Hospital of Nanjing Medical University, 109 Longmian Avenue, Jiangning District, Nanjing, China.

出版信息

BMC Pulm Med. 2021 Sep 8;21(1):287. doi: 10.1186/s12890-021-01657-6.

Abstract

BACKGROUND

Lung adenocarcinoma (LUAD) is the most common histological subtype of primary lung cancer. To identify the biomarker of diagnosis for LUAD is of great significance. Long non-coding RNAs (lncRNAs) were previously revealed to exert vital effects in numerous cancers. LncRNA long intergenic non-protein coding RNA 520 (LINC00520) served as an oncogene in various cancers. Therefore, our study was specially designed to probe the role of LINC00520 in LUAD.

RESULTS

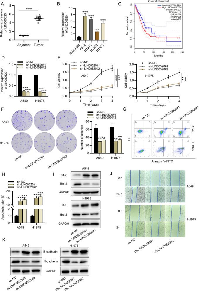
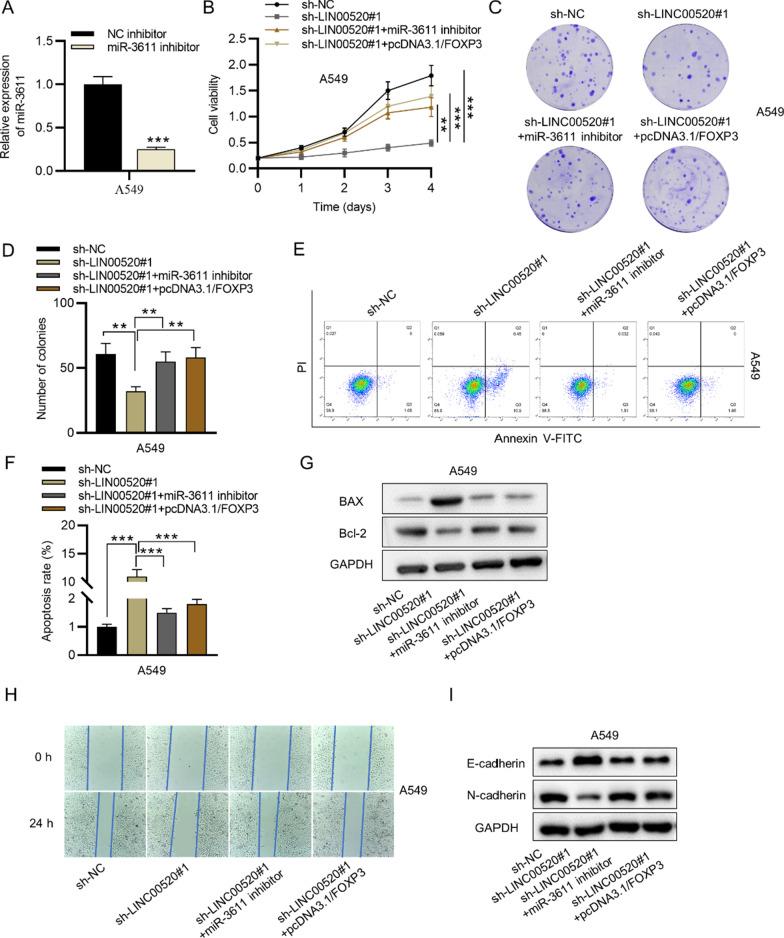
LINC00520 expression was detected by RT-qPCR. Next, function of LINC00520 in LUAD was verified by in vitro loss-of-function experiments. DNA pull down, ChIP, RIP, and luciferase reporter assays were conducted to reveal the regulatory mechanism of LINC00520. We found that LINC00520 was upregulated in LUAD. Additionally, LINC00520 upregulation is associated with the poor prognosis for patients with LUAD. Furthermore, LINC00520 downregulation suppressed LUAD cell proliferation and migration and induced cell apoptosis. Forkhead box P3 (FOXP3) is identified as the transcription factor to transcriptionally activate LINC00520. Moreover, LINC00520 positively upregulated FOXP3 expression via sponging miR-3611 in LUAD cells. Subsequently, rescue experiments delineated that miR-3611 downregulation or FOXP3 overexpression reversed the effects of silenced LINC00520 on proliferative and migratory capabilities in LUAD cells.

CONCLUSION

This study innovatively indicated that lncRNA LINC00520 facilitated cell proliferative and migratory abilities in LUAD through interacting with miR-3611 and targeting FOXP3, which may provide a potential novel insight for treatment of LUAD.

摘要

背景

肺腺癌(LUAD)是原发性肺癌最常见的组织学亚型。鉴定 LUAD 的诊断生物标志物具有重要意义。长链非编码 RNA(lncRNA)先前被证明在许多癌症中发挥重要作用。lncRNA 长基因间非蛋白编码 RNA 520(LINC00520)在各种癌症中作为癌基因发挥作用。因此,我们的研究专门设计来探讨 LINC00520 在 LUAD 中的作用。

结果

通过 RT-qPCR 检测 LINC00520 的表达。接下来,通过体外功能丧失实验验证 LINC00520 在 LUAD 中的作用。进行 DNA 下拉、ChIP、RIP 和荧光素酶报告基因测定以揭示 LINC00520 的调节机制。我们发现 LINC00520 在 LUAD 中上调。此外,LINC00520 的上调与 LUAD 患者的不良预后相关。此外,LINC00520 的下调抑制 LUAD 细胞增殖和迁移并诱导细胞凋亡。叉头框 P3(FOXP3)被鉴定为转录因子,可转录激活 LINC00520。此外,LINC00520 通过在 LUAD 细胞中海绵 miR-3611 正向上调 FOXP3 表达。随后,挽救实验表明,沉默 LINC00520 后下调 miR-3611 或过表达 FOXP3 可逆转其对 LUAD 细胞增殖和迁移能力的影响。

结论

本研究创新性地表明,lncRNA LINC00520 通过与 miR-3611 相互作用并靶向 FOXP3 促进 LUAD 细胞的增殖和迁移能力,这可能为 LUAD 的治疗提供新的潜在思路。

https://cdn.ncbi.nlm.nih.gov/pmc/blobs/9dc5/8428139/0856cb22ec1e/12890_2021_1657_Fig1_HTML.jpg

文献AI研究员

20分钟写一篇综述,助力文献阅读效率提升50倍。

立即体验

用中文搜PubMed

大模型驱动的PubMed中文搜索引擎

马上搜索

文档翻译

学术文献翻译模型,支持多种主流文档格式。

立即体验