Suppr超能文献

朊病毒以牺牲寿命为代价加速增殖。

A prion accelerates proliferation at the expense of lifespan.

机构信息

Department of Chemical & Systems Biology, Stanford University School of Medicine, Stanford, United States.

Institute of Molecular Biology, Department of Biology, University of Oregon, Eugene, United States.

出版信息

Elife. 2021 Sep 15;10:e60917. doi: 10.7554/eLife.60917.

Abstract

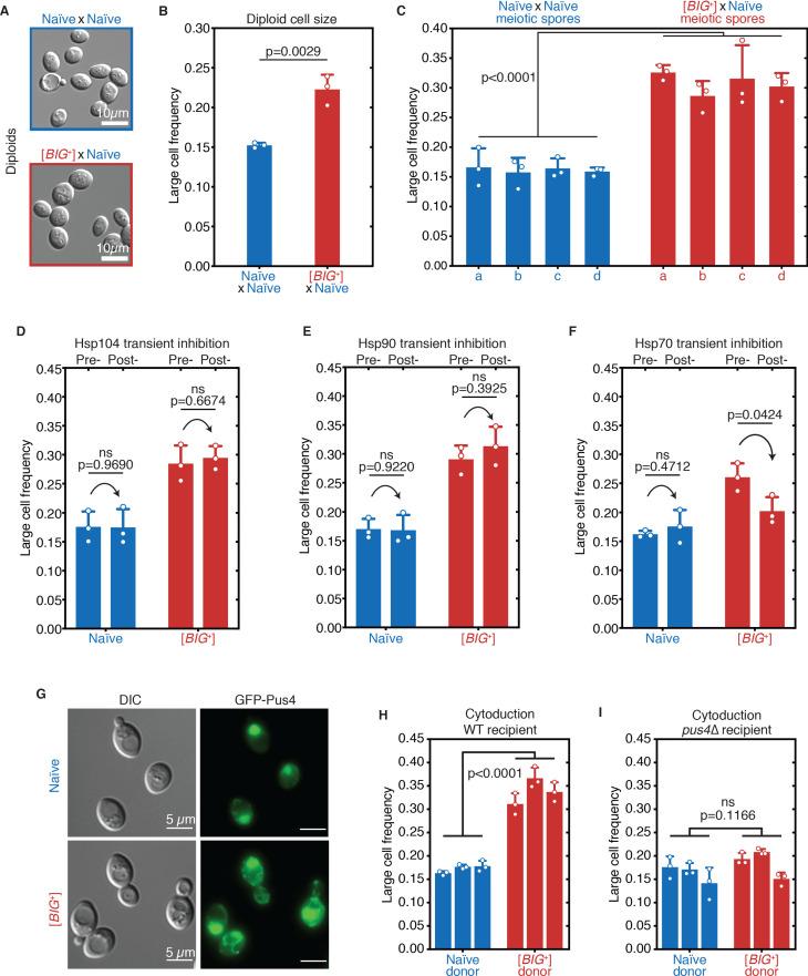
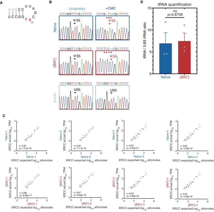
In fluctuating environments, switching between different growth strategies, such as those affecting cell size and proliferation, can be advantageous to an organism. Trade-offs arise, however. Mechanisms that aberrantly increase cell size or proliferation-such as mutations or chemicals that interfere with growth regulatory pathways-can also shorten lifespan. Here we report a natural example of how the interplay between growth and lifespan can be epigenetically controlled. We find that a highly conserved RNA-modifying enzyme, the pseudouridine synthase Pus4/TruB, can act as a prion, endowing yeast with greater proliferation rates at the cost of a shortened lifespan. Cells harboring the prion grow larger and exhibit altered protein synthesis. This epigenetic state, [] (etter n rowth), allows cells to heritably yet reversibly alter their translational program, leading to the differential synthesis of dozens of proteins, including many that regulate proliferation and aging. Our data reveal a new role for prion-based control of an RNA-modifying enzyme in driving heritable epigenetic states that transform cell growth and survival.

摘要

在波动的环境中,切换不同的生长策略(例如影响细胞大小和增殖的策略)对生物体可能是有利的。然而,这也会带来权衡。例如,导致细胞大小或增殖异常增加的机制(如突变或干扰生长调节途径的化学物质)也会缩短寿命。在这里,我们报告了一个自然的例子,说明生长和寿命之间的相互作用如何可以通过表观遗传控制。我们发现,一种高度保守的 RNA 修饰酶,假尿嘧啶合酶 Pus4/TruB,可以作为朊病毒发挥作用,使酵母以牺牲寿命为代价获得更高的增殖率。携带朊病毒的细胞生长得更大,并表现出改变的蛋白质合成。这种表观遗传状态(更好的生长)允许细胞遗传地但可逆转地改变其翻译程序,导致数十种蛋白质的差异合成,包括许多调节增殖和衰老的蛋白质。我们的数据揭示了 RNA 修饰酶基于朊病毒的控制在驱动遗传表观遗传状态方面的新作用,这种状态可以改变细胞的生长和存活。

https://cdn.ncbi.nlm.nih.gov/pmc/blobs/6163/8455135/9458cff3f0fb/elife-60917-fig1.jpg

文献AI研究员

20分钟写一篇综述,助力文献阅读效率提升50倍。

立即体验

用中文搜PubMed

大模型驱动的PubMed中文搜索引擎

马上搜索

文档翻译

学术文献翻译模型,支持多种主流文档格式。

立即体验