Suppr超能文献

SARS-CoV-2 复制子的复制和单周期传递。

Replication and single-cycle delivery of SARS-CoV-2 replicons.

机构信息

Laboratory of Virology and Infectious Disease, The Rockefeller University, New York, NY 10065, USA.

Institute of Virology and Immunology (IVI), Bern, Switzerland.

出版信息

Science. 2021 Nov 26;374(6571):1099-1106. doi: 10.1126/science.abj8430. Epub 2021 Oct 14.

Abstract

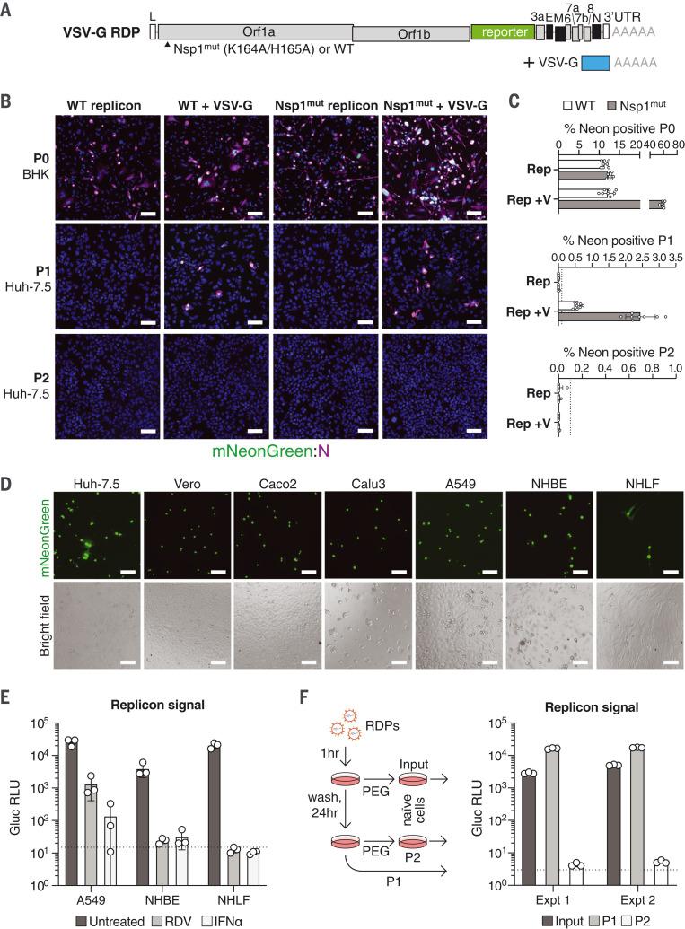
Molecular virology tools are critical for basic studies of the severe acute respiratory syndrome coronavirus 2 (SARS-CoV-2) and for developing new therapeutics. Experimental systems that do not rely on viruses capable of spread are needed for potential use in lower-containment settings. In this work, we use a yeast-based reverse genetics system to develop spike-deleted SARS-CoV-2 self-replicating RNAs. These noninfectious self-replicating RNAs, or replicons, can be trans-complemented with viral glycoproteins to generate replicon delivery particles for single-cycle delivery into a range of cell types. This SARS-CoV-2 replicon system represents a convenient and versatile platform for antiviral drug screening, neutralization assays, host factor validation, and viral variant characterization.

摘要

分子病毒学工具对于严重急性呼吸综合征冠状病毒 2(SARS-CoV-2)的基础研究以及开发新的治疗方法至关重要。需要不依赖于具有传播能力的病毒的实验系统,以便在较低控制环境中潜在使用。在这项工作中,我们使用基于酵母的反向遗传学系统来开发尖峰缺失的 SARS-CoV-2 自我复制 RNA。这些无传染性的自我复制 RNA,或复制子,可以与病毒糖蛋白反式互补,生成复制子传递颗粒,用于单周期递送到一系列细胞类型。该 SARS-CoV-2 复制子系统代表了一个方便且多功能的抗病毒药物筛选、中和测定、宿主因子验证和病毒变异特征的平台。

https://cdn.ncbi.nlm.nih.gov/pmc/blobs/9b4d/9836082/cbb5a7040bce/science.abj8430-f1.jpg

文献AI研究员

20分钟写一篇综述,助力文献阅读效率提升50倍。

立即体验

用中文搜PubMed

大模型驱动的PubMed中文搜索引擎

马上搜索

文档翻译

学术文献翻译模型,支持多种主流文档格式。

立即体验