Suppr超能文献

单细胞 RNA 测序揭示胰腺神经内分泌肿瘤的时空异质性和恶性进展。

Single-cell RNA sequencing reveals spatiotemporal heterogeneity and malignant progression in pancreatic neuroendocrine tumor.

机构信息

Department of Pancreatic Surgery, Department of General Surgery, Guangdong Provincial People's Hospital, Guangdong Academy of Medical Sciences, Guangzhou, Guangdong, China.

Guangdong Lung Cancer Institute, Guangdong Provincial People's Hospital, and Guangdong Academy of Medical Sciences, Guangzhou, Guangdong, China.

出版信息

Int J Biol Sci. 2021 Aug 28;17(14):3760-3775. doi: 10.7150/ijbs.61717. eCollection 2021.

Abstract

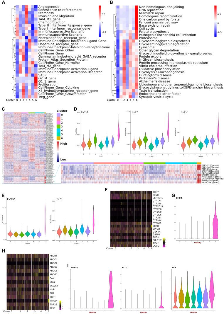
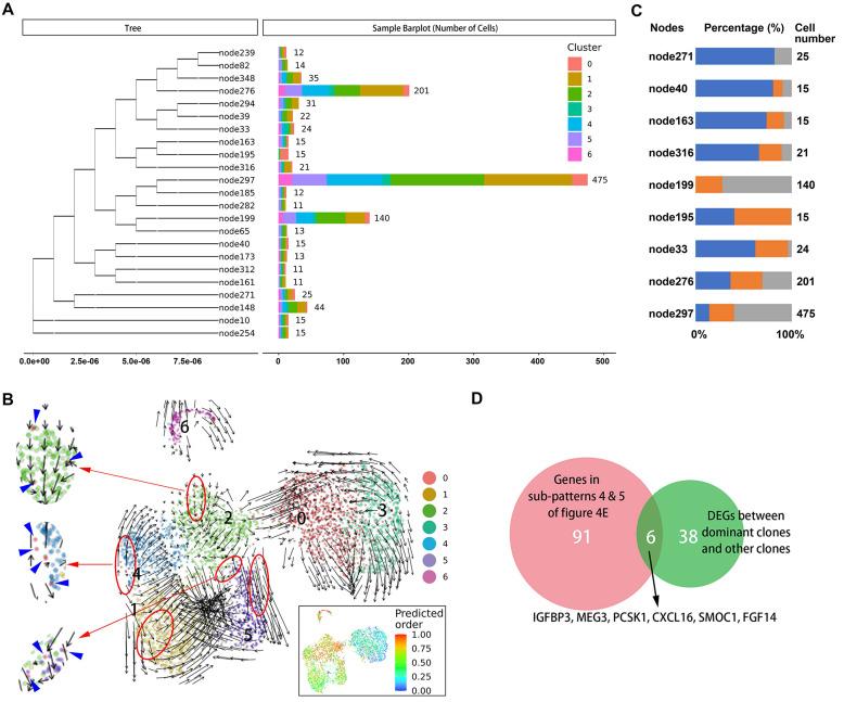
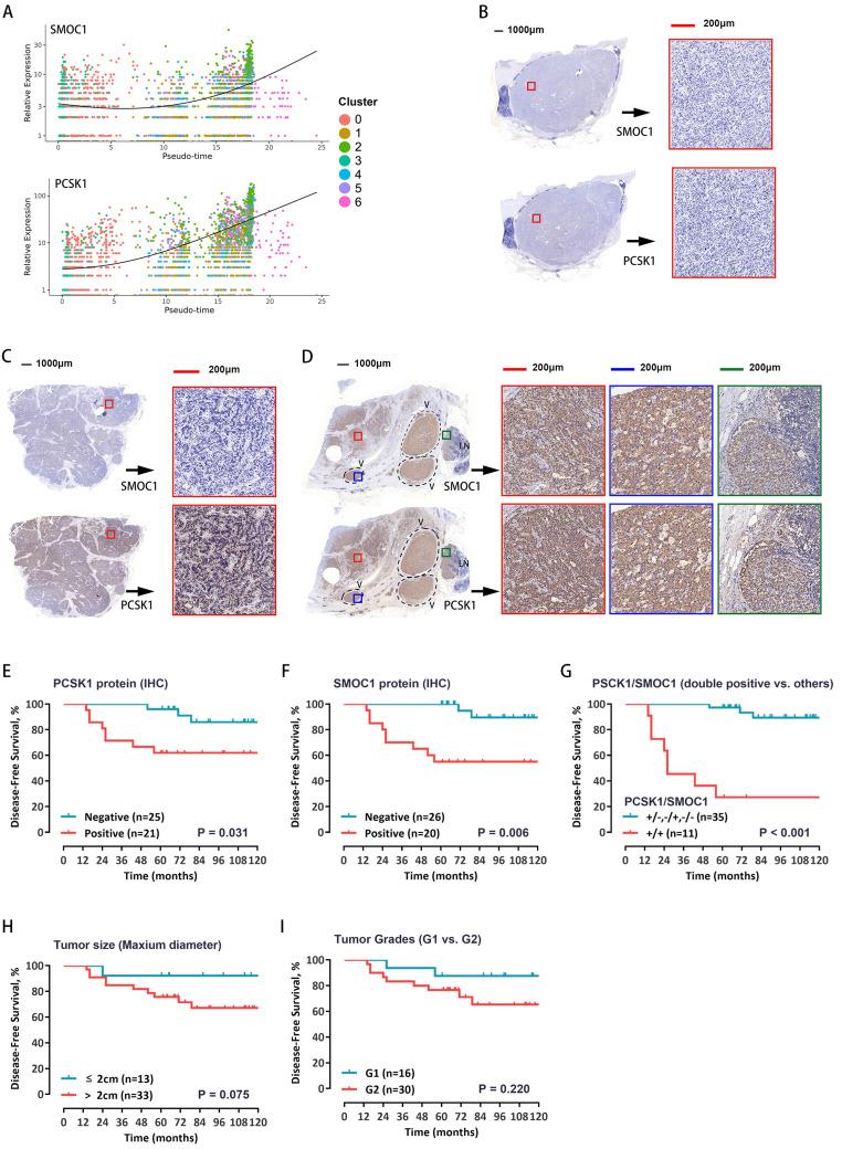
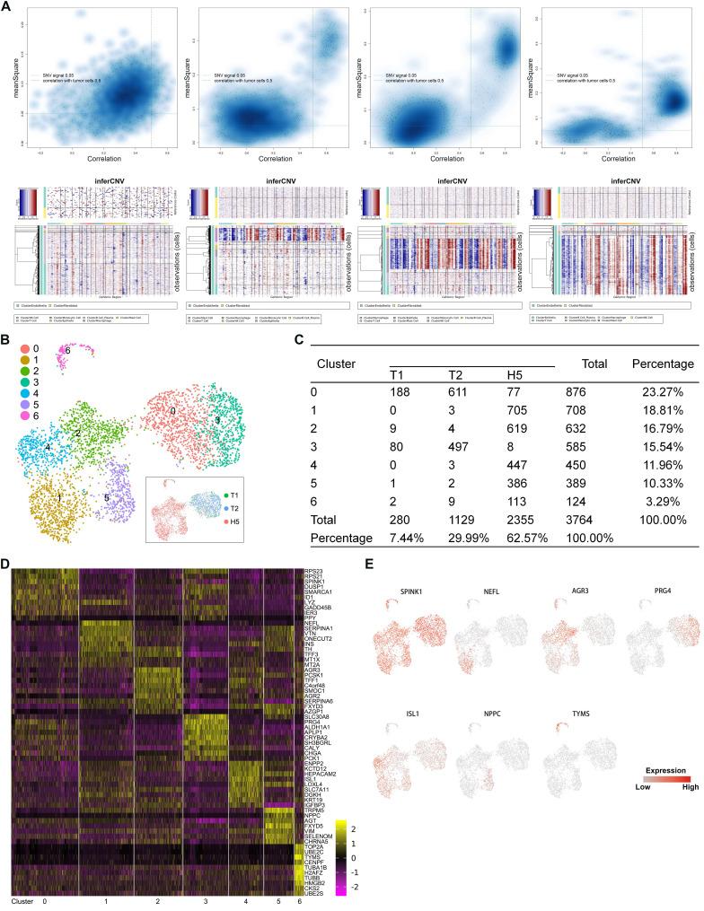
Using Single-cell RNA sequencing (scRNA-seq), we explored the spatiotemporal heterogeneity of pancreatic neuroendocrine tumors (pNETs) and the underlying mechanism for malignant progression. scRNA-seq was conducted on three tumor tissues (two primary tissues from different sites, one liver metastatic lesion), one normal liver tissue, and peripheral blood mononuclear cells from one patient with a metastatic G2 pNET, followed by bioinformatics analysis and validation in a pNETs cohort. The transcriptome data of 24.544 cells were obtained. We identified subpopulations of functional heterogeneity within malignant cells, immune cells, and fibroblasts. There were intra- and inter-heterogeneities of cell subpopulations for malignant cells, macrophages, T cells, and fibroblasts among all tumor sites. Cell trajectory analysis revealed several hallmarks of carcinogenesis, including the hypoxia pathway, metabolism reprogramming, and aggressive proliferation, which were activated at different stages of tumor progression. Evolutionary analysis based on mitochondrial mutations defined two dominant clones with metastatic capacity. Finally, we developed a gene signature (PCSK1 and SMOC1) defining the metastatic potential of the tumor and its prognostic value was validated in a cohort of thirty G1/G2 patients underwent surgical resection. Our scRNA-seq analysis revealed intra- and intertumor heterogeneities in cell populations, transcriptional states, and intercellular communications among primary and metastatic lesions of pNETs. The single-cell level characterization of the spatiotemporal dynamics of malignant cell progression provided new insights into the search for potential novel prognostic biomarkers of pNETs.

摘要

利用单细胞 RNA 测序(scRNA-seq),我们探索了胰腺神经内分泌肿瘤(pNET)的时空异质性及其恶性进展的潜在机制。我们对三个肿瘤组织(两个来自不同部位的原发性组织,一个肝转移病灶)、一个正常肝组织和一名转移性 G2 pNET 患者的外周血单核细胞进行了 scRNA-seq,随后进行了生物信息学分析,并在 pNET 队列中进行了验证。获得了 24544 个细胞的转录组数据。我们鉴定了恶性细胞、免疫细胞和成纤维细胞内的功能异质性亚群。在所有肿瘤部位,恶性细胞、巨噬细胞、T 细胞和成纤维细胞的细胞亚群都存在内在和外在的异质性。细胞轨迹分析揭示了癌症发生的几个标志,包括缺氧途径、代谢重编程和侵袭性增殖,这些标志在肿瘤进展的不同阶段被激活。基于线粒体突变的进化分析定义了具有转移能力的两个优势克隆。最后,我们开发了一个基因特征(PCSK1 和 SMOC1)来定义肿瘤的转移潜力,并在接受手术切除的 30 名 G1/G2 患者队列中验证了其预后价值。我们的 scRNA-seq 分析揭示了 pNET 的原发性和转移性病变中细胞群体、转录状态以及细胞间通讯的内在和肿瘤间异质性。恶性细胞进展的时空动态的单细胞水平特征为寻找 pNET 的潜在新型预后生物标志物提供了新的见解。

https://cdn.ncbi.nlm.nih.gov/pmc/blobs/3a00/8495381/5c7e672f2dcb/ijbsv17p3760g001.jpg

文献AI研究员

20分钟写一篇综述,助力文献阅读效率提升50倍。

立即体验

用中文搜PubMed

大模型驱动的PubMed中文搜索引擎

马上搜索

文档翻译

学术文献翻译模型,支持多种主流文档格式。

立即体验