Suppr超能文献

免疫调节基因影响热/冷肿瘤微环境,从而影响癌症治疗和患者预后。

Immune regulatory genes impact the hot/cold tumor microenvironment, affecting cancer treatment and patient outcomes.

作者信息

Sang Mengmeng, Ge Jia, Ge Juan, Tang Gu, Wang Qiwen, Wu Jiarun, Mao Liming, Ding Xiaoling, Zhou Xiaorong

机构信息

Department of Immunology, School of Medicine, Nantong University, Nantong, China.

Department of Respiratory Medicine, Affiliated Nantong Hospital of Shanghai University, Nantong, China.

出版信息

Front Immunol. 2025 Jan 22;15:1382842. doi: 10.3389/fimmu.2024.1382842. eCollection 2024.

Abstract

BACKGROUND AND AIMS

Immunologically hot tumors, characterized by an inflamed tumor microenvironment (TME), contrast significantly with immunologically cold tumors. The identification of these tumor immune subtypes holds clinical significance, as hot tumors may exhibit improved prognoses and heightened responsiveness to checkpoint blockade therapy. Nevertheless, as yet there is no consensus regarding the clinically relevant definition of hot/cold tumors, and the influence of immune genes on the formation of hot/cold tumors remains poorly understood.

METHODS

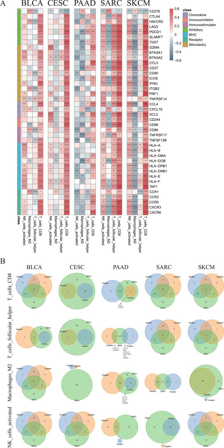
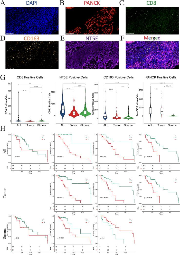
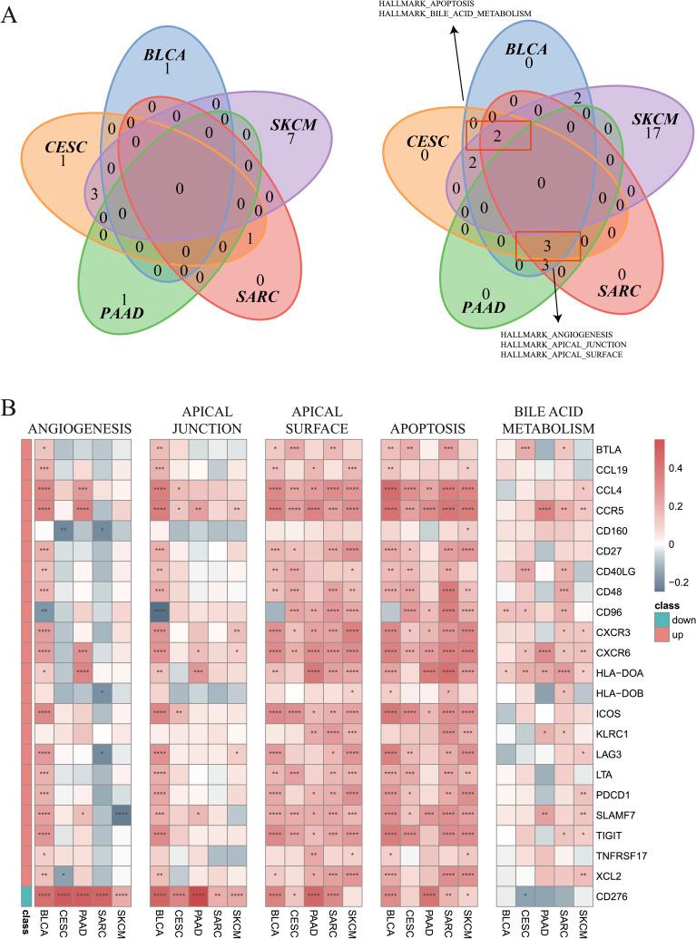
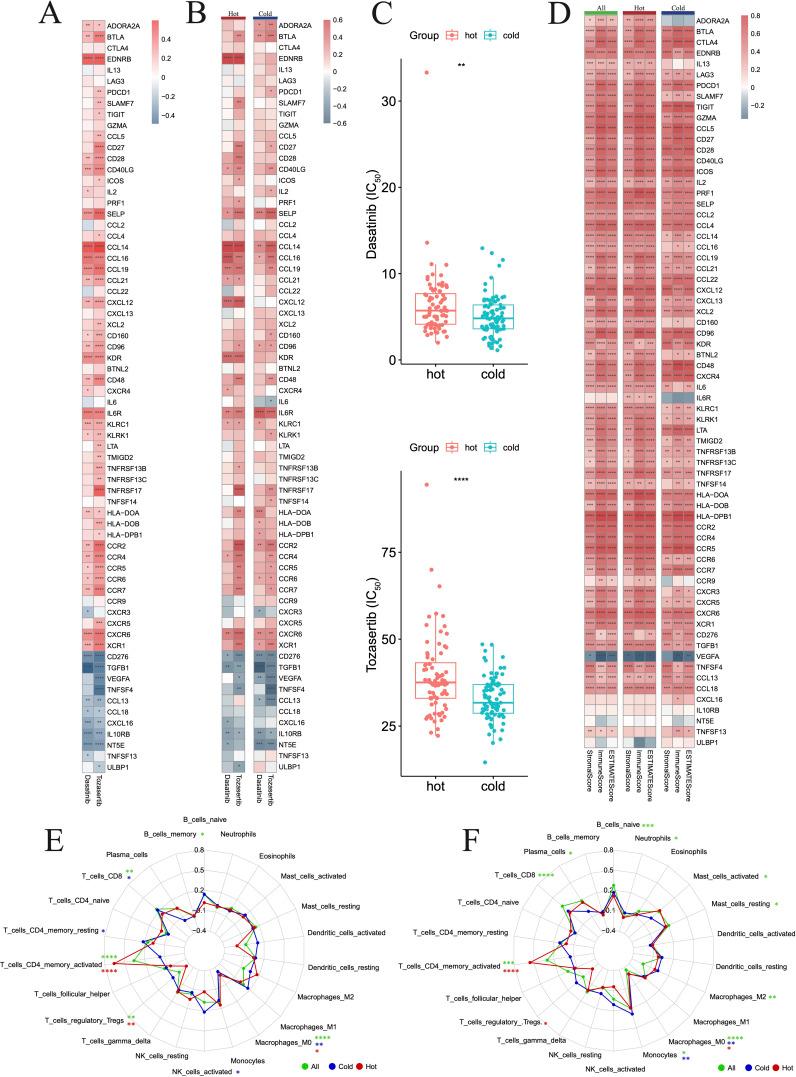
Data for 33 different types of cancer were obtained from The Cancer Genome Atlas database, and their immune composition was assessed using the CIBERSORT algorithm. Tumors were categorized as either hot or cold based on their distinct immune composition, ongoing immune response, and overall survival. A customized immunogram was created to identify important immunological characteristics. Kyoto Encyclopedia of Genes and Genomes and Hallmark pathway enrichment were evaluated through gene set variation analysis. Additionally, hub genes that regulate the tumor microenvironment were identified, and their expression patterns were analyzed using single-cell RNA sequencing. Furthermore, drug sensitivity and molecular docking analyses were performed to identify potential drug candidates capable of transforming cold tumors into hot tumors. For validation, a clinical cohort of patients diagnosed with pancreatic adenocarcinoma was examined using multiplex immunohistochemistry.

RESULTS

We were able to differentiate between hot and cold tumors in various types of cancer (bladder urothelial carcinoma, pancreatic adenocarcinoma, and cervical squamous cell carcinoma) by analyzing the presence of CD8+ T cells, activated natural killer cells, and M2-type macrophages, as well as the cytolytic activity and T cell proliferation. Hub genes that regulate the TME, including , , and , were discovered. The increased expression of and its prognostic significance were confirmed through multiplex immunohistochemistry in pancreatic adenocarcinoma. Finally, dasatinib and tozasertib were identified as drug candidates capable of converting cold pancreatic adenocarcinoma tumors into hot tumors.

CONCLUSION

In this study, we developed a framework for discerning clinically significant immune subtypes across various cancer types, further identifying several potential targets for converting cold tumors into hot tumors to enhance anticancer treatment efficacy.

摘要

背景与目的

免疫性热肿瘤以炎症性肿瘤微环境(TME)为特征,与免疫性冷肿瘤形成显著对比。识别这些肿瘤免疫亚型具有临床意义,因为热肿瘤可能预后更好,对检查点阻断疗法的反应性更高。然而,关于热/冷肿瘤的临床相关定义尚未达成共识,免疫基因对热/冷肿瘤形成的影响仍知之甚少。

方法

从癌症基因组图谱数据库获取33种不同类型癌症的数据,并使用CIBERSORT算法评估其免疫组成。根据肿瘤独特的免疫组成、持续的免疫反应和总生存期,将肿瘤分为热肿瘤或冷肿瘤。创建定制的免疫图谱以识别重要的免疫特征。通过基因集变异分析评估京都基因与基因组百科全书和标志性通路富集情况。此外,识别调节肿瘤微环境的枢纽基因,并使用单细胞RNA测序分析其表达模式。此外,进行药物敏感性和分子对接分析,以识别能够将冷肿瘤转化为热肿瘤的潜在候选药物。为进行验证,使用多重免疫组织化学检查了诊断为胰腺腺癌的患者临床队列。

结果

通过分析CD8 + T细胞、活化的自然杀伤细胞和M2型巨噬细胞的存在以及细胞溶解活性和T细胞增殖,我们能够区分各种类型癌症(膀胱尿路上皮癌、胰腺腺癌和宫颈鳞状细胞癌)中的热肿瘤和冷肿瘤。发现了调节TME的枢纽基因,包括 、 和 。通过胰腺腺癌的多重免疫组织化学证实了 表达的增加及其预后意义。最后,达沙替尼和托扎替尼被确定为能够将冷胰腺腺癌肿瘤转化为热肿瘤的候选药物。

结论

在本研究中,我们开发了一个框架,用于识别各种癌症类型中具有临床意义的免疫亚型,进一步确定了几个将冷肿瘤转化为热肿瘤以提高抗癌治疗疗效的潜在靶点。

https://cdn.ncbi.nlm.nih.gov/pmc/blobs/1375/11794490/ea5d1609a09a/fimmu-15-1382842-g001.jpg

文献AI研究员

20分钟写一篇综述,助力文献阅读效率提升50倍。

立即体验

用中文搜PubMed

大模型驱动的PubMed中文搜索引擎

马上搜索

文档翻译

学术文献翻译模型,支持多种主流文档格式。

立即体验