Suppr超能文献

负载锌酞菁的细胞外囊泡提高结肠癌共培养和临床前模型中光动力疗法的疗效和选择性。

Zinc-Phthalocyanine-Loaded Extracellular Vesicles Increase Efficacy and Selectivity of Photodynamic Therapy in Co-Culture and Preclinical Models of Colon Cancer.

作者信息

Lara Pablo, Huis In 't Veld Ruben V, Jorquera-Cordero Carla, Chan Alan B, Ossendorp Ferry, Cruz Luis J

机构信息

Percuros B.V., 2333 CL Leiden, The Netherlands.

Translational Nanobiomaterials and Imaging (TNI) Group, Radiology Department, Leiden University Medical Center, 2333 ZA Leiden, The Netherlands.

出版信息

Pharmaceutics. 2021 Sep 23;13(10):1547. doi: 10.3390/pharmaceutics13101547.

Abstract

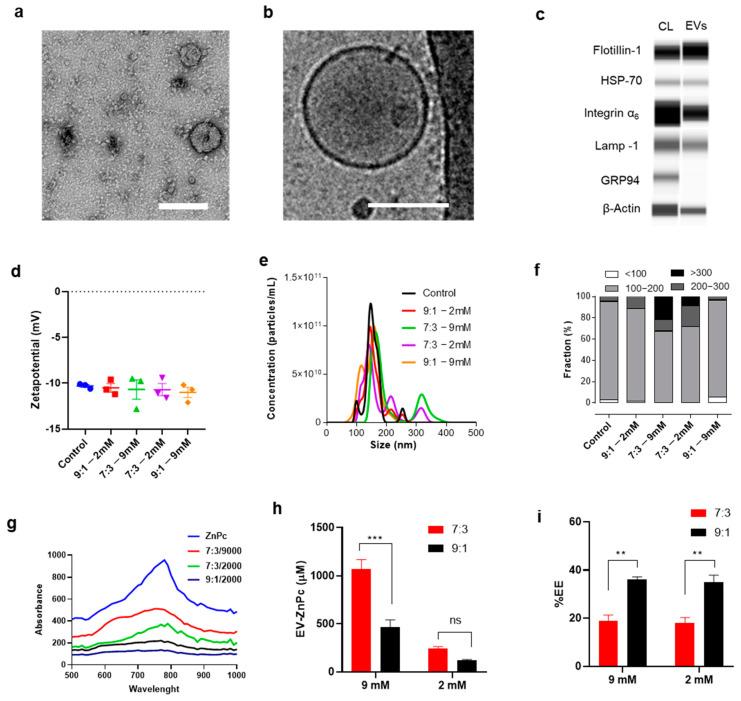
Photodynamic therapy (PDT) is a promising and clinically approved method for the treatment of cancer. However, the efficacy of PDT is often limited by the poor selectivity and distribution of the photosensitizers (PS) toward the malignant tumors, resulting in prolonged periods of skin photosensitivity. In this work, we present a simple and straightforward strategy to increase the tumor distribution, selectivity, and efficacy of lipophilic PS zinc phthalocyanine (ZnPc) in colon cancer by their stabilization in purified, naturally secreted extracellular vesicles (EVs). The PS ZnPc was incorporated in EVs (EV-ZnPc) by a direct incubation strategy that did not affect size distribution or surface charge. By using co-culture models simulating a tumor microenvironment, we determined the preferential uptake of EV-ZnPc toward colon cancer cells when compared with macrophages and dendritic cells. We observed that PDT promoted total tumor cell death in normal and immune cells, but showed selectivity against cancer cells in co-culture models. In vivo assays showed that after a single intravenous or intratumoral injection, EV-ZnPc were able to target the tumor cells and strongly reduce tumor growth over 15 days. These data expose opportunities to enhance the potential and efficacy of PDT using simple non-synthetic strategies that might facilitate translation into clinical practice.

摘要

光动力疗法(PDT)是一种很有前景且已获临床批准的癌症治疗方法。然而,PDT的疗效常常受到光敏剂(PS)对恶性肿瘤的选择性差和分布不佳的限制,导致皮肤光敏期延长。在这项工作中,我们提出了一种简单直接的策略,通过将亲脂性PS锌酞菁(ZnPc)稳定在纯化的、天然分泌的细胞外囊泡(EV)中,来提高其在结肠癌中的肿瘤分布、选择性和疗效。通过直接孵育策略将PS ZnPc掺入EV(EV-ZnPc)中,该策略不会影响其大小分布或表面电荷。通过使用模拟肿瘤微环境的共培养模型,我们确定了与巨噬细胞和树突状细胞相比,EV-ZnPc对结肠癌细胞的优先摄取。我们观察到,PDT促进了正常细胞和免疫细胞中肿瘤细胞的全部死亡,但在共培养模型中对癌细胞表现出选择性。体内试验表明,单次静脉注射或瘤内注射后,EV-ZnPc能够靶向肿瘤细胞,并在15天内显著抑制肿瘤生长。这些数据揭示了利用简单的非合成策略提高PDT的潜力和疗效的机会,这可能有助于转化为临床实践。

https://cdn.ncbi.nlm.nih.gov/pmc/blobs/67d0/8537141/0a26395bdce5/pharmaceutics-13-01547-g001.jpg

文献AI研究员

20分钟写一篇综述,助力文献阅读效率提升50倍。

立即体验

用中文搜PubMed

大模型驱动的PubMed中文搜索引擎

马上搜索

文档翻译

学术文献翻译模型,支持多种主流文档格式。

立即体验