Suppr超能文献

新辅助 STING 激活、长半衰期 IL2 和检查点阻断通过持续的 NK 细胞激活促进转移清除。

Neoadjuvant STING Activation, Extended Half-life IL2, and Checkpoint Blockade Promote Metastasis Clearance via Sustained NK-cell Activation.

机构信息

Department of Biological Engineering, Massachusetts Institute of Technology, Cambridge, Massachusetts.

Koch Institute for Integrative Cancer Research, Massachusetts Institute of Technology, Cambridge, Massachusetts.

出版信息

Cancer Immunol Res. 2022 Jan;10(1):26-39. doi: 10.1158/2326-6066.CIR-21-0247. Epub 2021 Oct 22.

Abstract

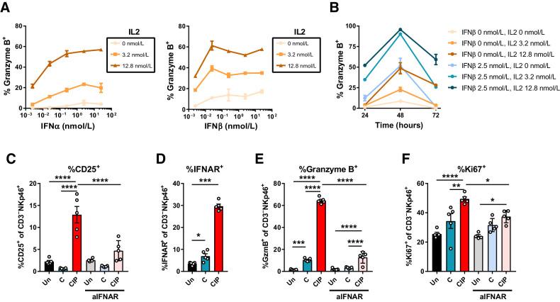
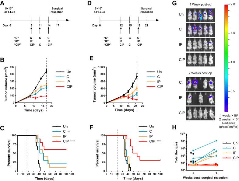
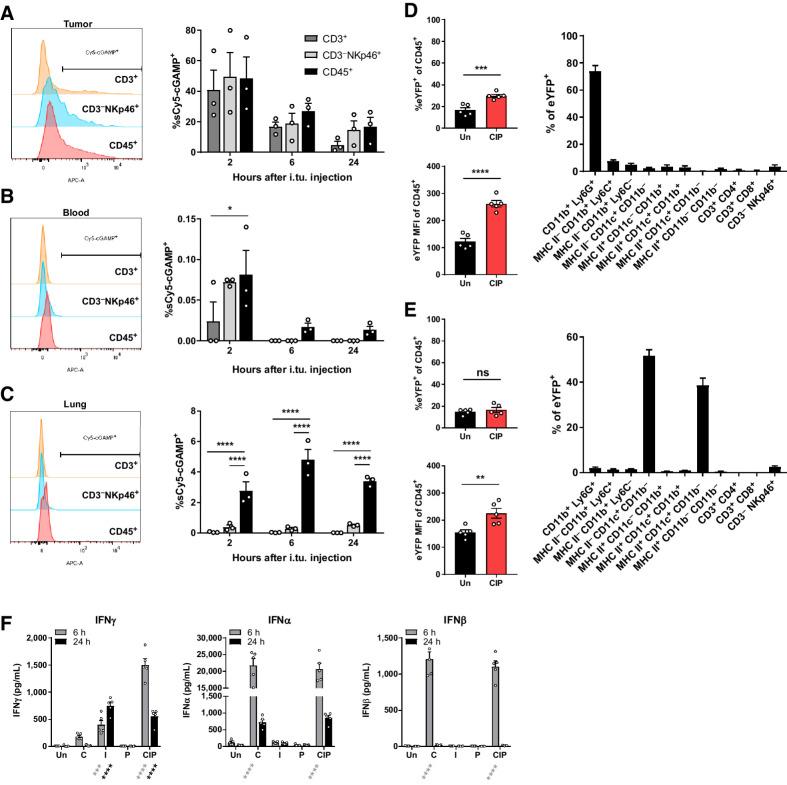
Combination immunotherapy treatments that recruit both innate and adaptive immunity have the potential to increase cancer response rates by engaging a more complete repertoire of effector mechanisms. Here, we combined intratumoral STimulator of INterferon Genes (STING) agonist therapy with systemically injected extended half-life IL2 and anti-PD-1 checkpoint blockade (hereafter CIP therapy) to drive innate and adaptive antitumor immunity in models of triple-negative breast cancer. Unlike treatment with the individual components, this trivalent immunotherapy halted primary tumor progression and led to long-term remission for a majority of animals in two spontaneously metastasizing orthotopic breast tumor models, though only as a neoadjuvant therapy but not adjuvant therapy. CIP therapy induced antitumor T-cell responses, but protection from metastatic relapse depended on natural killer (NK) cells. The combination of STING agonists with IL2/anti-PD-1 synergized to stimulate sustained granzyme and cytokine expression by lung-infiltrating NK cells. Type I IFNs generated as a result of STING agonism, combined with IL2, acted in a positive-feedback loop by enhancing the expression of IFNAR-1 and CD25 on lung NK cells. These results suggest that NK cells can be therapeutically targeted to effectively eliminate tumor metastases..

摘要

联合免疫疗法可招募先天免疫和适应性免疫,通过利用更完整的效应机制 repertoire 来提高癌症反应率。在这里,我们将肿瘤内 STimulator of INterferon Genes (STING) 激动剂疗法与系统性注射延长半衰期 IL2 和抗 PD-1 检查点阻断(以下简称 CIP 治疗)相结合,以在三阴性乳腺癌模型中驱动先天和适应性抗肿瘤免疫。与单独使用这些成分的治疗方法不同,这种三价免疫疗法阻止了原发性肿瘤的进展,并使两种自发转移的原位乳腺癌模型中的大多数动物长期缓解,尽管只是作为新辅助治疗而不是辅助治疗。CIP 治疗诱导了抗肿瘤 T 细胞反应,但免受转移性复发的保护依赖于自然杀伤 (NK) 细胞。STING 激动剂与 IL2/抗 PD-1 的联合作用可刺激肺浸润 NK 细胞持续表达颗粒酶和细胞因子。STING 激动引起的 I 型 IFNs 与 IL2 一起作用,通过增强肺 NK 细胞上 IFNAR-1 和 CD25 的表达,形成正反馈回路。这些结果表明,NK 细胞可以作为治疗靶点,有效地消除肿瘤转移。

https://cdn.ncbi.nlm.nih.gov/pmc/blobs/d3d7/9414290/76af07f03dac/26fig1.jpg

文献AI研究员

20分钟写一篇综述,助力文献阅读效率提升50倍。

立即体验

用中文搜PubMed

大模型驱动的PubMed中文搜索引擎

马上搜索

文档翻译

学术文献翻译模型,支持多种主流文档格式。

立即体验