Suppr超能文献

人源免疫细胞亚群和细胞混合物中的线粒体表型。

Mitochondrial phenotypes in purified human immune cell subtypes and cell mixtures.

机构信息

Department of Psychiatry, Division of Behavioral Medicine, Columbia University Irving Medical Center, New York, United States.

Columbia Center for Translational Immunology, Columbia University Irving Medical Center, New York, United States.

出版信息

Elife. 2021 Oct 26;10:e70899. doi: 10.7554/eLife.70899.

Abstract

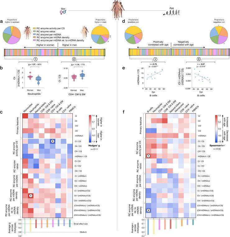
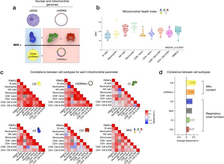
Using a high-throughput mitochondrial phenotyping platform to quantify multiple mitochondrial features among molecularly defined immune cell subtypes, we quantify the natural variation in mitochondrial DNA copy number (mtDNAcn), citrate synthase, and respiratory chain enzymatic activities in human neutrophils, monocytes, B cells, and naïve and memory T lymphocyte subtypes. In mixed peripheral blood mononuclear cells (PBMCs) from the same individuals, we show to what extent mitochondrial measures are confounded by both cell type distributions and contaminating platelets. Cell subtype-specific measures among women and men spanning four decades of life indicate potential age- and sex-related differences, including an age-related elevation in mtDNAcn, which are masked or blunted in mixed PBMCs. Finally, a proof-of-concept, repeated-measures study in a single individual validates cell type differences and also reveals week-to-week changes in mitochondrial activities. Larger studies are required to validate and mechanistically extend these findings. These mitochondrial phenotyping data build upon established immunometabolic differences among leukocyte subpopulations, and provide foundational quantitative knowledge to develop interpretable blood-based assays of mitochondrial health.

摘要

利用高通量线粒体表型平台,对分子定义的免疫细胞亚群中的多种线粒体特征进行定量分析,我们定量检测了人中性粒细胞、单核细胞、B 细胞以及幼稚和记忆 T 淋巴细胞亚群中线粒体 DNA 拷贝数(mtDNAcn)、柠檬酸合酶和呼吸链酶活性的自然变异。在来自同一个体的混合外周血单核细胞(PBMC)中,我们展示了线粒体测量值在多大程度上受到细胞类型分布和污染血小板的影响。跨越四个十年生命的女性和男性的细胞亚型特异性测量值表明存在潜在的年龄和性别相关差异,包括与年龄相关的 mtDNAcn 升高,而在混合 PBMC 中则被掩盖或减弱。最后,在单个个体中进行的一项概念验证、重复测量研究验证了细胞类型差异,并揭示了线粒体活性的每周变化。需要更大规模的研究来验证和从机制上扩展这些发现。这些线粒体表型数据建立在白细胞亚群中已建立的免疫代谢差异的基础上,并为开发可解释的基于血液的线粒体健康检测提供了基础定量知识。

https://cdn.ncbi.nlm.nih.gov/pmc/blobs/3e31/8612706/485f635bb10b/elife-70899-fig1.jpg

文献AI研究员

20分钟写一篇综述,助力文献阅读效率提升50倍。

立即体验

用中文搜PubMed

大模型驱动的PubMed中文搜索引擎

马上搜索

文档翻译

学术文献翻译模型,支持多种主流文档格式。

立即体验