Suppr超能文献

用于辅助治疗胰腺导管腺癌的临床M2巨噬细胞相关基因。

Clinical M2 macrophages-related genes to aid therapy in pancreatic ductal adenocarcinoma.

作者信息

Xu Qianhui, Chen Shaohuai, Hu Yuanbo, Huang Wen

机构信息

The Second Affiliated Hospital, Yuying Children's Hospital of Wenzhou Medical University, No 109. Xueyuan West Road, Wenzhou, 325000, Zhejiang, China.

Zhejiang University School of Medicine, Zhejiang, Hangzhou, 310009, China.

出版信息

Cancer Cell Int. 2021 Oct 30;21(1):582. doi: 10.1186/s12935-021-02289-w.

Abstract

BACKGROUND

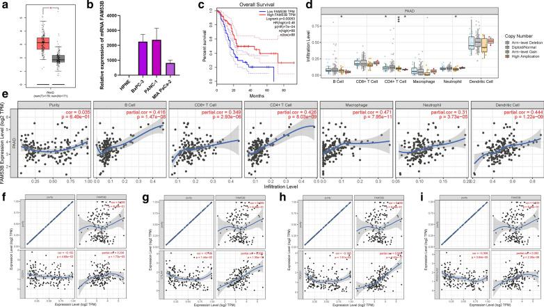
Increasing evidence supports that infiltration M2 Macrophages act as pivotal player in tumor progression of pancreatic ductal adenocarcinoma (PDAC). Nonetheless, comprehensive analysis of M2 Macrophage infiltration and biological roles of hub genes (FAM53B) in clinical outcome and immunotherapy was lack.

METHOD

The multiomic data of PDAC samples were downloaded from distinct datasets. CIBERSORT algorithm was performed to uncover the landscape of TIME. Weighted gene co-expression network analysis (WGCNA) was performed to identify candidate module and significant genes associated with M2 Macrophages. Kaplan-Meier curve and receiver operating characteristic (ROC) curves were applied for prognosis value validation. Mutation data was analyzed by using "maftools" R package. Gene set variation analysis (GSVA) was employed to assign pathway activity estimates to individual sample. Immunophenoscore (IPS) was implemented to estimate immunotherapeutic significance of risk score. The half-maximal inhibitory concentration (IC50) of chemotherapeutic drugs was predicted by using the pRRophetic algorithm. Finally, quantitative real-time polymerase chain reaction was used to determine FAM53B mRNA expression and TIMER database was utilized to uncover its possible role in immune infiltration of PDAC.

RESULTS

Herein, 17,932 genes in 234 samples (214 tumor and 20 normal) were extracted from three platforms. Taking advantage of WGCNA, significant module (royalblue) and 135 candidate genes were considered as M2 Macrophages-related genes. Subsequently, risk signature including 5 hub genes was developed by multiple analysis, which exhibited excellent prognostic performance. Besides, comprehensive prognostic nomogram was constructed to quantitatively estimate risk. Then, intrinsic link between risk score with tumor mutation burden (TMB) was explored. Additionally, risk score significantly correlated with diversity of tumor immune microenvironment (TIME). PDAC samples within different risk presented diverse signaling pathways activity and experienced significantly distinct sensitivity to administering chemotherapeutic or immunotherapeutic agents. Finally, the biological roles of FAM53B were revealed in PDAC.

CONCLUSIONS

Taken together, comprehensive analyses of M2 Macrophages profiling will facilitate prognostic prediction, delineating complexity of TIME, and contribute insight into precision therapy for PDAC.

摘要

背景

越来越多的证据支持浸润性M2巨噬细胞在胰腺导管腺癌(PDAC)的肿瘤进展中起关键作用。然而,缺乏对M2巨噬细胞浸润以及核心基因(FAM53B)在临床结局和免疫治疗中的生物学作用的综合分析。

方法

从不同数据集下载PDAC样本的多组学数据。采用CIBERSORT算法揭示肿瘤免疫微环境(TIME)格局。进行加权基因共表达网络分析(WGCNA)以识别与M2巨噬细胞相关的候选模块和显著基因。应用Kaplan-Meier曲线和受试者工作特征(ROC)曲线进行预后价值验证。使用“maftools”R包分析突变数据。采用基因集变异分析(GSVA)将通路活性估计值分配给单个样本。实施免疫表型评分(IPS)以评估风险评分的免疫治疗意义。使用pRRophetic算法预测化疗药物的半数最大抑制浓度(IC50)。最后,采用定量实时聚合酶链反应测定FAM53B mRNA表达,并利用TIMER数据库揭示其在PDAC免疫浸润中的可能作用。

结果

在此,从三个平台提取了234个样本(214个肿瘤样本和20个正常样本)中的17932个基因。利用WGCNA,将显著模块(皇家蓝)和135个候选基因视为与M2巨噬细胞相关的基因。随后,通过多重分析开发了包含5个核心基因的风险特征,其具有优异的预后性能。此外,构建了综合预后列线图以定量评估风险。然后,探索了风险评分与肿瘤突变负荷(TMB)之间的内在联系。此外,风险评分与肿瘤免疫微环境(TIME)的多样性显著相关。不同风险的PDAC样本呈现出不同的信号通路活性,并且对化疗或免疫治疗药物的敏感性明显不同。最后,揭示了FAM53B在PDAC中的生物学作用。

结论

综上所述,对M2巨噬细胞图谱的综合分析将有助于预后预测,描绘TIME的复杂性,并为PDAC的精准治疗提供见解。

https://cdn.ncbi.nlm.nih.gov/pmc/blobs/8cb7/8557582/7c83246bf9f3/12935_2021_2289_Fig1_HTML.jpg

文献AI研究员

20分钟写一篇综述,助力文献阅读效率提升50倍。

立即体验

用中文搜PubMed

大模型驱动的PubMed中文搜索引擎

马上搜索

文档翻译

学术文献翻译模型,支持多种主流文档格式。

立即体验