Suppr超能文献

鉴定IGF2BP3作为胶质瘤的不良预后生物标志物

Identification of IGF2BP3 as an Adverse Prognostic Biomarker of Gliomas.

作者信息

Sun Chao, Zheng Xin, Sun Yingxin, Yu Ju, Sheng Minfeng, Yan Suji, Zhu Qing, Lan Qing

机构信息

Department of Neurosurgery, The Second Affiliated Hospital of Soochow University, Suzhou, China.

出版信息

Front Genet. 2021 Oct 13;12:743738. doi: 10.3389/fgene.2021.743738. eCollection 2021.

Abstract

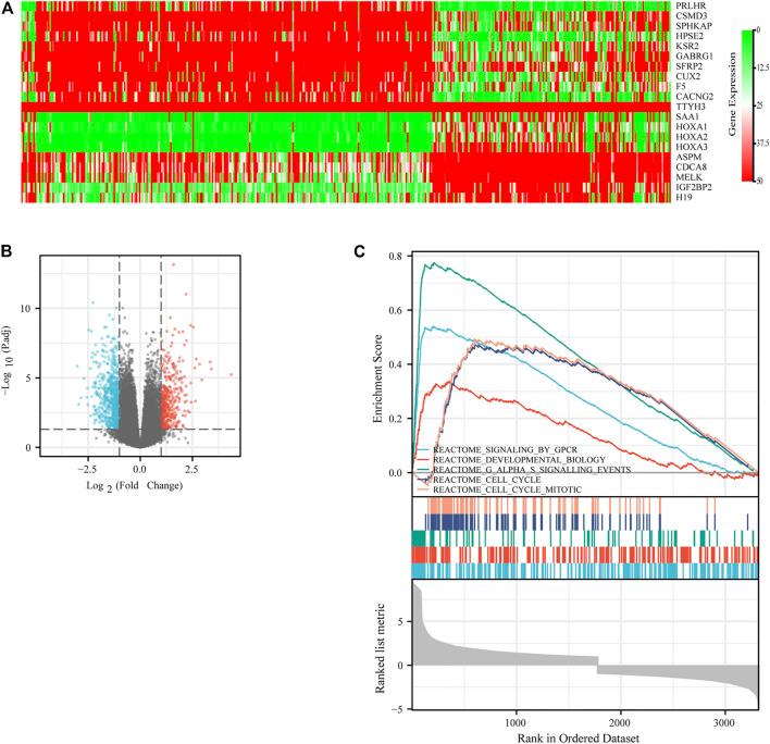
N6-methyladenosine (mA) RNA modification can alter gene expression and function by regulating RNA splicing, stability, translocation, and translation. It is involved in various types of cancer. However, its role in gliomas is not well known. This study aimed to determine the prognostic value of the mA RNA methylation regulator in gliomas and investigate the underlying mechanisms of the aberrant expression of mA-related genes.mRNA expression profiles and clinical information of 448 glioma samples were obtained from The Cancer Genome Atlas and cBioportal. The expression of mA-related genes in normal controls and low-grade glioma and glioblastoma was obtained from Gene Expression Profiling Interactive Analysis. Further, mA-related gene expression and its relationship with prognosis were obtained through The Chinese Glioma Genome Atlas (CGGA). Multivariate Cox regression analyses were performed, and a nomogram was built with potential risk factors based on a multivariate Cox analysis to predict survival probability. Online tools such as Gene Set Enrichment Analysis, STRING, Cytoscape, and Molecular Complex Detection were applied for bioinformatics analysis and to investigate the underlying mechanisms of the aberrant expression of mA-related genes. The multivariate Cox regression analysis found that higher expression levels of YTHDC2 and insulin-like growth factor 2 mRNA-binding protein 3 (IGF2BP3, also called IMP3) were independent negative and positive prognostic factors for overall survival (OS), respectively. Data from the CGGA database showed that IGF2BP3 expression increased when the tumor grade increased. Receiver operating characteristic (ROC) curve was used to evaluate the predictive specificity and sensitivity. The area under the ROC curve indicated that the OS prediction was 0.92 (1-year) and 0.917 (3-years), indicating that mA-related genes could predict patient survival. In addition, IGF2BP3 was closely related to the shorter survival period of patients. Copy number variation and DNA methylation, but not somatic mutations, might contribute to the abnormal upregulation of IGF2BP3 in gliomas. Significantly altered genes were identified, and the protein-protein interaction network was constructed. Based on the data presented, our study identified several mA-related genes, especially IGF2BP3, that could be potential prognostic biomarkers of gliomas. The study unveiled the potential regulatory mechanism of IGF2BP3 in gliomas.

摘要

N6-甲基腺嘌呤(mA)RNA修饰可通过调节RNA剪接、稳定性、转运和翻译来改变基因表达及功能。它参与多种类型的癌症。然而,其在胶质瘤中的作用尚不清楚。本研究旨在确定mA RNA甲基化调节因子在胶质瘤中的预后价值,并探究mA相关基因异常表达的潜在机制。从癌症基因组图谱(The Cancer Genome Atlas)和cBioportal获取了448例胶质瘤样本的mRNA表达谱及临床信息。正常对照、低级别胶质瘤和胶质母细胞瘤中mA相关基因的表达从基因表达谱交互式分析(Gene Expression Profiling Interactive Analysis)中获取。此外,通过中国胶质瘤基因组图谱(CGGA)获得了mA相关基因表达及其与预后的关系。进行了多因素Cox回归分析,并基于多因素Cox分析构建了包含潜在危险因素的列线图以预测生存概率。应用基因集富集分析(Gene Set Enrichment Analysis)、STRING、Cytoscape和分子复合物检测(Molecular Complex Detection)等在线工具进行生物信息学分析,并探究mA相关基因异常表达的潜在机制。多因素Cox回归分析发现,YTHDC2和胰岛素样生长因子2 mRNA结合蛋白3(IGF2BP3,也称为IMP3)表达水平较高分别是总生存期(OS)的独立负性和正性预后因素。CGGA数据库的数据显示,IGF2BP3表达随肿瘤分级增加而升高。采用受试者工作特征(ROC)曲线评估预测特异性和敏感性。ROC曲线下面积表明,OS预测的1年和3年曲线下面积分别为0.92和0.917,表明mA相关基因可预测患者生存。此外,IGF2BP3与患者较短生存期密切相关。拷贝数变异和DNA甲基化而非体细胞突变可能导致胶质瘤中IGF2BP3异常上调。鉴定出显著改变的基因,并构建了蛋白质-蛋白质相互作用网络。基于所呈现的数据,我们的研究鉴定出了几个mA相关基因,尤其是IGF2BP3,它们可能是胶质瘤潜在的预后生物标志物。该研究揭示了IGF2BP3在胶质瘤中的潜在调控机制。

https://cdn.ncbi.nlm.nih.gov/pmc/blobs/685a/8551830/5213caef0b19/fgene-12-743738-g001.jpg

文献AI研究员

20分钟写一篇综述,助力文献阅读效率提升50倍。

立即体验

用中文搜PubMed

大模型驱动的PubMed中文搜索引擎

马上搜索

文档翻译

学术文献翻译模型,支持多种主流文档格式。

立即体验