Suppr超能文献

基于肿瘤代谢相关基因的肺腺癌预后标志物研究

Investigation of Prognostic Markers of Lung Adenocarcinoma Based on Tumor Metabolism-Related Genes.

作者信息

Zhang Chong, He Zhehao, Cheng Ling, Cao Jinlin

机构信息

Department of Thoracic Surgery, The First Affiliated Hospital, College of Medicine, Zhejiang University, Hangzhou, China.

Shanghai Engineering Research Center of Pharmaceutical Translation, Shanghai, China.

出版信息

Front Genet. 2021 Oct 19;12:760506. doi: 10.3389/fgene.2021.760506. eCollection 2021.

Abstract

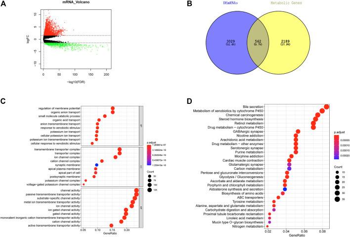
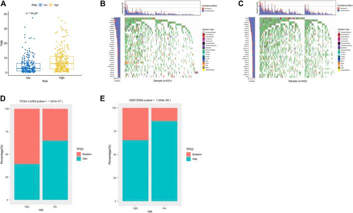
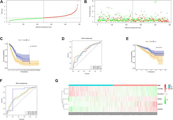
Lung adenocarcinoma (LUAD) is a prevalent cancer killer. Investigation on potential prognostic markers of LUAD is crucial for a patient's postoperative planning. LUAD-associated datasets were acquired from Gene Expression Omnibus (GEO) as well as The Cancer Genome Atlas (TCGA). LUAD metabolism-associated differentially expressed genes were obtained, combining tumor metabolism-associated genes. COX regression analyses were conducted to build a five-gene prognostic model. Samples were divided into high- and low-risk groups by the established model. Survival analysis displayed favorable prognosis in the low-risk group in the training set. Favorable predictive performance of the model was discovered as hinted by receiver's operative curve (ROC). Survival analysis and ROC analysis in the validation set held an agreement. Gene Set Enrichment Analysis (GSEA), tumor mutation bearing (TMB), and immune infiltration differential analysis were performed. The two groups displayed differences in glycolysis gluconeogenesis, P53 signaling pathway, etc. The high-risk group showed higher TP53 mutation frequency as well as TMB. The low-risk group displayed higher immune activity along with immune score. Altogether, this study casts light on further development of novel prognostic markers for LUAD.

摘要

肺腺癌(LUAD)是一种常见的癌症杀手。对LUAD潜在预后标志物的研究对于患者的术后规划至关重要。从基因表达综合数据库(GEO)以及癌症基因组图谱(TCGA)获取LUAD相关数据集。结合肿瘤代谢相关基因,获得LUAD代谢相关差异表达基因。进行COX回归分析以构建一个五基因预后模型。根据建立的模型将样本分为高风险组和低风险组。生存分析显示训练集中低风险组预后良好。受试者工作特征曲线(ROC)表明该模型具有良好的预测性能。验证集中的生存分析和ROC分析结果一致。进行了基因集富集分析(GSEA)、肿瘤突变负荷(TMB)和免疫浸润差异分析。两组在糖酵解糖异生、P53信号通路等方面存在差异。高风险组显示出较高的TP53突变频率以及TMB。低风险组显示出较高的免疫活性和免疫评分。总之,本研究为LUAD新型预后标志物的进一步开发提供了线索。

https://cdn.ncbi.nlm.nih.gov/pmc/blobs/e9cd/8560970/7269d54e4ca8/fgene-12-760506-g001.jpg

文献AI研究员

20分钟写一篇综述,助力文献阅读效率提升50倍。

立即体验

用中文搜PubMed

大模型驱动的PubMed中文搜索引擎

马上搜索

文档翻译

学术文献翻译模型,支持多种主流文档格式。

立即体验