Suppr超能文献

一种用于预测甲状腺癌预后的代谢相关基因特征。

A metabolism-related gene signature for predicting the prognosis in thyroid carcinoma.

作者信息

Du Qiujing, Zhou Ruhao, Wang Heng, Li Qian, Yan Qi, Dang Wenjiao, Guo Jianjin

机构信息

Department of General Medicine, Third Hospital of Shanxi Medical University, Shanxi Bethune Hospital, Shanxi Academy of Medical Sciences, Tongji Shanxi Hospital, Taiyuan, China.

Department of Orthopedics, Shanxi Key Laboratory of Bone and Soft Tissue Injury Repair, Second Clinical Medical College, Shanxi Medical University, Taiyuan, China.

出版信息

Front Genet. 2023 Jan 4;13:972950. doi: 10.3389/fgene.2022.972950. eCollection 2022.

Abstract

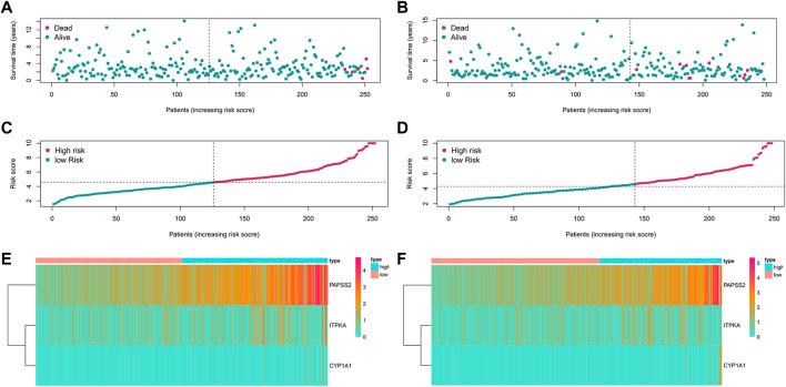
Metabolic reprogramming is one of the cancer hallmarks, important for the survival of malignant cells. We investigated the prognostic value of genes associated with metabolism in thyroid carcinoma (THCA). A prognostic risk model of metabolism-related genes (MRGs) was built and tested based on datasets in The Cancer Genome Atlas (TCGA), with univariate Cox regression analysis, LASSO, and multivariate Cox regression analysis. We used Kaplan-Meier (KM) curves, time-dependent receiver operating characteristic curves (ROC), a nomogram, concordance index (C-index) and restricted mean survival (RMS) to assess the performance of the risk model, indicating the splendid predictive performance. We established a three-gene risk model related to metabolism, consisting of , , and . The correlation analysis in patients with different risk statuses involved immune infiltration, mutation and therapeutic reaction. We also performed pan-cancer analyses of model genes to predict the mutational value in various cancers. Our metabolism-related risk model had a powerful predictive capability in the prognosis of THCA. This research will provide the fundamental data for further development of prognostic markers and individualized therapy in THCA.

摘要

代谢重编程是癌症的标志之一,对恶性细胞的存活至关重要。我们研究了甲状腺癌(THCA)中与代谢相关基因的预后价值。基于癌症基因组图谱(TCGA)中的数据集,通过单变量Cox回归分析、LASSO和多变量Cox回归分析,构建并测试了代谢相关基因(MRGs)的预后风险模型。我们使用Kaplan-Meier(KM)曲线、时间依赖性受试者工作特征曲线(ROC)、列线图、一致性指数(C-index)和受限平均生存时间(RMS)来评估风险模型的性能,结果表明该模型具有出色的预测性能。我们建立了一个与代谢相关的三基因风险模型,由 、 和 组成。对不同风险状态患者的相关分析涉及免疫浸润、突变和治疗反应。我们还对模型基因进行了泛癌分析,以预测各种癌症中的突变值。我们的代谢相关风险模型在THCA的预后方面具有强大的预测能力。本研究将为THCA预后标志物的进一步开发和个体化治疗提供基础数据。

https://cdn.ncbi.nlm.nih.gov/pmc/blobs/f53c/9846547/11966aefb4e8/fgene-13-972950-g001.jpg

文献AI研究员

20分钟写一篇综述,助力文献阅读效率提升50倍。

立即体验

用中文搜PubMed

大模型驱动的PubMed中文搜索引擎

马上搜索

文档翻译

学术文献翻译模型,支持多种主流文档格式。

立即体验