Suppr超能文献

非酒精性脂肪性肝病(NAFL)相关肝细胞癌的血清脂质组改变及其诊断潜力。

The altered serum lipidome and its diagnostic potential for Non-Alcoholic Fatty Liver (NAFL)-associated hepatocellular carcinoma.

机构信息

Biotech Research and Innovation Centre, Department of Health and Medical Sciences, University of Copenhagen, Denmark.

Department of Liver and Gastrointestinal Diseases, Biodonostia Health Research Institute - Donostia University Hospital, University of the Basque Country (UPV/EHU), San Sebastian, Spain.

出版信息

EBioMedicine. 2021 Nov;73:103661. doi: 10.1016/j.ebiom.2021.103661. Epub 2021 Oct 29.

Abstract

BACKGROUND

Non-alcoholic fatty liver disease (NAFLD) is affecting more people globally. Indeed, NAFLD is a spectrum of metabolic dysfunctions that can progress to hepatocellular carcinoma (NAFLD-HCC). This development can occur in a non-cirrhotic liver and thus, often lack clinical surveillance. The aim of this study was to develop non-invasive surveillance method for NAFLD-HCC.

METHODS

Using comprehensive ultra-high-performance liquid chromatography mass-spectrometry, we investigated 1,295 metabolites in serum from 249 patients. Area under the receiver operating characteristic curve was calculated for all detected metabolites and used to establish their diagnostic potential. Logistic regression analysis was used to establish the diagnostic score.

FINDINGS

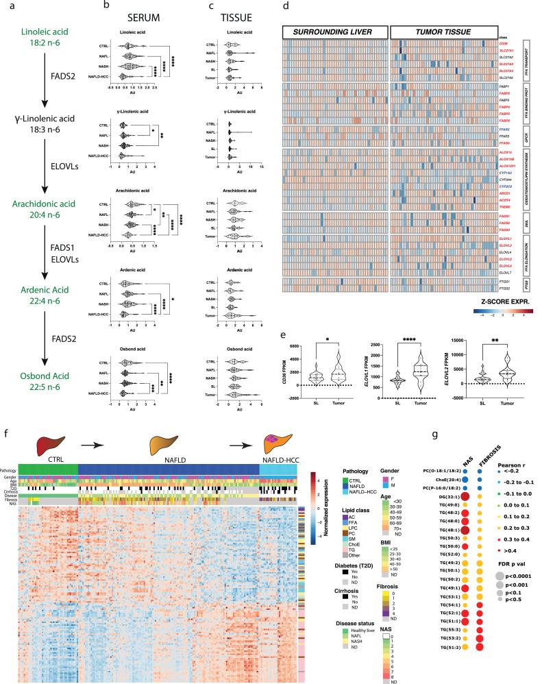
We show that NAFLD-HCC is characterised by a complete rearrangement of the serum lipidome, which distinguishes NAFLD-HCC from non-cancerous individuals and other HCC patients. We used machine learning to build a diagnostic model for NAFLD-HCC. We quantified predictive metabolites and developed the NAFLD-HCC Diagnostic Score (NHDS), presenting superior diagnostic potential compared to alpha-fetoprotein (AFP). Patients' metabolic landscapes show a progressive depletion in unsaturated fatty acids and acylcarnitines during transformation. Upregulation of fatty acid transporters in NAFLD-HCC tumours contribute to fatty acid depletion in the serum.

INTERPRETATION

NAFLD-HCC patients can be efficiently distinguished by serum metabolic alterations from the healthy population and from HCC patients related to other aetiologies (alcohol and viral hepatitis). Our model can be used for non-invasive surveillance of individuals with metabolic syndrome(s), allowing for early detection of NAFLD-HCC. Therefore, serum metabolomics may provide valuable insight to monitor patients at risk, including morbidly obese, diabetics, and NAFLD patients.

FUNDING

The funding sources for this study had no role in study design, data collection, data analyses, interpretation or writing of the report as it is presented herein.

摘要

背景

非酒精性脂肪性肝病(NAFLD)在全球范围内影响的人群越来越多。事实上,NAFLD 是一种代谢功能紊乱的谱,可进展为肝细胞癌(NAFLD-HCC)。这种发展可以发生在非肝硬化的肝脏中,因此,往往缺乏临床监测。本研究的目的是开发用于 NAFLD-HCC 的非侵入性监测方法。

方法

使用全面的超高效液相色谱-质谱联用技术,我们研究了 249 名患者血清中的 1295 种代谢物。计算了所有检测到的代谢物的受试者工作特征曲线下面积,并用于确定其诊断潜力。使用逻辑回归分析建立诊断评分。

结果

我们表明,NAFLD-HCC 的特征是血清脂质组的完全重排,这将 NAFLD-HCC 与非癌症个体和其他 HCC 患者区分开来。我们使用机器学习为 NAFLD-HCC 建立了诊断模型。我们量化了预测代谢物,并开发了 NAFLD-HCC 诊断评分(NHDS),与甲胎蛋白(AFP)相比,具有更好的诊断潜力。患者的代谢景观显示,在转化过程中,不饱和脂肪酸和酰基辅酶 A 逐渐减少。NAFLD-HCC 肿瘤中脂肪酸转运蛋白的上调导致血清中脂肪酸的减少。

解释

NAFLD-HCC 患者可以通过血清代谢改变与健康人群以及与酒精和病毒性肝炎等其他病因相关的 HCC 患者有效地区分开来。我们的模型可用于对代谢综合征患者进行非侵入性监测,从而早期发现 NAFLD-HCC。因此,血清代谢组学可能为监测高危患者提供有价值的信息,包括病态肥胖、糖尿病患者和 NAFLD 患者。

资助

本研究的资助来源在研究设计、数据收集、数据分析、解释或报告撰写方面没有作用,正如本文所述。

https://cdn.ncbi.nlm.nih.gov/pmc/blobs/a355/8577325/3f36a1eb64f3/gr1.jpg

文献AI研究员

20分钟写一篇综述,助力文献阅读效率提升50倍。

立即体验

用中文搜PubMed

大模型驱动的PubMed中文搜索引擎

马上搜索

文档翻译

学术文献翻译模型,支持多种主流文档格式。

立即体验