Suppr超能文献

人参皂苷Rh2通过KIF26B-SRF正反馈环降低癌症中的m6A RNA甲基化。

Ginsenoside Rh2 reduces m6A RNA methylation in cancer via the KIF26B-SRF positive feedback loop.

作者信息

Hu Chunmei, Yang Linhan, Wang Yi, Zhou Shijie, Luo Jing, Gu Yi

机构信息

Department of Otolaryngology-Head and Neck Surgery, Sichuan Provincial People's Hospital, University of Electronic Science and Technology of China, Chengdu, Sichuan, China.

Outpatient Department, Chengdu Aurora Huan Hua Xiang, Chengdu, Sichuan, China.

出版信息

J Ginseng Res. 2021 Nov;45(6):734-743. doi: 10.1016/j.jgr.2021.05.004. Epub 2021 May 25.

Abstract

BACKGROUND

The underlying mechanisms of the potential tumor-suppressive effects of ginsenoside Rh2 are complex. 6-methyladenosine (m6A) RNA methylation is usually dysregulated in cancer. This study explored the regulatory effect of ginsenoside Rh2 on m6A RNA methylation in cancer.Methods: m6A RNA quantification and gene-specific m6A RIP-qPCR assays were applied to assess total and gene-specific m6A RNA levels. Co-immunoprecipitation, fractionation western blotting, and immunofluorescence staining were performed to detect protein interactions and distribution. QRT-PCR, dual-luciferase, and ChIP-qPCR assays were conducted to check the transcriptional regulation.

RESULTS

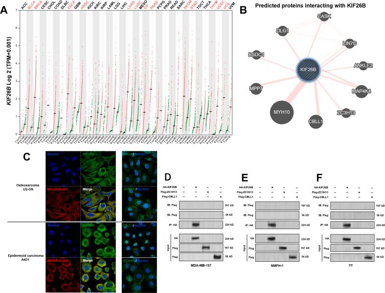
Ginsenoside Rh2 reduces m6A RNA methylation and expression in a dose-dependent manner in some cancers. KIF26B interacts with ZC3H13 and CBLL1 in the cytoplasm of cancer cells and enhances their nuclear distribution. KIF26B inhibition reduces m6A RNA methylation level in cancer cells. SRF bound to the promoter and activated its transcription. mRNA m6A abundance significantly decreased upon silencing. knockdown suppressed cancer cell proliferation and growth both and , the effect of which was partly rescued by overexpression.Conclusion: ginsenoside Rh2 reduces m6A RNA methylation via downregulating KIF26B expression in some cancer cells. KIF26B elevates m6A RNA methylation via enhancing ZC3H13/CBLL1 nuclear localization. KIF26B-SRF forms a positive feedback loop facilitating tumor growth.

摘要

背景

人参皂苷Rh2潜在的肿瘤抑制作用的潜在机制较为复杂。N6-甲基腺苷(m6A)RNA甲基化在癌症中通常失调。本研究探讨了人参皂苷Rh2对癌症中m6A RNA甲基化的调节作用。

方法

应用m6A RNA定量和基因特异性m6A RIP-qPCR分析来评估总m6A RNA水平和基因特异性m6A RNA水平。进行免疫共沉淀、分级免疫印迹和免疫荧光染色以检测蛋白质相互作用和分布。进行QRT-PCR、双荧光素酶和ChIP-qPCR分析以检查转录调控。

结果

人参皂苷Rh2在某些癌症中以剂量依赖性方式降低m6A RNA甲基化和表达。KIF26B在癌细胞的细胞质中与ZC3H13和CBLL1相互作用,并增强它们的核分布。抑制KIF26B可降低癌细胞中的m6A RNA甲基化水平。SRF与启动子结合并激活其转录。沉默后mRNA的m6A丰度显著降低。敲低抑制癌细胞的增殖和生长,过表达部分挽救了这种作用。

结论

人参皂苷Rh2通过下调某些癌细胞中KIF26B的表达来降低m6A RNA甲基化。KIF26B通过增强ZC3H13/CBLL1的核定位来提高m6A RNA甲基化。KIF26B-SRF形成促进肿瘤生长的正反馈环。

https://cdn.ncbi.nlm.nih.gov/pmc/blobs/1db8/8569326/53401f3c4dd8/ga1.jpg

文献AI研究员

20分钟写一篇综述,助力文献阅读效率提升50倍。

立即体验

用中文搜PubMed

大模型驱动的PubMed中文搜索引擎

马上搜索

文档翻译

学术文献翻译模型,支持多种主流文档格式。

立即体验