Suppr超能文献

APPL1-Rab5 轴通过巨噬细胞早期内体依赖性线粒体自噬来限制 NLRP3 炎性体的激活。

The APPL1-Rab5 axis restricts NLRP3 inflammasome activation through early endosomal-dependent mitophagy in macrophages.

机构信息

Department of Health Technology and Informatics, The Hong Kong Polytechnic University, Hung Hom, Hong Kong SAR, China.

School of Public Health, The University of Hong Kong, Pok Fu Lam, Hong Kong SAR, China.

出版信息

Nat Commun. 2021 Nov 17;12(1):6637. doi: 10.1038/s41467-021-26987-1.

Abstract

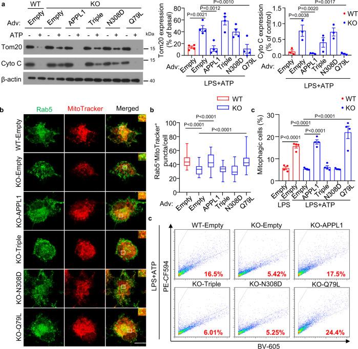
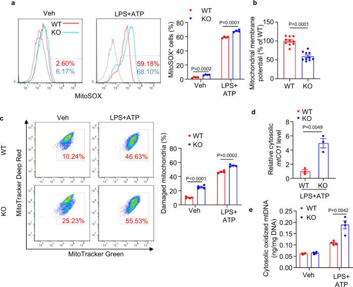
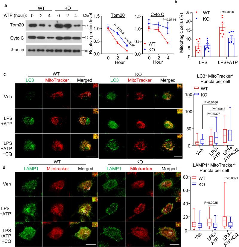
Although mitophagy is known to restrict NLRP3 inflammasome activation, the underlying regulatory mechanism remains poorly characterized. Here we describe a type of early endosome-dependent mitophagy that limits NLRP3 inflammasome activation. Deletion of the endosomal adaptor protein APPL1 impairs mitophagy, leading to accumulation of damaged mitochondria producing reactive oxygen species (ROS) and oxidized cytosolic mitochondrial DNA, which in turn trigger NLRP3 inflammasome overactivation in macrophages. NLRP3 agonist causes APPL1 to translocate from early endosomes to mitochondria, where it interacts with Rab5 to facilitate endosomal-mediated mitophagy. Mice deficient for APPL1 specifically in hematopoietic cell are more sensitive to endotoxin-induced sepsis, obesity-induced inflammation and glucose dysregulation. These are associated with increased expression of systemic interleukin-1β, a major product of NLRP3 inflammasome activation. Our findings indicate that the early endosomal machinery is essential to repress NLRP3 inflammasome hyperactivation by promoting mitophagy in macrophages.

摘要

虽然线粒体自噬已知可以限制 NLRP3 炎性体的激活,但潜在的调节机制仍知之甚少。在这里,我们描述了一种早期内体依赖性的线粒体自噬,它可以限制 NLRP3 炎性体的激活。内体衔接蛋白 APPL1 的缺失会损害线粒体自噬,导致产生活性氧(ROS)和氧化的胞质线粒体 DNA 的受损线粒体积累,进而在巨噬细胞中过度激活 NLRP3 炎性体。NLRP3 激动剂导致 APPL1 从早期内体转位到线粒体,在那里它与 Rab5 相互作用以促进内体介导的线粒体自噬。造血细胞中特异性缺乏 APPL1 的小鼠对内毒素诱导的败血症、肥胖诱导的炎症和葡萄糖失调更为敏感。这与全身白细胞介素-1β的表达增加有关,白细胞介素-1β是 NLRP3 炎性体激活的主要产物。我们的研究结果表明,早期内体机制对于通过促进巨噬细胞中的线粒体自噬来抑制 NLRP3 炎性体的过度激活是必不可少的。

https://cdn.ncbi.nlm.nih.gov/pmc/blobs/665a/8599493/afab05eb46ca/41467_2021_26987_Fig1_HTML.jpg

文献AI研究员

20分钟写一篇综述,助力文献阅读效率提升50倍。

立即体验

用中文搜PubMed

大模型驱动的PubMed中文搜索引擎

马上搜索

文档翻译

学术文献翻译模型,支持多种主流文档格式。

立即体验