Suppr超能文献

MDM2 通过整合 iNOS-一氧化氮和 HIF-1α 通路在小鼠中诱导 M1 巨噬细胞的促炎和糖酵解反应。

MDM2 induces pro-inflammatory and glycolytic responses in M1 macrophages by integrating iNOS-nitric oxide and HIF-1α pathways in mice.

机构信息

Department of Health Technology and Informatics, The Hong Kong Polytechnic University, Hong Kong SAR, China.

Shenzhen Research Institute, The Hong Kong Polytechnic University, Hong Kong SAR, China.

出版信息

Nat Commun. 2024 Oct 4;15(1):8624. doi: 10.1038/s41467-024-53006-w.

Abstract

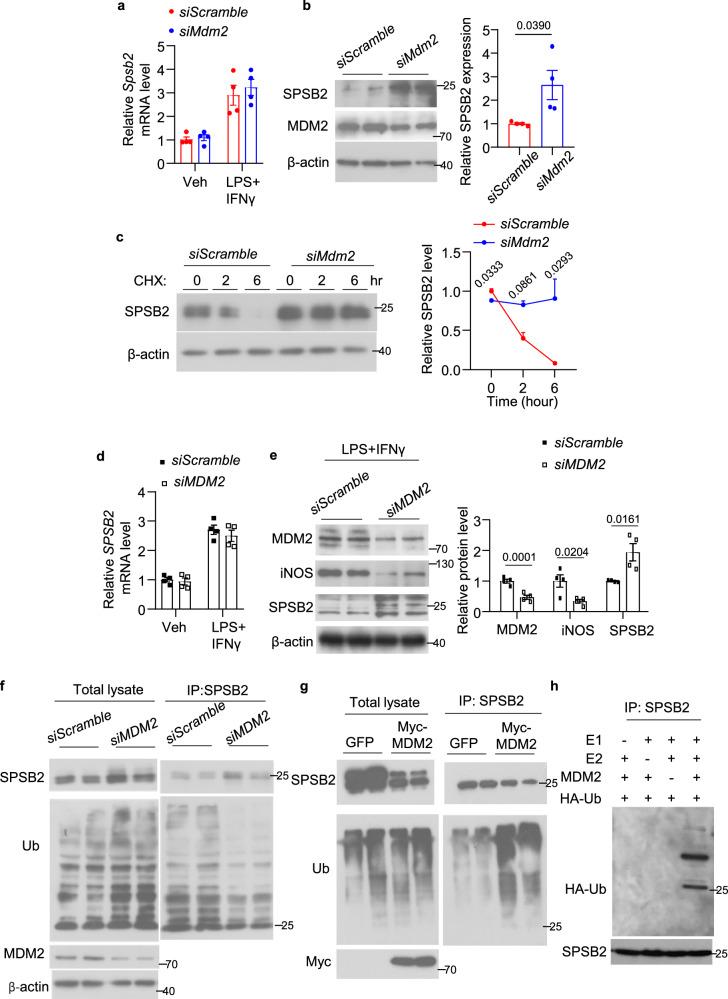
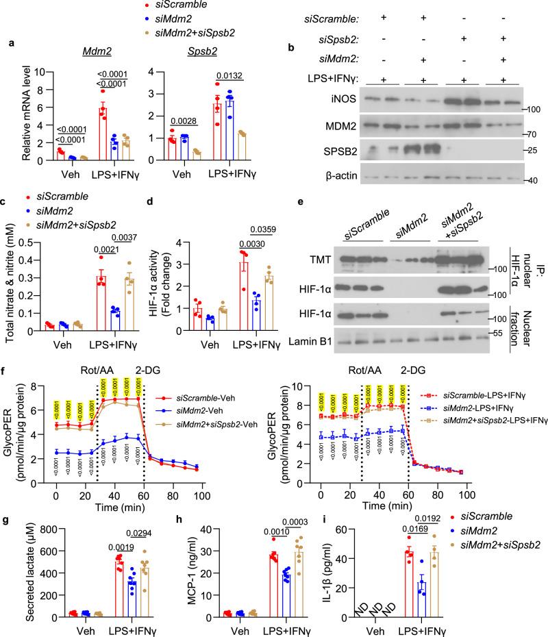
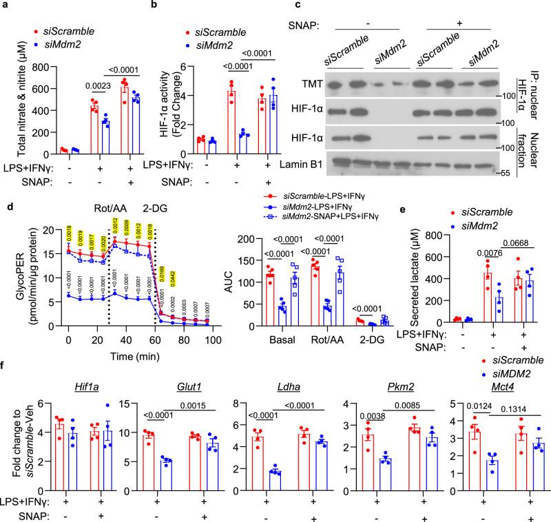
M1 macrophages induce protective immunity against infection, but also contribute to metabolic and inflammatory diseases. Here we show that the E3 ubiquitin ligase, MDM2, promotes the glycolytic and inflammatory activities of M1 macrophage by increasing the production of IL-1β, MCP-1 and nitric oxide (NO). Mechanistically, MDM2 triggers the ubiquitination and degradation of E3 ligase, SPSB2, to stabilize iNOS and increases production of NO, which s-nitrosylates and activates HIF-1α for triggering the glycolytic and pro-inflammatory programs in M1 macrophages. Myeloid-specific haplodeletion of MDM2 in mice not only blunts LPS-induced endotoxemia and NO production, but also alleviates obesity-induced adipose tissue-resident macrophage inflammation. By contrast, MDM2 haplodeletion induces higher mortality, tissue damage and bacterial burden, and also suppresses M1 macrophage response, in the cecal ligation and puncture-induced sepsis mouse model. Our findings thus identify MDM2 as an activator of glycolytic and inflammatory responses in M1 macrophages by connecting the iNOS-NO and HIF-1α pathways.

摘要

M1 巨噬细胞诱导抗感染的保护性免疫,但也有助于代谢和炎症性疾病。在这里,我们表明 E3 泛素连接酶 MDM2 通过增加白细胞介素 1β(IL-1β)、单核细胞趋化蛋白 1(MCP-1)和一氧化氮(NO)的产生,促进 M1 巨噬细胞的糖酵解和炎症活性。在机制上,MDM2 触发 E3 连接酶 SPSB2 的泛素化和降解,以稳定 iNOS 并增加 NO 的产生,NO 通过 S-亚硝基化和激活 HIF-1α 来触发 M1 巨噬细胞的糖酵解和促炎程序。在小鼠中,髓系特异性 MDM2 单倍体缺失不仅减弱了 LPS 诱导的内毒素血症和 NO 产生,还减轻了肥胖引起的脂肪组织驻留巨噬细胞炎症。相比之下,在盲肠结扎和穿刺诱导的脓毒症小鼠模型中,MDM2 单倍体缺失会导致更高的死亡率、组织损伤和细菌负荷,并抑制 M1 巨噬细胞反应。因此,我们的研究结果确定 MDM2 通过连接 iNOS-NO 和 HIF-1α 途径,作为 M1 巨噬细胞糖酵解和炎症反应的激活剂。

https://cdn.ncbi.nlm.nih.gov/pmc/blobs/c5ab/11452520/986d743c3cc2/41467_2024_53006_Fig1_HTML.jpg

文献AI研究员

20分钟写一篇综述,助力文献阅读效率提升50倍。

立即体验

用中文搜PubMed

大模型驱动的PubMed中文搜索引擎

马上搜索

文档翻译

学术文献翻译模型,支持多种主流文档格式。

立即体验