Suppr超能文献

N6-甲基腺苷RNA甲基化修饰对UCA1的稳定作用促进结直肠癌进展。

Stabilization of UCA1 by N6-methyladenosine RNA methylation modification promotes colorectal cancer progression.

作者信息

He Rong-Zhang, Jiang Jing, Hu Xinglin, Lei Ming, Li Jia, Luo Weihao, Duan Lili, Hu Zheng, Mo Yin-Yuan, Luo Di-Xian, Peng Wan-Xin

机构信息

Translational Medicine Institute, National and Local Joint Engineering Laboratory for High-Through Molecular Diagnosis Technology, The First People's Hospital of Chenzhou, The First Affiliated Hospital of Xiangnan University, Chenzhou, 423000, China.

Department of Clinical Pharmacology, Xiangya Hospital, Central South University, Changsha, 410078, Hunan, China.

出版信息

Cancer Cell Int. 2021 Nov 22;21(1):616. doi: 10.1186/s12935-021-02288-x.

Abstract

BACKGROUND

UCA1 is frequently upregulated in a variety of cancers, including CRC, and it can play an oncogenic role by various mechanisms. However, how UCA1 is regulated in cancer is largely unknown. In this study, we aimed to determine whether RNA methylation at N6-methyladenosine (m6A) can impact UCA1 expression in colorectal cancer (CRC).

METHODS

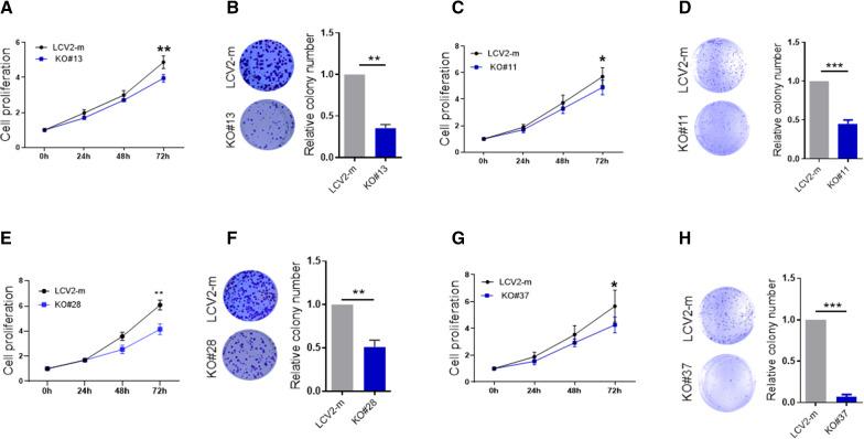
qRT-PCR was performed to detect the level of UCA1 and IGF2BP2 in CRC samples. CRISPR/Cas9 was employed to knockout (KO) UCA1, METTL3 and WTAP in DLD-1 and HCT-116 cells, while rescue experiments were carried out to re-express METTL3 and WTAP in KO cells. Immunoprecipitation using m6A antibody was performed to determine the m6A modification of UCA1. In vivo pulldown assays using S1m tagging combined with site-direct mutagenesis was carried out to confirm the recognition of m6A-modified UCA1 by IGF2BP2. Cell viability was measured by MTT and colony formation assays. The expression of UCA1 and IGF2BP2 in TCGA CRC database was obtained from GEPIA ( http://gepia.cancer-pku.cn ).

RESULTS

Our results revealed that IGF2BP2 serves as a reader for m6A modified UCA1 and that adenosine at 1038 of UCA1 is critical to the recognition by IGF2BP2. Importantly, we showed that m6A writers, METTL3 and WTAP positively regulate UCA1 expression. Mechanically, IGF2BP2 increases the stability of m6A-modified UCA1. Clinically, IGF2BP2 is upregulated in CRC tissues compared with normal tissues.

CONCLUSION

These results suggest that m6A modification is an important factor contributing to upregulation of UCA1 in CRC tissues.

摘要

背景

UCA1在包括结直肠癌(CRC)在内的多种癌症中经常上调,并且它可以通过多种机制发挥致癌作用。然而,UCA1在癌症中是如何被调控的,目前尚不清楚。在本研究中,我们旨在确定N6-甲基腺苷(m6A)处的RNA甲基化是否会影响结直肠癌(CRC)中UCA1的表达。

方法

采用qRT-PCR检测CRC样本中UCA1和IGF2BP2的水平。利用CRISPR/Cas9敲除DLD-1和HCT-116细胞中的UCA1、METTL3和WTAP,同时在敲除细胞中进行挽救实验以重新表达METTL3和WTAP。使用m6A抗体进行免疫沉淀以确定UCA1的m6A修饰。采用S1m标记结合位点定向诱变进行体内下拉试验,以证实IGF2BP2对m6A修饰的UCA1的识别。通过MTT和集落形成试验测量细胞活力。从GEPIA(http://gepia.cancer-pku.cn)获取TCGA CRC数据库中UCA1和IGF2BP2的表达。

结果

我们的结果表明,IGF2BP2作为m6A修饰的UCA1的读取器,UCA1第1038位的腺苷对IGF2BP2的识别至关重要。重要的是,我们发现m6A甲基转移酶METTL3和WTAP正向调节UCA1的表达。机制上,IGF2BP2增加了m6A修饰的UCA1的稳定性。临床上,与正常组织相比,CRC组织中IGF2BP2上调。

结论

这些结果表明,m6A修饰是导致CRC组织中UCA1上调的重要因素。

https://cdn.ncbi.nlm.nih.gov/pmc/blobs/1db6/8609784/6ae1b7f5673f/12935_2021_2288_Fig1_HTML.jpg

文献AI研究员

20分钟写一篇综述,助力文献阅读效率提升50倍。

立即体验

用中文搜PubMed

大模型驱动的PubMed中文搜索引擎

马上搜索

文档翻译

学术文献翻译模型,支持多种主流文档格式。

立即体验